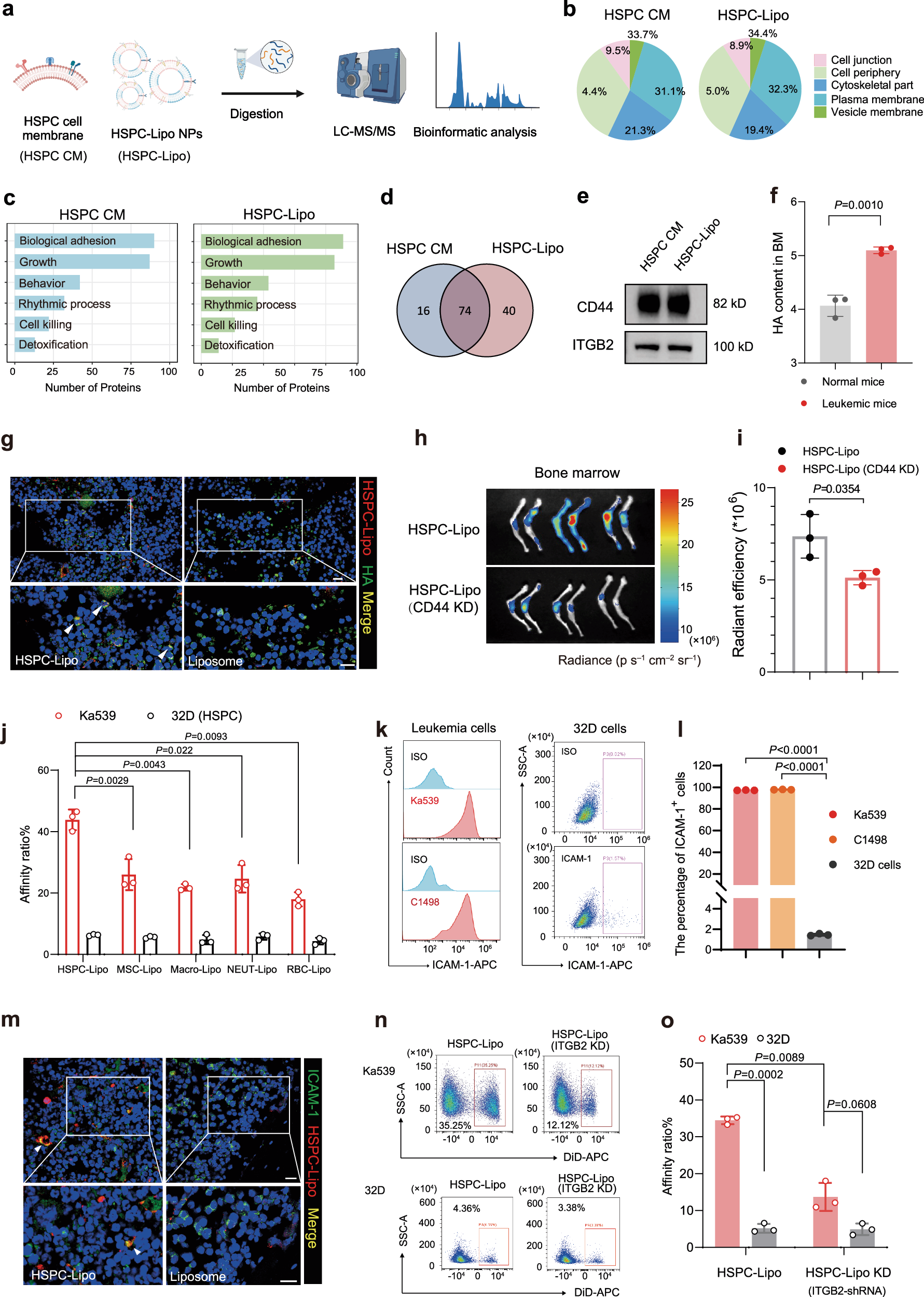
Fig. 3: HSPC-Lipo exhibits higher affinity to leukemic cells.

a Schematic illustration of Liquid chromatography tandem mass spectrometry (LC-MS/MS) sequencing design of HSPC cell membrane and HSPC-Lipo. The HSPCs cells were isolated from C57BL/6 mice. b Protein type analysis diagram. c Protein pathway enrichment analysis. d Proteins that coexist in HSPC cell membrane and HSPC-Lipo. e Western blot analysis of CD44 and ITGB2. f Determination of hyaluronic acid content in mouse bone marrow. Data were presented as mean ± s.d. (n = 3 mice). g Representative immunofluorescence images of co-localization of hyaluronic acid and HSPC-Lipo. Scale bar, 10 μm. h Representative fluorescence images of CD44 knockdown HSPC-Lipo at 24 hours after tail vein injection (cell membrane derived from progenitor cell line 32D cells). (n = 3 mice). i Quantitative analysis of fluorescence images of CD44 knockdown HSPC-Lipo. Data were presented as mean ± s.d. (n = 3 mice). j Flow cytometry detection of leukemic cell targeting ability of different leukocyte membrane-coated liposomes. Leukemia cells were harvested for detection at 0.5 hours after incubation with different liposomes. n = 3 experimental replicates. k Representative flow cytometry histograms and cytometry plots of ICAM-1 expression on mouse leukemia cells and mouse progenitor cell line (32D). l Quantitative analysis of ICAM-1 expression. n = 3 experimental replicates. m Representative immunofluorescence images of co-localization of ICAM-1 and HSPC-Lipo. Scale bar, 10 μm. n Representative flow cytometry plots of the leukemic cells targeting ability of ITGB2 knockdown HSPC-Lipo (cell membrane derived from mouse progenitor cell line 32D). Leukemic cells were harvested for detection 0.5 hours after incubation with different liposomes. o Quantitative analysis of the leukemic cells targeting ability of ITGB2 knockdown HSPC-Lipo. n = 3 experimental replicates. The data were presented as mean ± s.d. Statistical significance of P values was calculated via a two-tailed, unpaired Student’s t test and were indicated as * P < 0.05, ** P < 0.01 and *** P < 0.001. Source data are provided as a Source Data file.