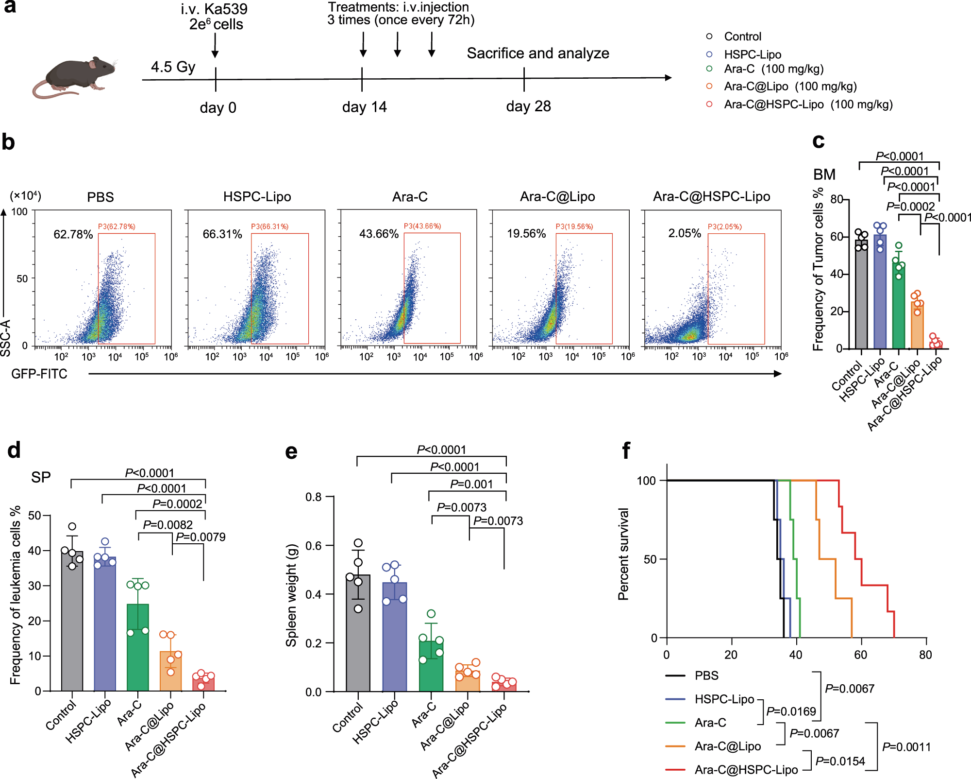
Fig. 6: The anti-leukemic effect of Ara-C@HSPC-Lipo in Ka539 leukemia mouse model.

a Schematic illustration of animal experiment design. Cell membranes were derived from primary isolated HSPCs. Each mouse received approximately 20 μg of liposomes and 10 μg of cell membrane. b Representative flow cytometry plots of leukemia cells (GFP positive cells) in bone marrow. Leukemic mice were euthanized at day 28 to collect bone marrow cells for analysis. c Quantitative analysis of leukemia cells in bone marrow. Data were presented as mean ± s.d. (n = 5 mice). d Quantitative analysis of leukemia cells in spleen. Data were presented as mean ± s.d. (n = 5 mice). e Weight of Spleen. Data were presented as mean ± s.d. (n = 5 mice). f Survival curves of the leukemic mice received different treatments. The statistics and P-values were calculated using the Log-rank (Mantel-Cox) test. (n = 6 mice for control, HSPC-Lipo and Ara-C group, and n = 8 mice for Ara-C@Lipo, and n = 12 mice for Ara-C@HSPC-Lipo group). Statistical significance of P values was calculated via a two-tailed, unpaired Student’s t test and were indicated as *P < 0.05, **P < 0.01 and ***P < 0.001. Source data are provided as a Source Data file.