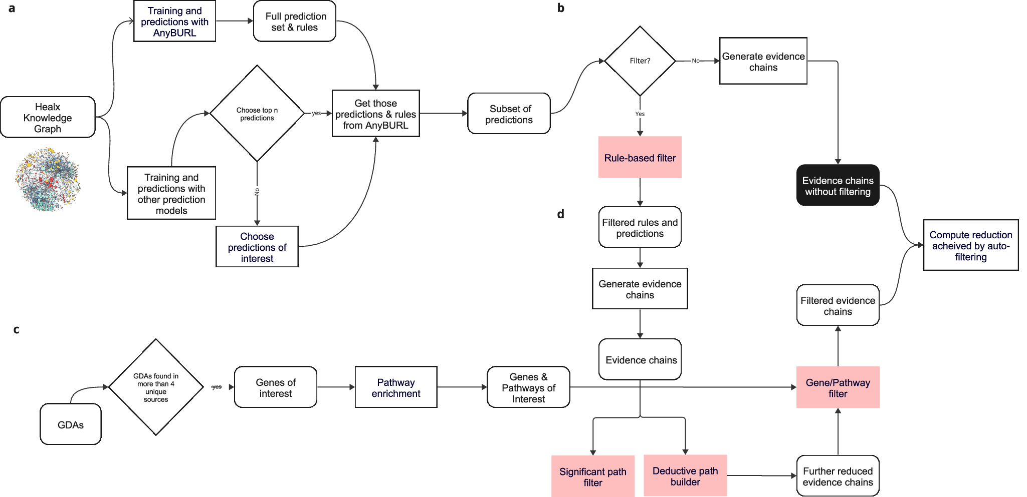
Fig. 2: Evidence chains generation workflow.

a Generating predictions and the corresponding rules from prediction models and AnyBURL b Generating evidence chains without the auto-filtering model. c Gathering biologically relevant gene-disease associations (GDAs) and pathways as input to the gene/pathway filter. d Generating evidence chains with application of the auto-filtering model consisting of the rule-based, significant path, gene/pathway filters and the deductive path builder.