Fig. 2: Identification of EGO-1 interacting proteins that are required for feeding RNAi response.
From: Germ granule compartments coordinate specialized small RNA production

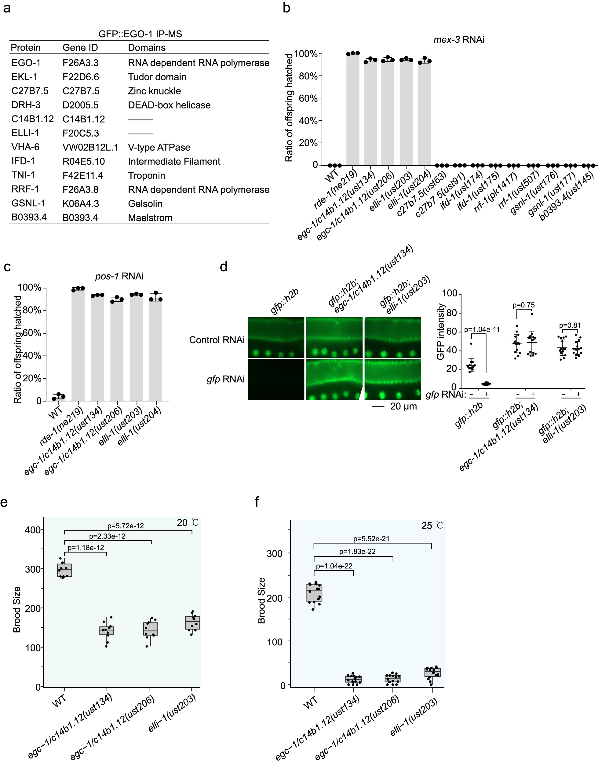
a A list of selected top EGO-1 interacting partners identified by immunoprecipitation followed by mass spectrometry, based on WD value (IP-MS). A list of all proteins identified by GFP::EGO-1 IP-MS is shown in Supplementary data 1. Quantification of hatched embryos of the indicated animals after feeding RNAi targeting mex-3 (b) and pos-1 (c). mex-3 and pos-1 encode a KH domain protein and a zinc-finger protein respectively, that are required for early embryonic cell-fate decisions61,89. RNAi targeting mex-3 or pos-1 induces embryonic arrest in F1 embryos of animals exposed to dsRNA89,90. Synchronized animals of the indicated genotypes were cultured on plates seeded with bacteria expressing the indicated dsRNAs. The percentage of hatched embryos was scored. Data are presented as mean values +/- SD of three biologically independent samples. d EGC-1/C14B1.12 and ELLI-1 are required for feeding RNAi targeting germline expressed GFP. Animals expressing GFP::HIS-58 were exposed to gfp RNAi. Bleached embryos were cultured in RNAi plates seeded with bacteria expressing gfp dsRNA. Left: fluorescence images of the indicated animals without or with gfp RNAi. Right: GFP intensity levels of the indicated animals were measured by ImageJ. N = 3 biologically independent samples. Fifteen worms in total were measured for each animal. Data are presented as mean values +/- SD. A two-tailed t-test was performed to determine statistical significance. Brood sizes of the indicated animals at 20 °C (e) and 25 °C (f). Bleached embryos were hatched and grown at 20 °C or 25 °C. Then, L3 worms were transferred individually onto fresh NGM plates. The number of progeny worms was scored. N = 10 animals. Bolded midline indicates median value, box indicates the first and third quartiles, and whiskers represent the most extreme data points within 1.5 times the interquartile range. A two-tailed t-test was performed to determine statistical significance. Source data are provided as a Source Data file.