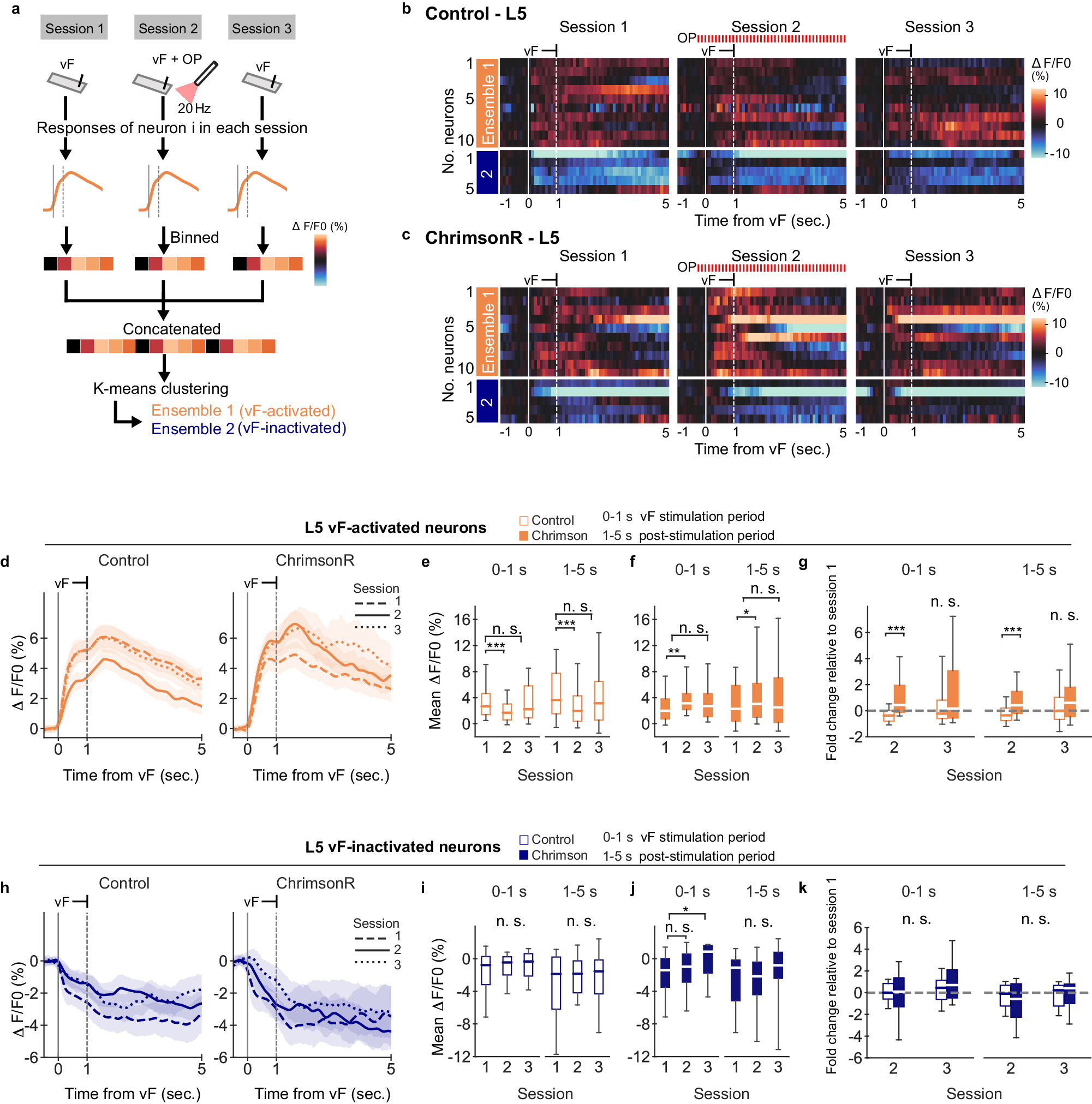
Fig. 6: Optogenetic activation of PrL GABAergic projections differentially modulates responses of Cg1/2 L5 neurons during and after vF stimulation.

a Schematic of k-means clustering, illustrating data transformation of vF-evoked responses. Example of a neuron which became activated upon vF stimulation. Neuronal responses to vF stimulation during session 1–3 are binned and then concatenated before k-means clustering is performed. b Heatmap indicating mean vF-evoked responses from representative L5 neurons of control and c Chrimson mice in each session. Data are assigned to two ensembles based on k-mean clustering. White vertical line and stippled line indicate onset and end of the vF stimulus. The responses were sorted based on the maximum value during vF stimulation in session 1. d Average neuronal responses to vF stimuli of L5 vF-activated neurons during session 1 (stippled line), 2 (solid line) and 3 (dotted line) in control (n = 81 cells) and in ChrimsonR mice (n = 81 neurons). Gray vertical and stippled lines indicate onset and end of vF stimulus, respectively. e Mean ΔF/F0 of L5 vF-activated neurons during (0–1 s) and post (1–5 s) vF stimulation in control (open box, during vF stimulation in session 1 vs. 2, p = 1.28e−06, session 1 vs. 3, p = 1.00, post vF stimulation in session 1 vs. 2, p = 5.04e−05, session 1 vs. 3, p = 1.00, DF = 80, two-sided Wilcoxon signed-rank test followed by Bonferroni correction) and f in ChrimsonR-expressing mice (filled box, during vF stimulation in session 1 vs. 2, p = 0.00167, session 1 vs. 3, p = 0.179, post vF stimulation in session 1 vs. 2, p = 0.0449, session 1 vs. 3, p = 0.0826, DF = 80, two-sided Wilcoxon signed-rank test followed by Bonferroni correction). g Fold change of ΔF/F0 means for session 2 and 3 relative to session 1 during and post vF stimulation in control (open box) and ChrimsonR mice (filled box, during vF stimulation in session 2, p = 5.58e−10, session 3, p = 0.238, post vF stimulation in session 2, p = 1.24e−05, session 3, p = 0.139, DF = 80, two-sided Mann–Whitney U test followed by Bonferroni correction). h Average neuronal responses to vF stimuli of L5 vF-inactivated neurons during session 1 (stippled line), 2 (solid line) and 3 (dotted line) in control (n = 46 neurons) and in ChrimsonR mice (n = 31 neurons). Gray vertical and stippled vertical lines indicate onset and end of vF stimulus, respectively. i Mean ΔF/F0 of L5 vF-inactivated neurons during (0–1 s) and post (1–5 s) vF stimulation in control (open box, during vF stimulation in session 1 vs. 2, p = 1.00, session 1 vs. 3, p = 0.438, post vF stimulation in session 1 vs. 2, p = 1.00, session 1 vs. 3, p = 0.668, DF = 45, two-sided Wilcoxon signed-rank test followed by Bonferroni correction) and j in ChrimsonR-expressing mice (filled box, during vF stimulation in session 1 vs. 2, p = 1.00, session 1 vs. 3, p = 0.0243, post vF stimulation in session 1 vs. 2, p = 1.00, session 1 vs. 3, p = 1.00, DF = 30, two-sided Wilcoxon signed-rank test followed by Bonferroni correction). k Fold change of ΔF/F0 means for session 2 and 3 relative to session 1 during and post vF stimulation in control (open box) and ChrimsonR mice (filled box, during vF stimulation in session 2, p = 1.00, session 3, p = 0.820, control vs. ChrimsonR, post vF stimulation in session 2, p = 1.00, session 3, p = 1.00, DF = 30, two-sided Mann–Whitney U test followed by Bonferroni correction). d, h ΔF/F0 traces were smoothed with a Gaussian filter (s = 100 ms) for visualization purpose. Data are shown as means ± S.E.M. e–g, i–k Box and whisker plots indicate median, interquartile range and 10th to 90th percentiles of the distribution. n.s. not significant, *p < 0.05, **p < 0.01, ***p < 0.001, DF degree of freedom.