Fig. 5: Combined inhibition of KRASG12C and mTORC1 kinase synergize to induce apoptosis by inducing BIM and reducing MCL-1 expression.
From: Combined inhibition of KRASG12C and mTORC1 kinase is synergistic in non-small cell lung cancer

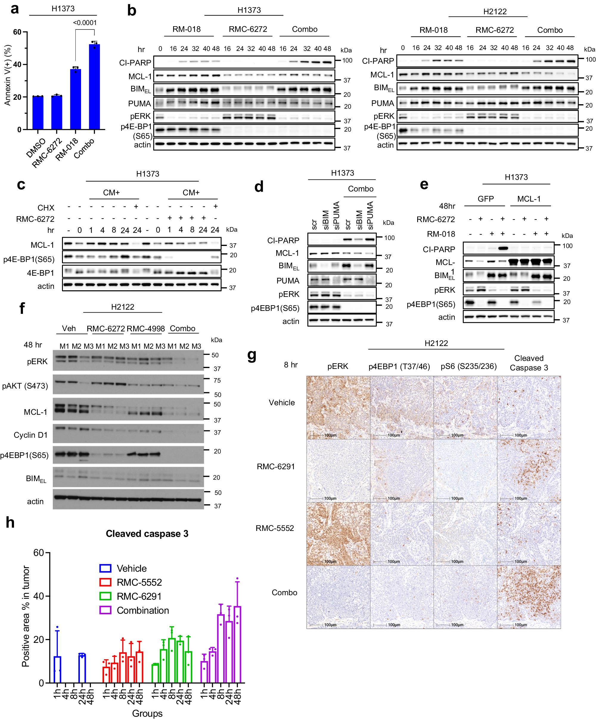
a H1373 cells were treated with 100 nM RM-018, 1 nM RMC-6272, or the combination for 72 h, and analyzed by FACS to quantify annexin V positive cells. Data are means ± SD for n = 3 experimental replicates. P values are shown and were calculated by one-way ANOVA with post-hoc Tukey’s test. b Immunoblot analysis of lysates from H1373 and H2122 cells treated with 100 nM RM-018, 1 nM RMC-6272, or the combination for the indicated times. c H1373 cells were cultured in methionine-starved medium for 24 h, then replaced with complete media (CM) alone, or with either 1 nM RMC-6272 or 50 µg/ml cycloheximide (CHX) for the indicated times, and lysates were analyzed by immunoblot. d H1373 cells were transfected with siRNAs targeting BIM, PUMA or scramble (scr) siRNA and incubated for 24 h. The cells were then treated with the combination of 1 nM RMC-6272 and 100 nM RM-018 for 48 h and lysates were analyzed by immunoblot. e H1373 cells infected with a GFP control or MCL-1 expressing lentiviral plasmid were treated with 100 nM RM-018, 1 nM RMC-6272, or the combination for 48 h and lysates were analyzed by immunoblot. f H2122-derived xenografts were treated with vehicle, RMC-6272 6 mg/kg once, RMC-4998 80 mg/kg x 2 doses 24 h apart, or the combination. 48 h after start of treatment, the tumors were collected, lysed and immunoblotted with the indicated antibodies. M1, M2, M3 represent individual mice from each treatment condition. g IHC analysis of H2122-derived xenograft tumors collected 8 h after treatment with vehicle, RMC-5552 (10 mg/kg, ip), RMC-6291 (100 mg/kg, po), or the combination. The magnification of all IHC slides are 40x, scale bars are 100 µm. h Quantification of Cleaved Caspase 3 IHC analysis shown in (g). The data shown represent the means ± SD of n = 3 experimental replicates.