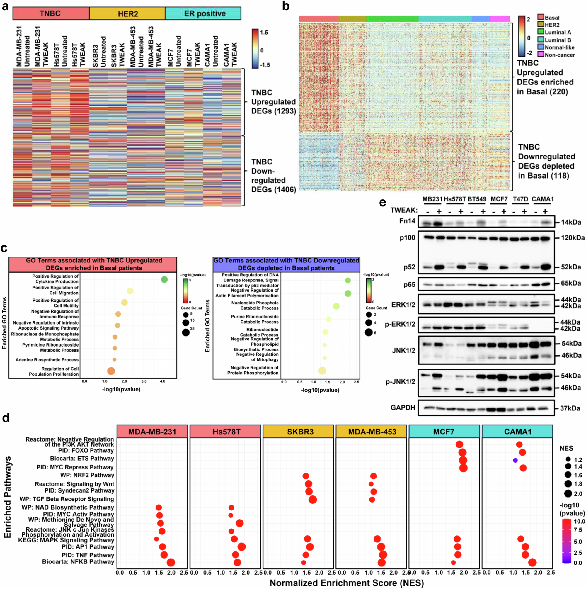
Fig. 2: TWEAK/Fn14 signalling drives a distinct transcriptomic signature which is associated with oncogenic processes in TNBC tumours.

a Heatmap depicting the average expression of TWEAK/Fn14 differentially regulated TNBC genes in MDA-MB-231, Hs578T, SKBR3, MDA-MB-453, MCF7 and CAMA1 cell lines, treated with and without TWEAK. Data shown represent n = 3 biological replicates. b Heatmap depicting the expression of TWEAK/Fn14 upregulated and downregulated genes in TNBC cell lines that were respectively enriched and depleted in TCGA BRCA basal-like patient samples. c Dot plot depicting the enriched GO terms associated with the TWEAK/Fn14 differentially regulated genes in TNBC cell lines and TCGA BRCA basal-like patient samples. d Dot plot depicting enriched signalling pathways specific to and common between TNBC, HER2 and ER-positive breast cancer cell lines following TWEAK treatment. e NF-κB and MAPK pathway signalling regulators analysed by western blotting in MDA-MB-231, Hs578T, BT549, MCF7, T47D and CAMA1 cells, treated with and without TWEAK. The western blot samples derive from the same experiment but different gels for Fn14, another for NFKB2, p65 and GAPDH, another for p-JNK1/2 and JNK1/2 and another for p-ERK1/2 and ERK1/2 were processed in parallel. Fisher’s exact test was used for statistical analysis of GO terms. Kolmogorov-Smirnov test was used for statistical analysis of enriched pathways. Source data are provided as a Source Data file.