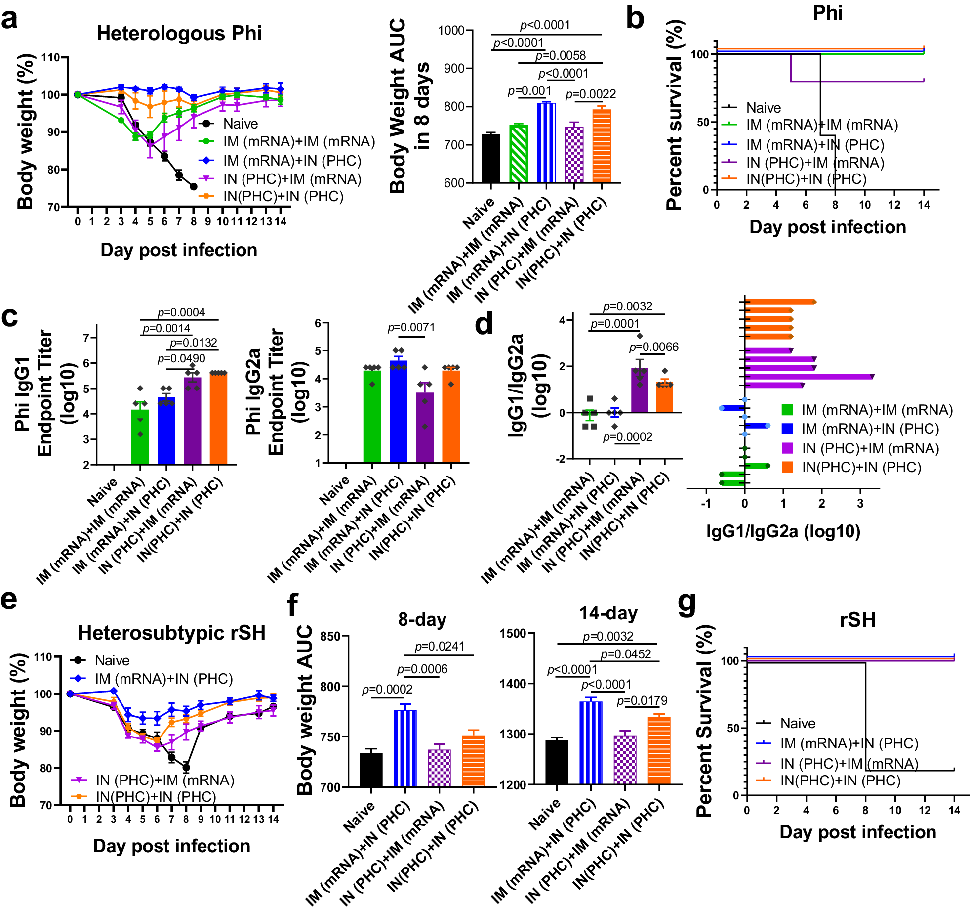
Fig. 2: Cross-protection efficacies against heterologous and heterosubtypic strains.

a Mouse body weight changes and 8-day body weight AUC post heterologous Phi H3N2 challenge. b Mouse mortality post-Phi challenge. c Phi-specific IgG1 and IgG2a levels post-boosting immunization. d The calculated IgG1/IgG2a ratios (log10) in immune sera. e, f Mice body weight changes, and 8-, and 14-day body weight AUC post heterosubtypic rSH H7N9 virus challenge. g Mouse mortality post-rSH challenge. The body weight AUC and its standard error for each group in a and f were calculated by GraphPad Prism 8. Phi A/Philippines/2/1982 (H3N2), rSH reassortant A/Shanghai/2/2013 (H7N9), AUC the area under the curve. Group definitions: naive, black; IM (mRNA)+IM (mRNA), green; IM (mRNA)+IN (PHC), blue; IN (PHC)+IM (mRNA), purple; IN (PHC)+IN (PHC), orange. Data are presented as mean ± SEM (n = 5). Statistical significance was analyzed by one-way ANOVA followed by Turkey’s multiple comparison tests. Source data are provided as a Source Data file.