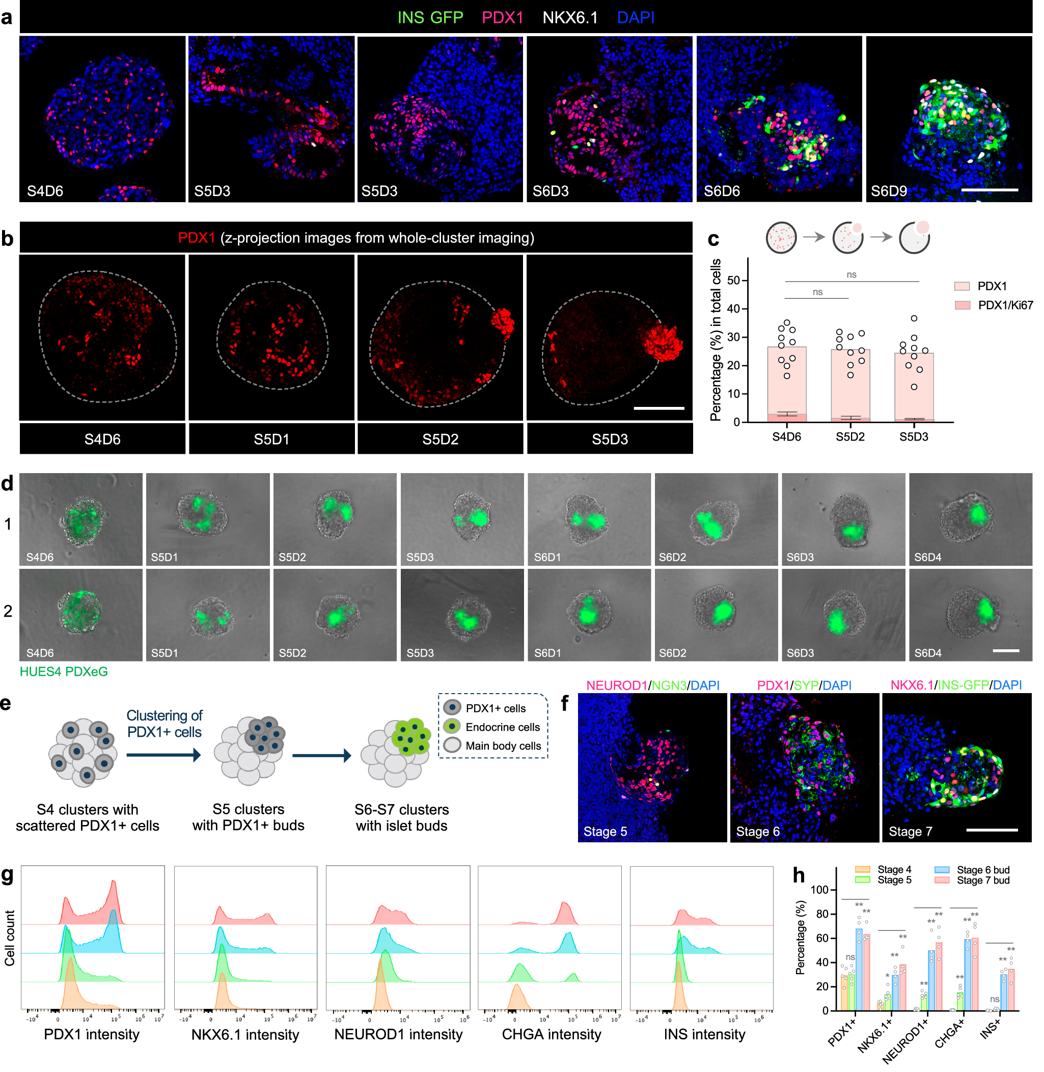
Fig. 2: Clustering of PDX1+ cells initiates bud niche formation and facilitates local endocrine cell induction.
From: PDX1+ cell budding morphogenesis in a stem cell-derived islet spheroid system

a Representative images of Stage 4-6 clusters stained for PDX1 and NKX6.1. INS expression was indicated by INS-GFP in clusters derived from Mel1 INSGFP/W hESCs. Scale bar, 50 μm. b Representative z-projection images of Stage 4-5 clusters (highlighted with white dotted lines) stained for PDX1 from whole-cluster imaging. Scale bar, 100 μm. c Quantification of the percentage of PDX1+ cells and proliferative PDX1+ cells at indicated stages. n = 3–10 independent differentiations, ns not significant, one-way ANOVA with Dunnett test for multiple comparisons to S4D6 clusters. Created with BioRender.com released under a Creative Commons Attribution-NonCommercial-NoDerivs 4.0 International license. d Daily monitoring of individual cluster showing the process of PDX1+ cell clustering. A PDX1 reporter hESC line (HUES4 PDXeG) was used for the time-course snapshot visualization. Scale bar, 100 μm. e Schematic of PDX1+ cell clustering and proposed consequences on following differentiation. Created with BioRender.com released under a Creative Commons Attribution-NonCommercial-NoDerivs 4.0 International license. f Representative images of Stage 5-7 clusters stained for PDX1, NKX6.1, and various endocrine markers. NGN3 neurogenin 3. SYP synaptophysin. Scale bar, 50 μm. Representative flow cytometry plots (g) and quantification (h) of Stage 4-5 entire clusters and Stage 6-7 isolated buds examined for pancreatic progenitor markers (PDX1, NKX6.1), endocrine markers (CHGA, NEUROD1) and INS expression. n = 4–5 independent differentiations, ns not significant, *p < 0.05, **p < 0.01, one-way ANOVA with Dunnett test for multiple comparisons to Stage 4 clusters. Budding differentiation was induced by 100 ng/mL GDF8 plus 1–1.5 μM CHIR99021 for Stage 1 Day 1 using the Mel1 INSGFP/W line (a–c, f–h) and HUES4 PDXeG line (d). Source data are provided as a Source Data file.