Fig. 3: Cytoarchitectural rearrangement and functional heterogeneity of differentiating islet buds.
From: PDX1+ cell budding morphogenesis in a stem cell-derived islet spheroid system

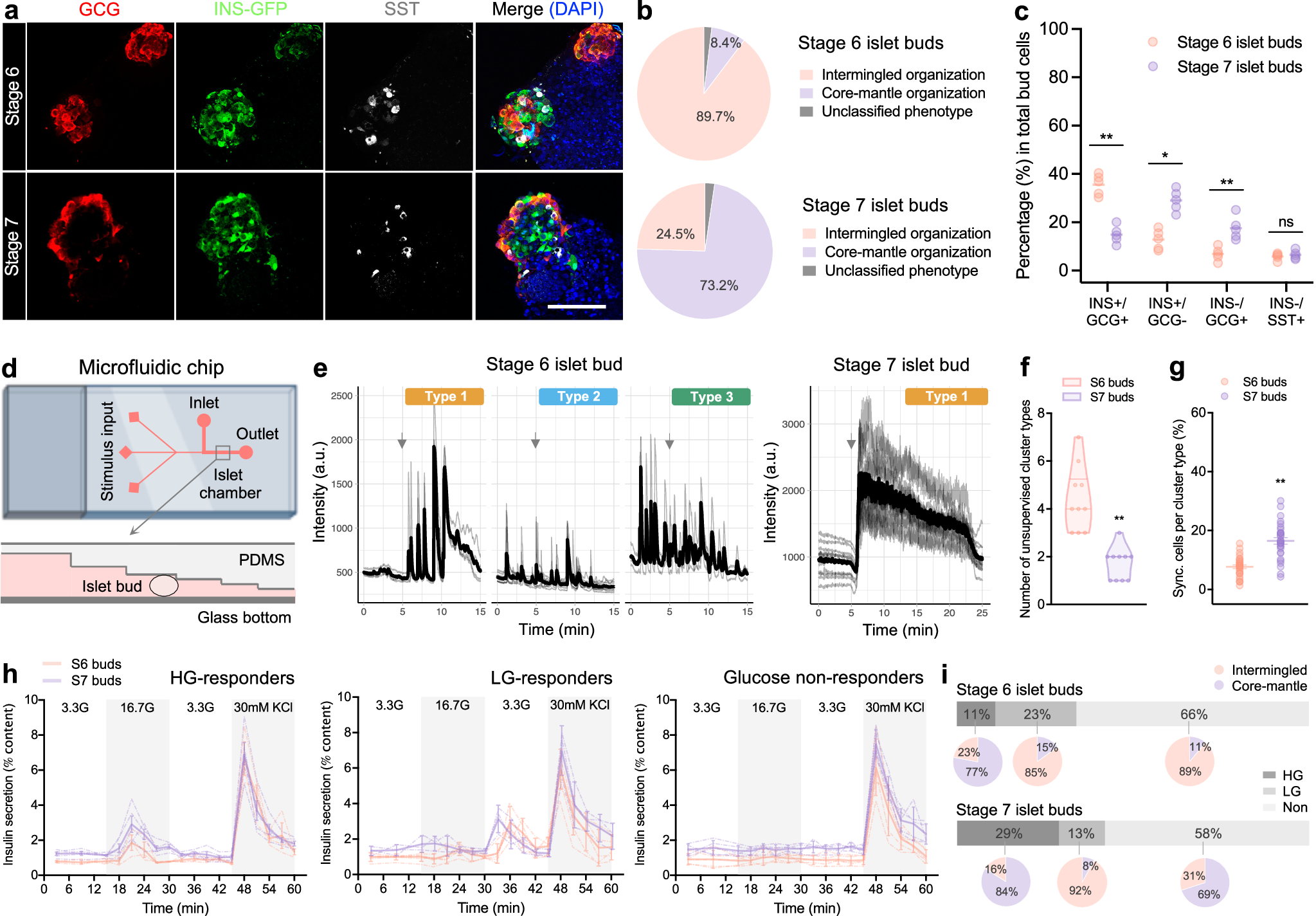
a Representative images of typical Stage 6-7 clusters stained for major islet cell types. INS insulin, GCG glucagon, SST somatostatin. Nuclei were counterstained with DAPI (blue). Scale bar, 100 μm. b Quantification of the percentage of different cytoarchitectural types adopted by Stage 6-7 islet buds. n = 30–50 clusters for each from 5-8 independent differentiations. c Flow cytometry quantification showing the percentage of major islet cell composition in Stage 6-7 islet buds. n = 5 independent differentiations, ns not significant, *p < 0.05, **p < 0.01 versus Stage 6 islet buds, unpaired two-tailed t-test. d Schematic of microfluidic chip system (termed as “microperifusion”) to perfuse single islet bud for imaging calcium activities and detecting dynamic insulin secretion. Created with BioRender.com released under a Creative Commons Attribution-NonCommercial-NoDerivs 4.0 International license. e Traces of glucose-stimulated calcium responses in representative Stage 6-7 islet buds were categorized by an unsupervised clustering algorithm (see Methods). Glucose stimulation (16.7 mM) was added at the time point of 5-min (indicated by arrows). Quantification showing the number of cluster types (f) and the percentage of synchronized cells per cluster type (g) in Stage 6-7 islet buds. n = 10 clusters for each from 3 to 4 independent differentiations. **p < 0.01 versus Stage 6 islet buds, unpaired two-tailed t-test. h Microperifusion showing dynamic insulin secretion from Stage 6-7 islet buds, which were categorized to high glucose (HG)-responders, low glucose (LG)-responders, and glucose non-responders (Non). Traces were presented as mean value ± SEM (n = 3–5 clusters for each from 4 independent differentiations) and individual traces were also shown with dotted lines. i Quantification showing the percentages of glucose-responder types and architectural types adopted by Stage 6-7 buds. n = 30–35 clusters for each from 4 independent differentiations. Budding differentiation was induced by 100 ng/mL GDF8 plus 1–1.5 μM CHIR99021 for Stage 1 Day 1 using the Mel1 INSGFP/W line. Source data are provided as a Source Data file.