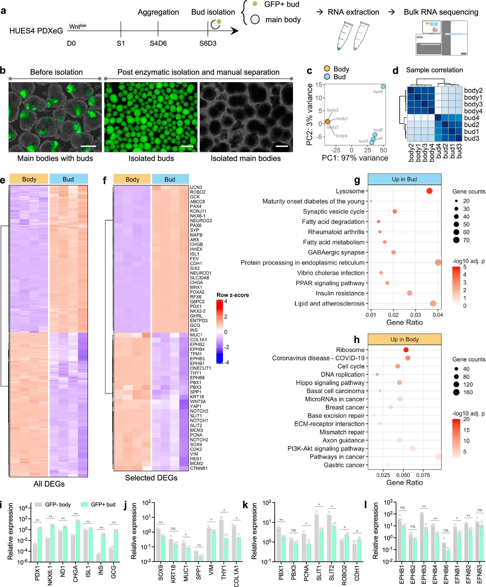
Fig. 5: RNA-seq reveals distinct transcriptomic profiles of islet buds and main bodies.
From: PDX1+ cell budding morphogenesis in a stem cell-derived islet spheroid system

a Bulk RNA-seq design for characterizing islet bud and main body. Created with BioRender.com released under a Creative Commons Attribution-NonCommercial-NoDerivs 4.0 International license. b Representative images before and after enzymatic isolation (see Methods). The HUES4 PDXeG line was used for differentiation and for facilitating the sorting of GFP+ buds and GFP- bodies. Scale bars, 100 μm. Principal component analysis (c) and sample correlation (d) showing overall distinct transcriptomic profiles of islet buds and main bodies. n = 4 independent differentiations. Differential expression analysis showing all differentially expressed genes (DEGs) in (e), with selected DEGs in buds and main bodies highlighted in (f). Functional pathway enrichment analysis in buds (g) and main bodies (h). n = 4 independent batches of differentiations. Over-representation analysis with one-sided Fisher’s exact test, p values adjusted for multiple testing by Benjamini-Hochberg method. i–l qPCR assays validating expression of selected genes in buds and main bodies. n = 4 independent differentiations, ns not significant, *p < 0.05, **p < 0.01 versus GFP- body, unpaired two-tailed t-test. Budding differentiation was induced by 100 ng/mL GDF8 plus 1–1.5 μM CHIR99021 for Stage 1 Day 1 using the HUES4 PDXeG line. Source data are provided as a Source Data file.