Fig. 1: Metabolomic responses to extraction water content are not fully explained by compound hydrophobicity.
From: A diverse proteome is present and enzymatically active in metabolite extracts

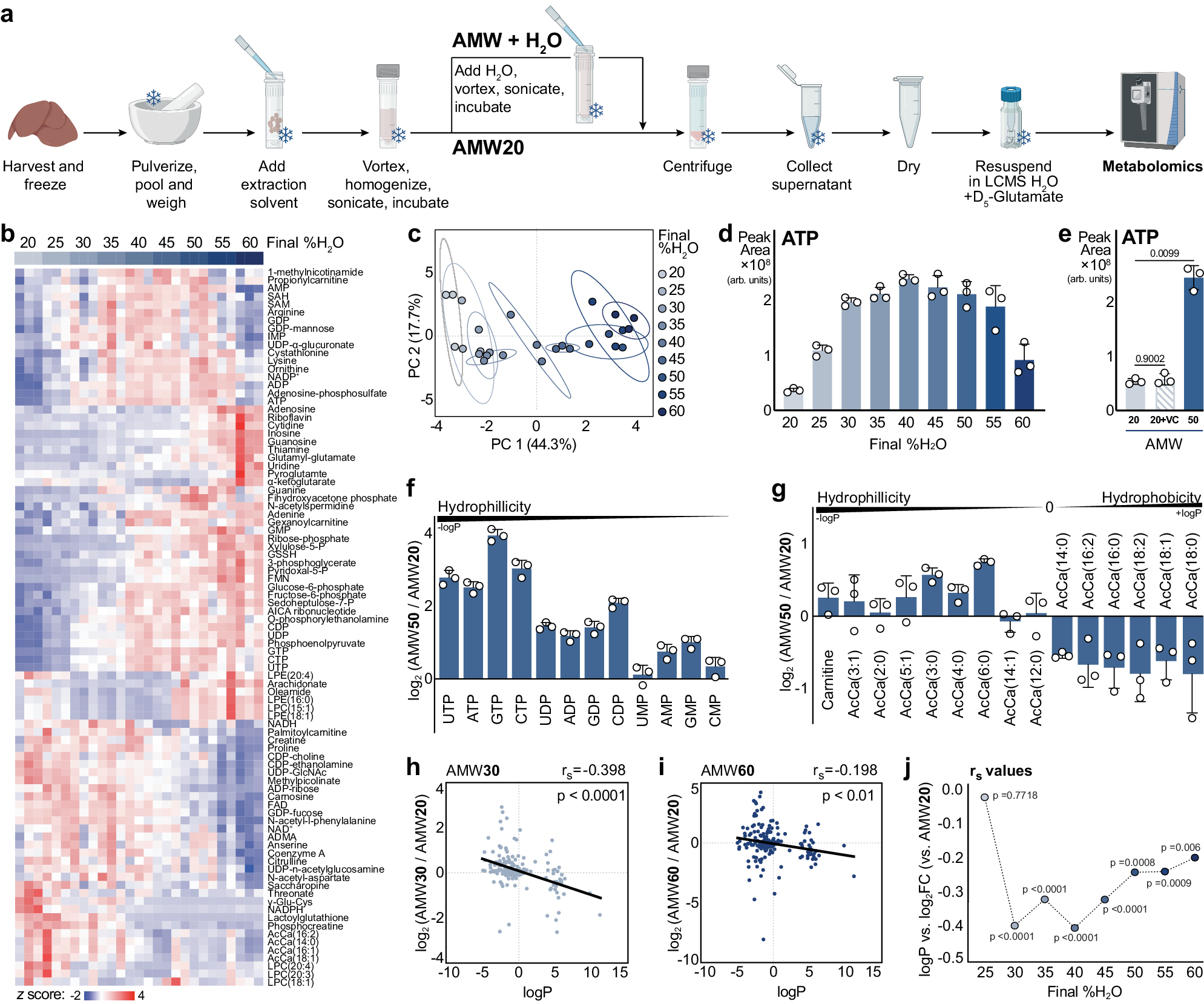
a Schematic of AMW and AMW + water addition extractions. b Heatmap depicting relative abundance of murine liver metabolites across extraction conditions, from AMW20 to AMW60. All significantly different metabolites are shown. Columns are shaded with a gradient of blue representing the final water percentage. Significance was calculated by One-way ANOVA (alpha=0.05, two-sided, F-stat) with Fisher post-hoc testing using MetaboAnalyst 5.0, and row hierarchical clustering was performed using Morpheus (Broad; metric = 1 minus Pearson correlation; linkage method = average; cluster = rows). c PCA of AMW20-AMW60 metabolites in the murine liver (95% confidence ellipse, n = 3 technical replicates per group). d Peak area abundance ATP content across extraction conditions, from AMW20 to AMW60 (versus AMW20, mean ± SD, n = 3 technical replicates per group). e Relative abundance of detected ATP across AMW20 (20), AMW20 volume control (VC; addition of a second volume of AMW20), and AMW50 (50) extraction conditions. Significance calculated by One-way Welch’s ANOVA (t-stat, two-sided) with a Dunnett’s T3 multiple comparisons test (mean ± SD, n = 3 technical replicates per group). f Relative abundance of AMW50 nucleotides (versus AMW20). Nucleotides are ordered by PubChem XlogP3 (logP) value (mean ± SD, n = 3 technical replicates per group). g Relative abundance of AMW50 carnitine and acyl-carnitine species (versus AMW20). Carnitine and acyl-carnitine species are ordered by ChemAxon LogP (logP) value (mean ± SD, n = 3 technical replicates per group). h Scatter plot of metabolite logP value versus log2 fold change of each metabolite in AMW30 vs AMW20 conditions. Data points represent individual metabolites. Linear regression (black line) was calculated by two-tailed Spearman correlation. Correlation coefficient (rs) and approximate p-value, are displayed (n = 3 technical replicates per group). i Scatter plot of metabolite logP value versus log2 fold change of each metabolite in AMW60 vs AMW20 conditions. Data points represent individual metabolites. Linear regression (black line) was calculated by two-tailed Spearman correlation. Correlation coefficient (rs) and approximate p-value, are displayed (n = 3 technical replicates per group). j Summary of regression analyses in Figs. 1h, 1i, and Supplementary Fig. S2b-i demonstrating the relationship between metabolite hydrophobicity and extraction recovery correlation relative to AMW20 in AMW25-AMW60 extraction conditions. Each point represents a two-sided Spearman correlation coefficient (rs) with corresponding approximate p value (n = 3 technical replicates per group).