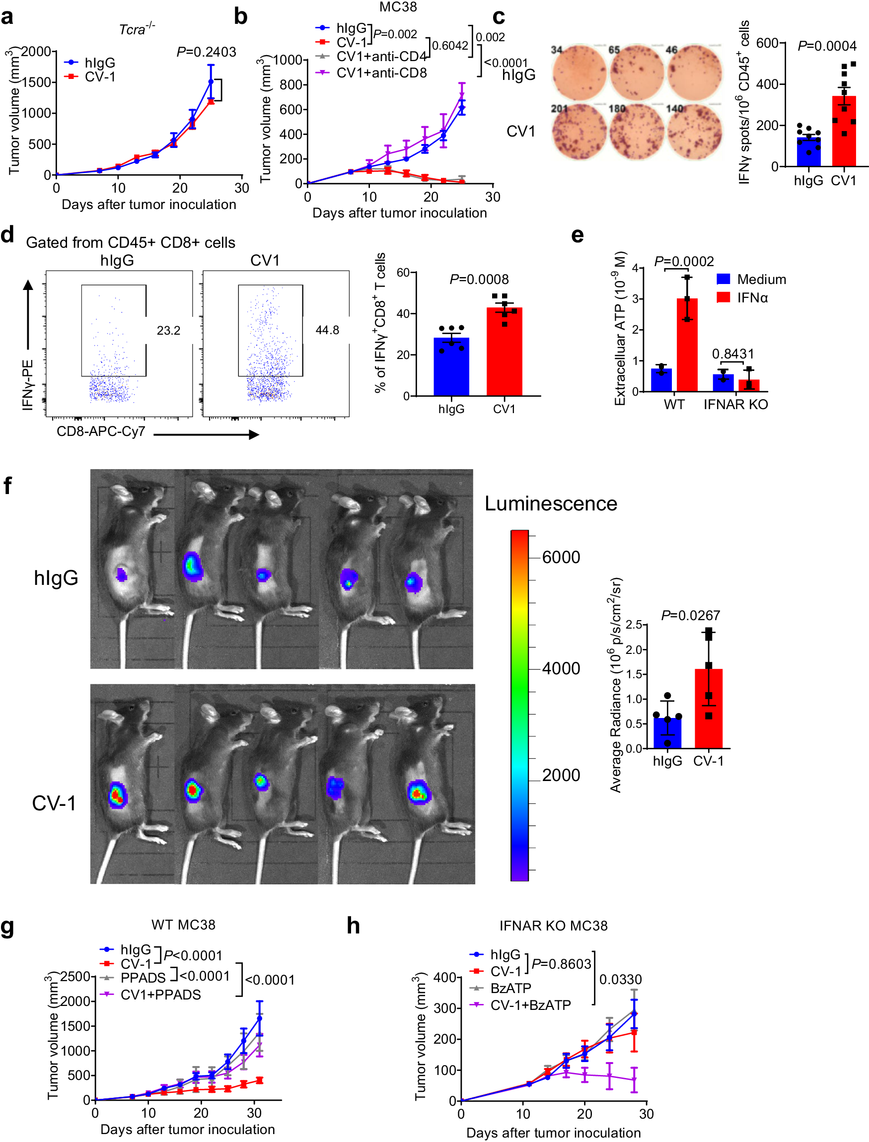
Fig. 2: IFN-Is promote ATP release from tumor cells which is essential for CD47 blockade therapy in mice.

a Tcrα−/− mice (n = 5 mice in hIgG group and n = 6 mice in CV-1 group) bearing WT MC38 tumors were treated i.t. with CV-1 or hIgG every three days. b C57BL/6 mice (n = 7 mice per group) bearing WT MC38 tumors were treated i.t. with CV-1 or hIgG every three days. CD8− or CD4-depleting antibody was administered i.p. twice a week, starting on day 7. C57BL/6 mice bearing WT MC38 (c) or MC38-OVA (d) tumors were treated i.t. with CV-1 or hIgG every three days. c Two days after the third treatment, CD45+ cells were sorted from tumors and stimulated with MC38 tumor cell lysis, tumor-specific IFN-γ producing cells were measured by ELISPOT (n = 9 biologically independent samples). d Two days after the third treatment, CD45+ cells were sorted from tumors and stimulated with OT-I peptide for 6 h, with Brefeldin A added to block IFN-γ secretion. The frequencies of IFN-γ+ cells in CD8 + T cells were analyzed by FACS (n = 6 biologically independent samples per group). e Extracellular ATP concentration was measured from MC38 cells treated with or without IFN-α for 48 hours (n = 3 biologically independent samples per group). f C57BL/6 mice (n = 5 mice per group) bearing WT MC38 tumors were treated i.t. with CV-1 or hIgG every three days. Two days after the third injection, extracellular ATP concentration in tumor microenvironment was measured by IVIS. g C57BL/6 mice (n = 5 mice per group) bearing WT MC38 tumors were treated i.t. with hIgG, CV-1, PPADS or CV-1 plus PPADS every three days. Tumor volume was measured at indicated time. h C57BL/6 mice (n = 5 mice per group) bearing IFNAR1 KO MC38 tumors were treated i.t. with hIgG, CV-1, BzATP or CV-1 plus BzATP every three days. Tumor volume was measured at indicated time. Data are representative of two independent experiments in (a)–(d) and (f), three independent experiments in (e), (g), and (h). Two-tailed unpaired Student’s t test was used in (a), (c), (d), (f). Two-way ANOVA and multiple comparisons test was used in (b), (e), (g), (h). Data are presented as mean values ± SEM. Source data are provided as a Source Data file.