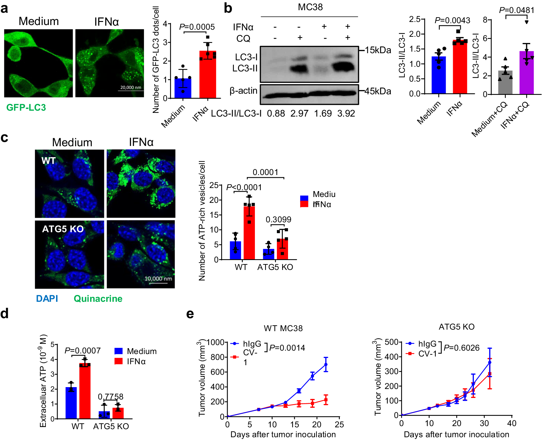
Fig. 5: IFN-Is induce autophagy in tumor cells for ATP extracellular release.

a MC38-GFP-LC3 cells were treated with IFN-α for 48 hours. Autophagosomes were measured by immunofluorescence (n = 5 biologically independent samples in Medium group and n = 6 biologically independent samples in IFN-α group). b MC38 cells were treated with IFN-α for 48 hours with or without chloroquine (CQ). Autophagy was measured by Western blot (n = 3 biologically independent samples). WT and Atg5 KO MC38 cells were treated with IFN-α for 48 hours. c ATP-rich vesicles were measured by immunofluorescence (n = 5 biologically independent samples). d Extracellular ATP concentration was measured (n = 3 biologically independent samples). e C57BL/6 mice (n = 5 mice per group) bearing WT or ATG5 KO MC38 tumors were treated i.t. with CV-1 or hIgG every three days. Tumor volume was measured at indicated time. Data are representative of three independent experiments in (a), (c), and (d), five independent experiments in (b), two independent experiments in (e). Two-tailed unpaired Student’s t test was used in (a), (b), and (e). Two-way ANOVA and multiple comparisons test were used in (c) and (d). Data are presented as mean values ± SEM. Source data are provided as a Source Data file.