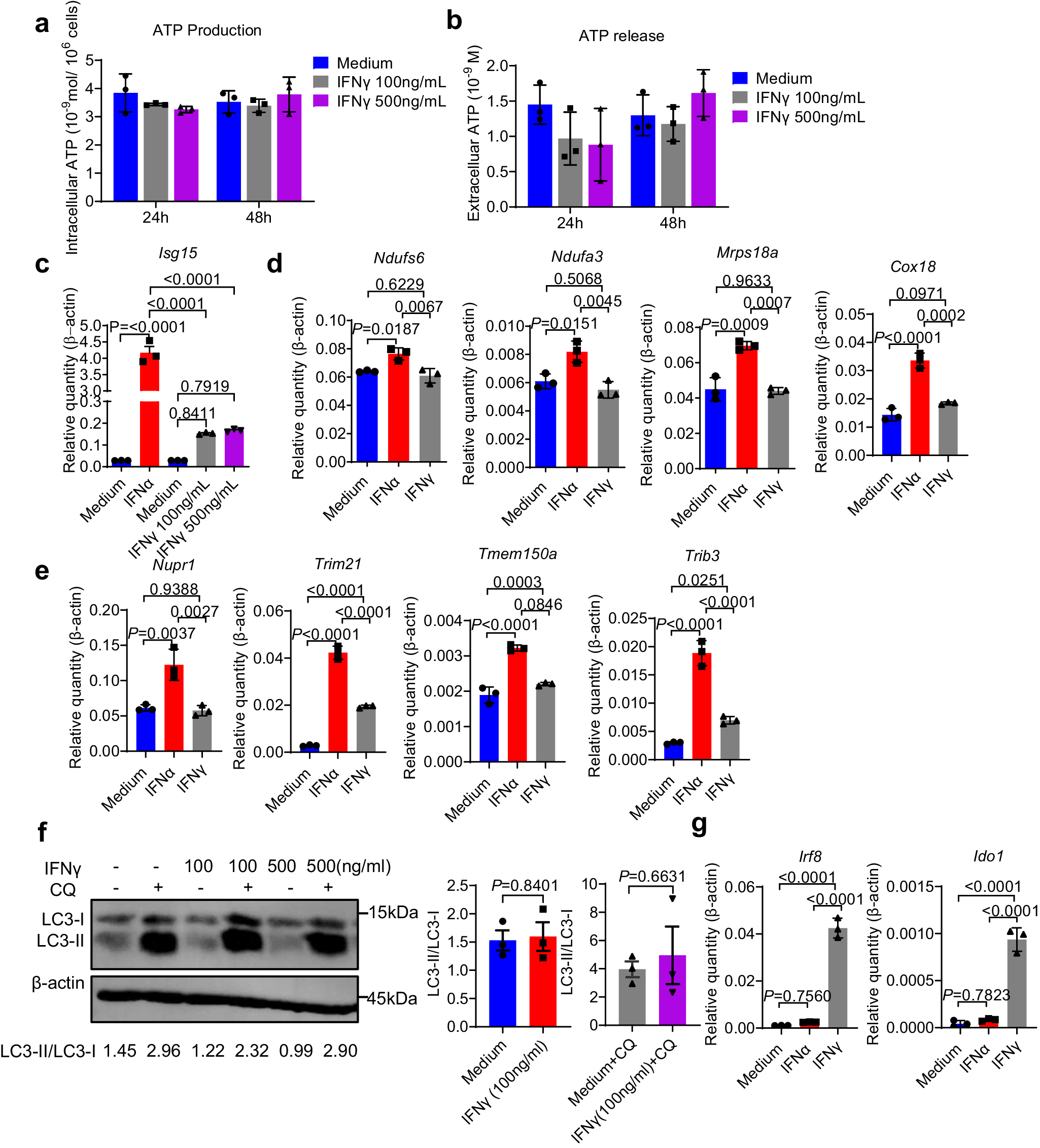
Fig. 7: IFN-II does not regulate tumor cell ATP production and release.

a, b WT MC38 cells were treated with IFN-γ for 24 h and 48 h. Concentrations of intracellular ATP (a) and extracellular ATP (b) were measured (n = 3 biologically independent samples per group). MC38 cells were treated with IFN-α or IFN-γ for 48 h. c–e The expression of Isg15 (c) OXPHOS (d) and autophagy (e) regulating genes was measured by quantitative real-time PCR (n = 3 biologically independent samples per group). f MC38 cells were treated with IFN-γ for 48 h. Autophagy was measured by Western blot (n = 3 biologically independent samples per group). g The expression of Irf8 and Ido1 was measured by quantitative real-time PCR (n = 3 biologically independent samples per group). Data are representative of three independent experiments in (a), (b), and (f), two independent experiments in (c)–(e) and (g). Two-tailed unpaired Student’s t test were used in (f). Two-way ANOVA and multiple comparisons test was used in (a) and (b). One-way ANOVA and multiple comparisons test was used in (c)–(e) and (g). Data are presented as mean values ± SEM. Source data are provided as a Source Data file.