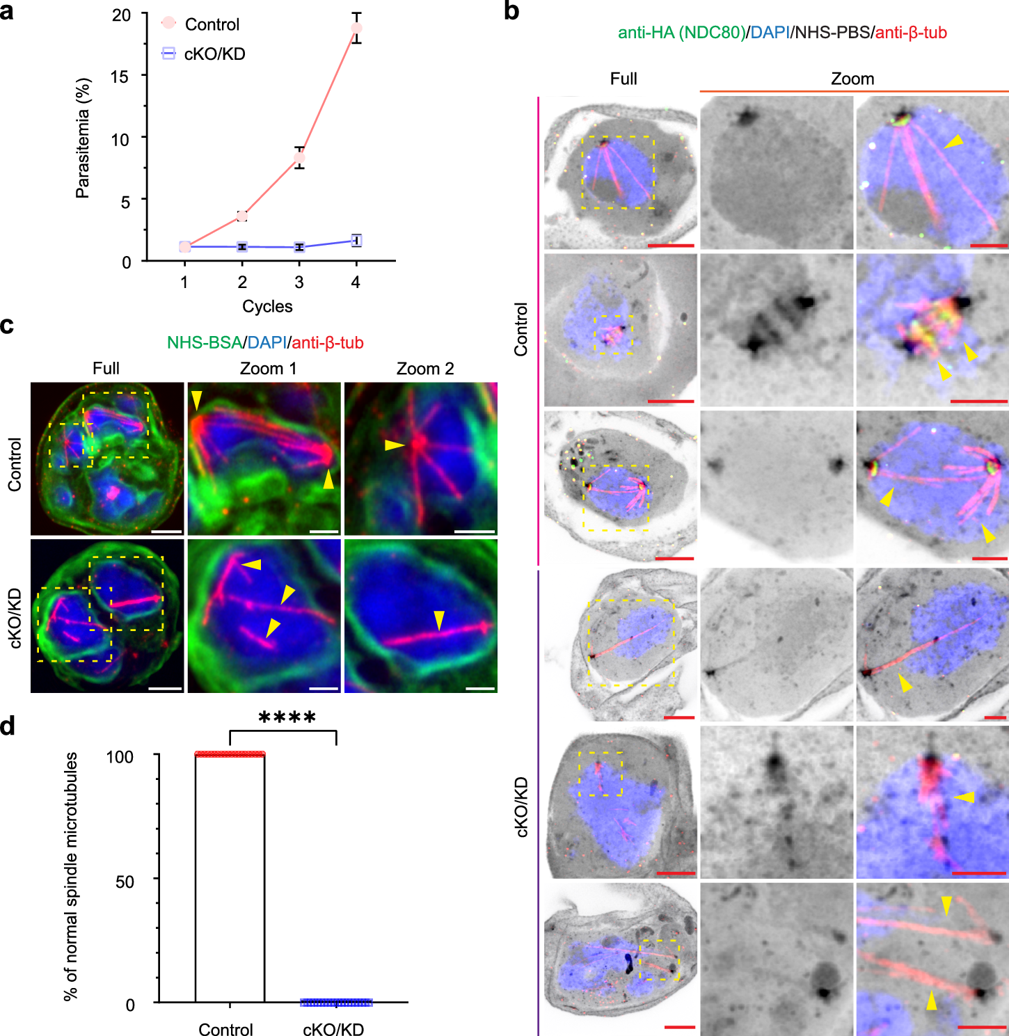
Fig. 2: PfNDC80 is required for parasite growth and is required for correct spindle microtubule positioning.

a Assay of asexual growth of PfNDC80-HA parasites following conditional knockout/knockdown (cKO/KD). Parasites were treated with rapamycin and glucosamine (cKO/KD) or DMSO (control) and the parasitemia was monitored for 4 cycles by flow cytometry. The experiment was performed 3 times, with means and standard deviations presented. Representative U-ExM images of control and PfNDC80-cKO/KD schizonts during early (b 30 hpi) and mid (c 36 hpi) rounds of nuclear division. PfNDC80-HA is visualised using anti-HA (green, b). The spindle microtubules (yellow arrowheads) were labelled with anti-β-tubulin (red, anti-β-tub), chromatin was probed with DAPI (blue), and NHS-PBS (inverse grayscale, b) was used to label the general proteins while the NHS-BSA (green, c) was used to enhance membrane labelling. The images are displayed as z-projections. All the image scale bars are 5 μm, except the zoom images, which are 2 μm. Figure 2b experiments were performed 1 time and Fig. 2c experiments were performed 3 times. d Analysis of the percentage of normal spindle microtubules in anti-HA-positive control and anti-HA-negative cKO/KD PfNDC80-HA cells (36 and 38 hpi). Control, n = 20; cKO/KD, n = 20. The images were analysed from 3 independent experiments. The mean and standard deviation are plotted. Individual data points are shown. Statistical differences were determined using an unpaired Mann–Whitney t-test (****p < 0.0001).