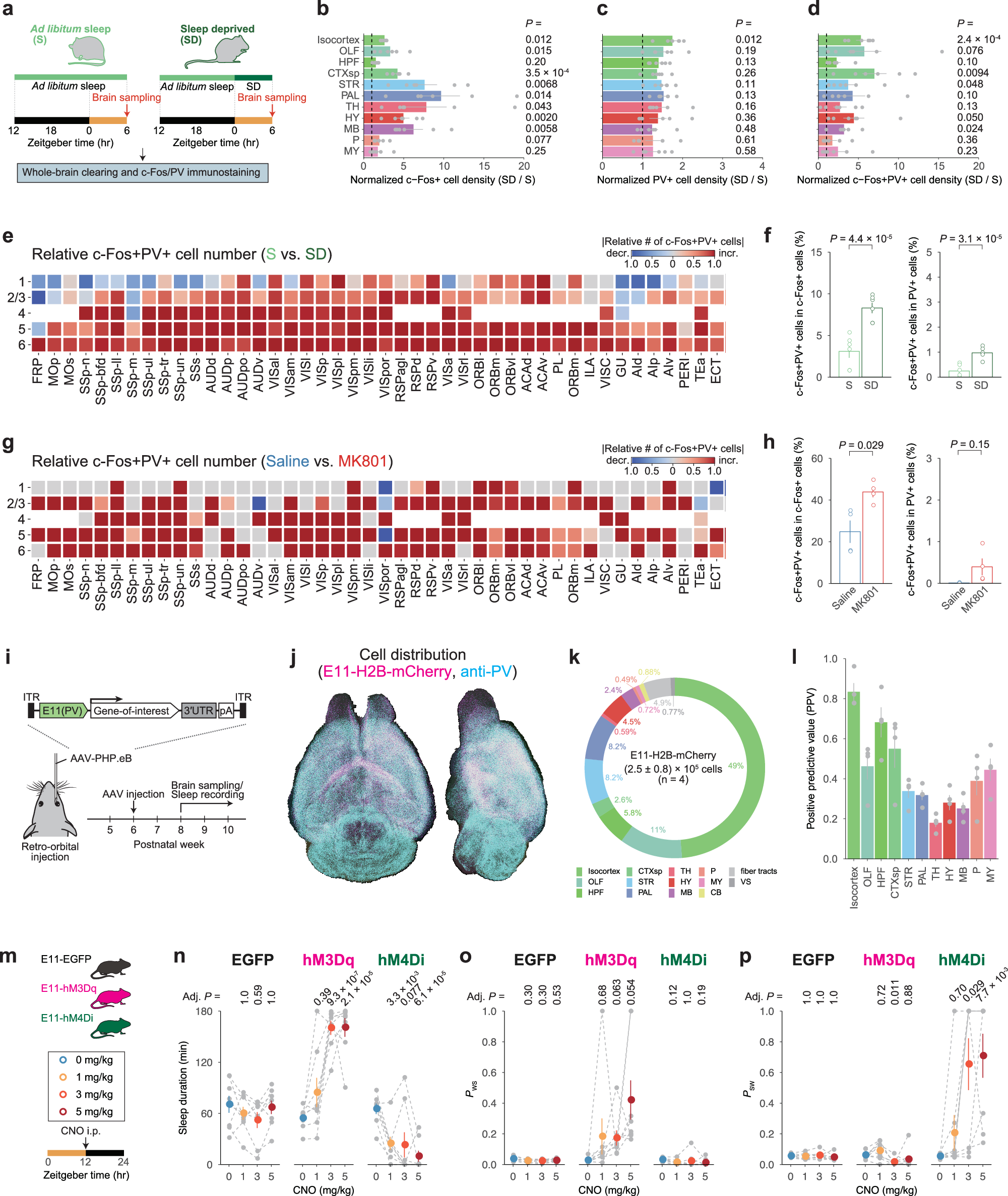
Fig. 3: Activation of PV-enhancer-targeted (E11) neurons induces a rebound-sleep-like state.
From: Cortical parvalbumin neurons are responsible for homeostatic sleep rebound through CaMKII activation

a Whole-brain analysis of c-Fos+PV+ cell distribution in sleep-deprived (SD) condition. Control (S) and SD brains were collected at ZT6. b–d Normalized cell density (SD / S) of c-Fos+ (b), PV+ (c), and c-Fos+PV+ (d) cells in major brain regions (n = 6 for each group). Individual SD brains were normalized by the mean of S brains (black-dashed lines), and the colored bars represent the mean of SD brains in each brain region. Two-sided Welch’s t-test was applied to the normalized value of S brains. e, g A region-wise heat map of relative c-Fos+PV+ cell number in the isocortex. SD brains were compared to S brains (e), and MK-801-injected brains were compared to saline-injected brains (g). f, h Rate of c-Fos+PV+ cells in c-Fos+ (left) or PV+ cells (right) in the isocortex under SD (n = 6 for each group) (f) or MK-801 administration (n = 4 for each group) (h). The groups were compared using two-sided Welch’s t-test. i AAV-based gene expression under E11 enhancer. j Representative whole-brain views of dorsal and lateral E11-H2B-mCherry and anti-PV signals. k Whole-brain distribution of E11-H2B-mCherry signals (n = 4). The plot depicts the demographics of mCherry+ cells in major brain regions. l The positive predictive value (PPV) was calculated by dividing the number of mCherry+PV+ cells by the total number of mCherry+ cells (n = 4). m Each mouse received i.p. injection in turn: 0, 1, 3, or 5 mg/kg CNO injection at ZT12, with at least 2 days between injections. n–p Sleep duration (n), PWS (o), and PSW (p) on the days with CNO injection during ZT12–15 (n = 8 for each group). Colored dots represent the mean values in each condition. Individual’s mouse dots are connected by gray-dashed lines. Within the groups, two-sided Welch’s t-test with Bonferroni correction were run against the 0 mg/kg CNO condition. Bar and interval plots show mean ± SEM. Brain region acronyms follow the ontology defined by the Allen Brain Atlas. Source data are provided as a Source Data file.