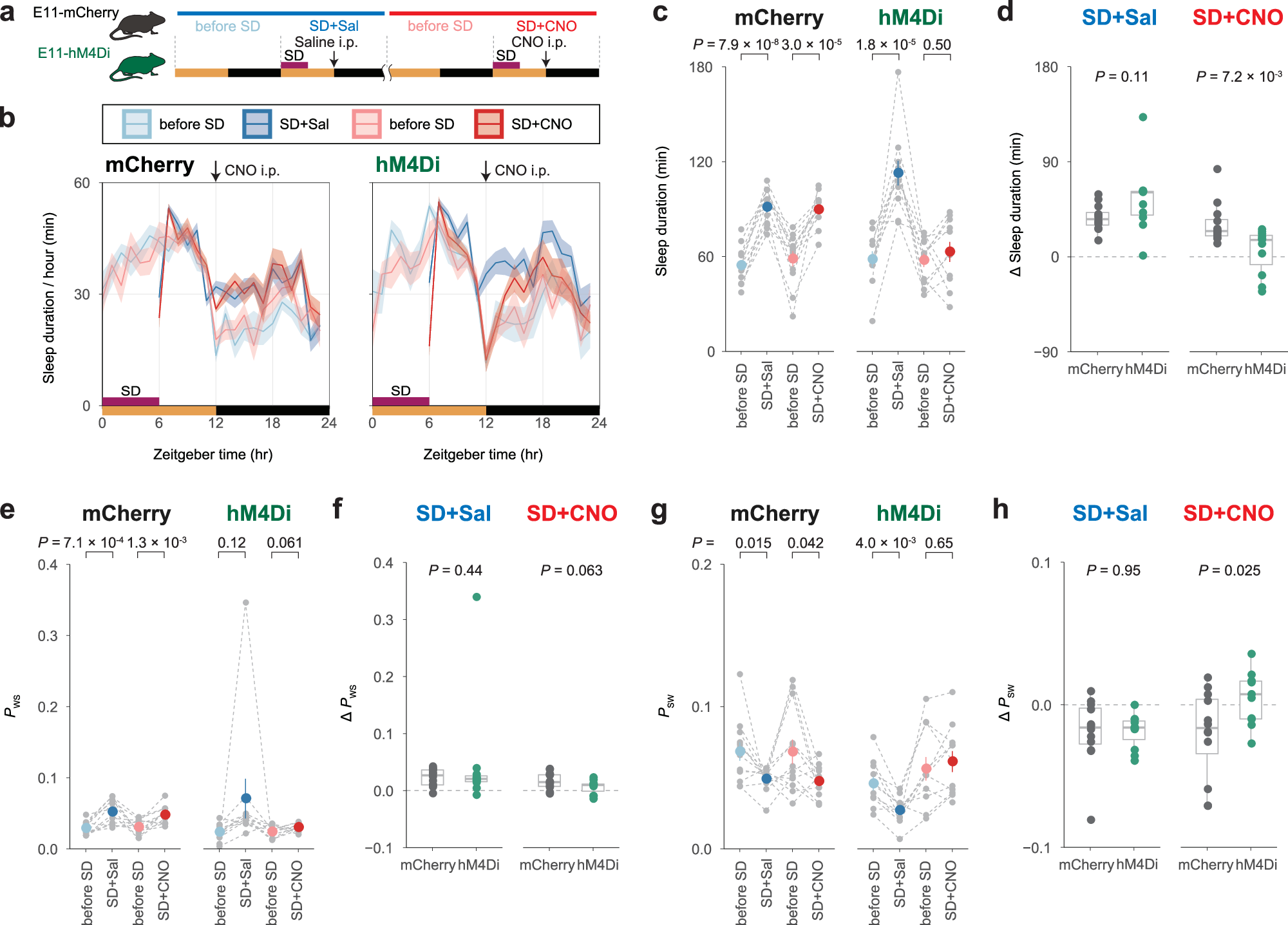
Fig. 4: Suppression of E11 neurons inhibits rebound sleep.
From: Cortical parvalbumin neurons are responsible for homeostatic sleep rebound through CaMKII activation

a Schematic diagram of CNO injection after sleep deprivation (SD). Every mouse received i.p. injection after a 6-hour SD during ZT0–6. At ZT12, 0 (SD + Sal) or 0.25 (SD + CNO) mg/kg CNO injection was given. One day before the scheduled day with SD and i.p. injections are labeled before SD. b Sleep duration over 24 h in E11-mCherry (n = 12) and E11-hM4Di (n = 11) mice on SD + Sal, SD + CNO, and before SD days. c, e, g Sleep duration (c), PWS (e), and PSW (g) on the days shown in the panel during ZT12–15 (b). Each gray dot represents an individual mouse of E11-mCherry (n = 12) and E11-hM4Di (n = 11) groups, while the colored dots represent the mean in each condition. Individual mouse dots are connected by gray-dashed lines. Two-sided Welch’s t-test was used to compare the day with SD to the day before SD. d, f, h The differences (Δ) in sleep duration (d), PWS (f), and PSW (h) between SD day during and the before SD day during ZT12–15. Two-sided Welch’s t-test was used to compare the groups in the SD + Sal or SD + CNO conditions. Line and interval plots show mean ± SEM. In box plot, boxes show the median, 25th and 75th percentiles, and whiskers show minima to maxima excluding outliers. Source data are provided as a Source Data file.