Fig. 8: CaMKII activity in E11 neurons reflects sleep need.
From: Cortical parvalbumin neurons are responsible for homeostatic sleep rebound through CaMKII activation

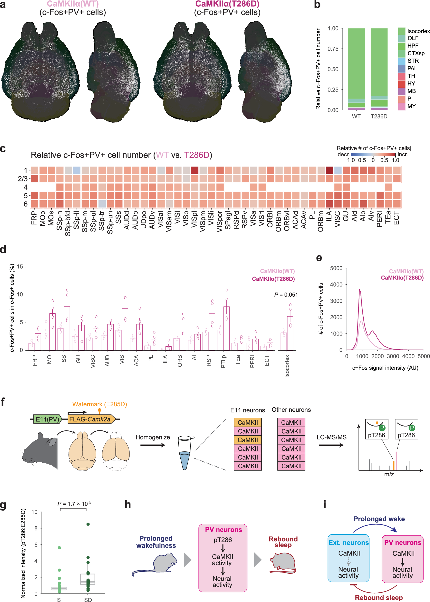
a Representative whole-brain views of dorsal and lateral double-positive (c-Fos+PV+) cell distribution. The brains of E11-CaMKIIα (WT) (left) and E11-CaMKIIα (T286D) (right) mice were collected. b Stacked percentage bar plots of c-Fos+PV+ cells in the E11-CaMKIIα (WT) and E11-CaMKIIα (T286D) brains (n = 4 for each group). The plot depicts the demographics of c-Fos+PV+ cells in major brain regions. c A region-wise heat map of relative cell number showing changes in c-Fos+PV+ cell number in the isocortex. The E11-CaMKIIα (T286D) brains were compared to the E11-CaMKIIα (WT) brains, with red indicating an increase and blue indicating a decrease. d The rate of double-positive (c-Fos+PV + ) cells in c-Fos+ cells in each cortical region (left) or entire isocortex (right). The groups were compared using two-sided Welch’s t-test. e The cortical distribution of c-Fos signal intensity per c-Fos+PV+ cell in each group. f Experimental design for quantitative analysis of CaMKIIα T286 phosphorylation in E11 neurons. The cortical region of E11-CaMKIIα (T285D) mouse brain was dissected, and homogenates were used for LC-MS/MS analysis. g Signal intensities of peptides derived from CaMKIIα (T285D) with phosphorylated T286 residues (n = 21 for each group). The intensities were normalized to the total CaMKIIα level, which was calculated using all quantifiable non-phosphorylated peptides derived from WT CaMKIIα. Two-sided two-samples Wilcoxon test was used to compare the groups. h CaMKII-dependent activity regulation of cortical PV neurons for homeostasis regulation. i Cortical feedback circuit model for sleep homeostasis regulation. Bar plots show mean ± SEM. In box plot, boxes show the median, 25th and 75th percentiles, and whiskers show minima to maxima excluding outliers. Brain region acronyms follow the ontology defined by the Allen Brain Atlas. Source data are provided as a Source Data file.