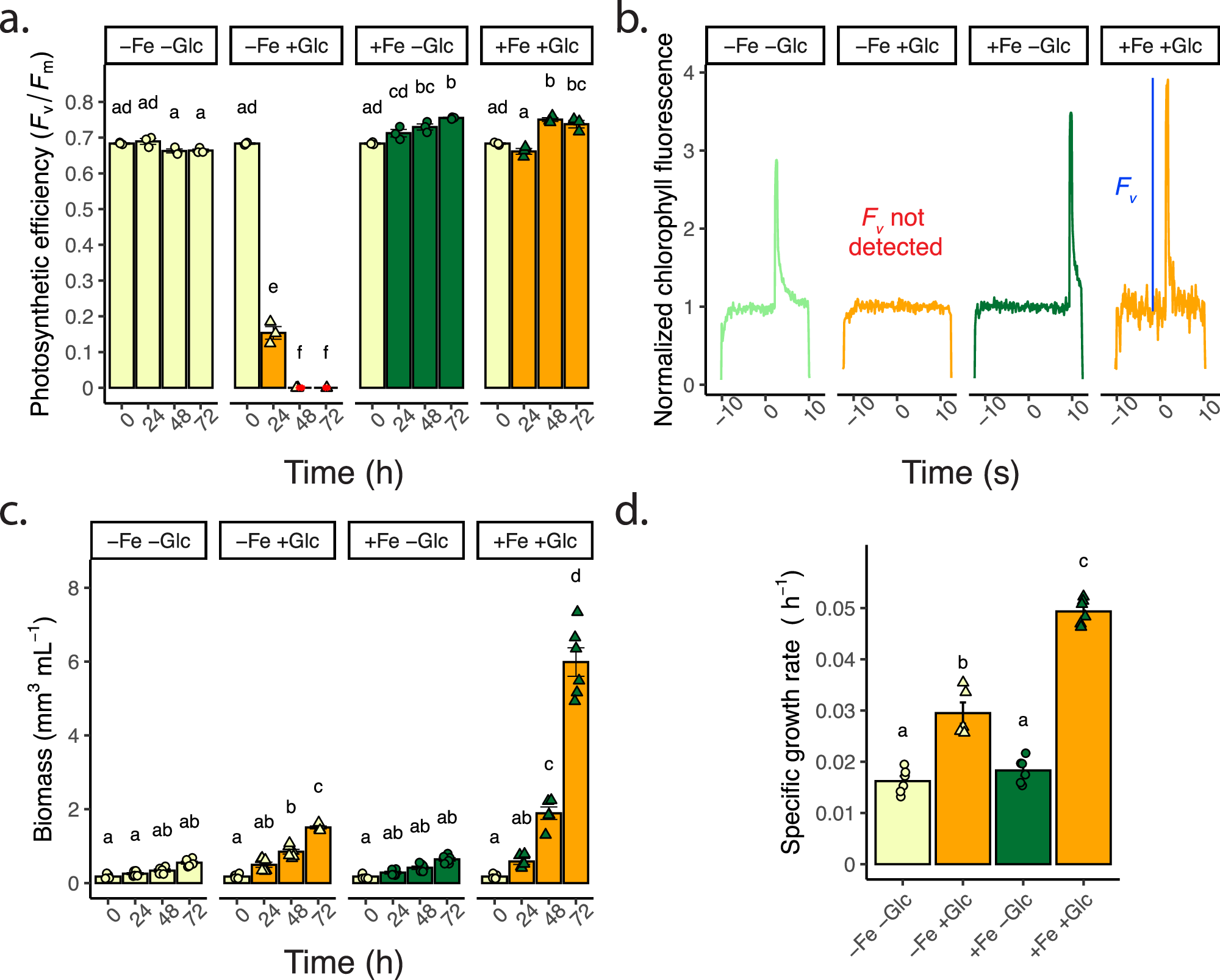
Fig. 1: Replete iron rescues glucose-mediated repression of photosynthesis in WT.

a Maximum quantum efficiency of PSII (Fv/Fm) with Glc and Fe treatments over 72 h. Fv signal not detected outside of Fo noise, Fv/Fm was assigned as 0 (indicated with a red dot). Data represent means ± SE (n = 3, individual data points shown, from one experimental replicate). b Representative individual sample chlorophyll fluorescence (normalized to median signal) of saturating light. −Fe+Glc sample (samples 48 h, orange line) had no detectable Fv during saturating light induction compared to Fo noise (measuring light fluorescence). x-axis is time normalized by mean time point of sample load and run. c Volumetric algal biomass (per mL of culture) over 72 h. Data represent means ± SE (n = 6, individual data points shown from two experimental replicates). d Specific growth rate of volumetric biomass of time courses in (c). Data represent means ± SE (n = 5–6, individual data points shown from two experimental replicates). Statistical comparisons, represented by letters, are applied by Tukey’s HSD with adjusted p = 0.05. Source data are provided in the Source Data File.