Fig. 2: Single-molecule tracking shows a change in WRN cellular dynamics in an MSI-H-dependent manner.
From: WRN inhibition leads to its chromatin-associated degradation via the PIAS4-RNF4-p97/VCP axis

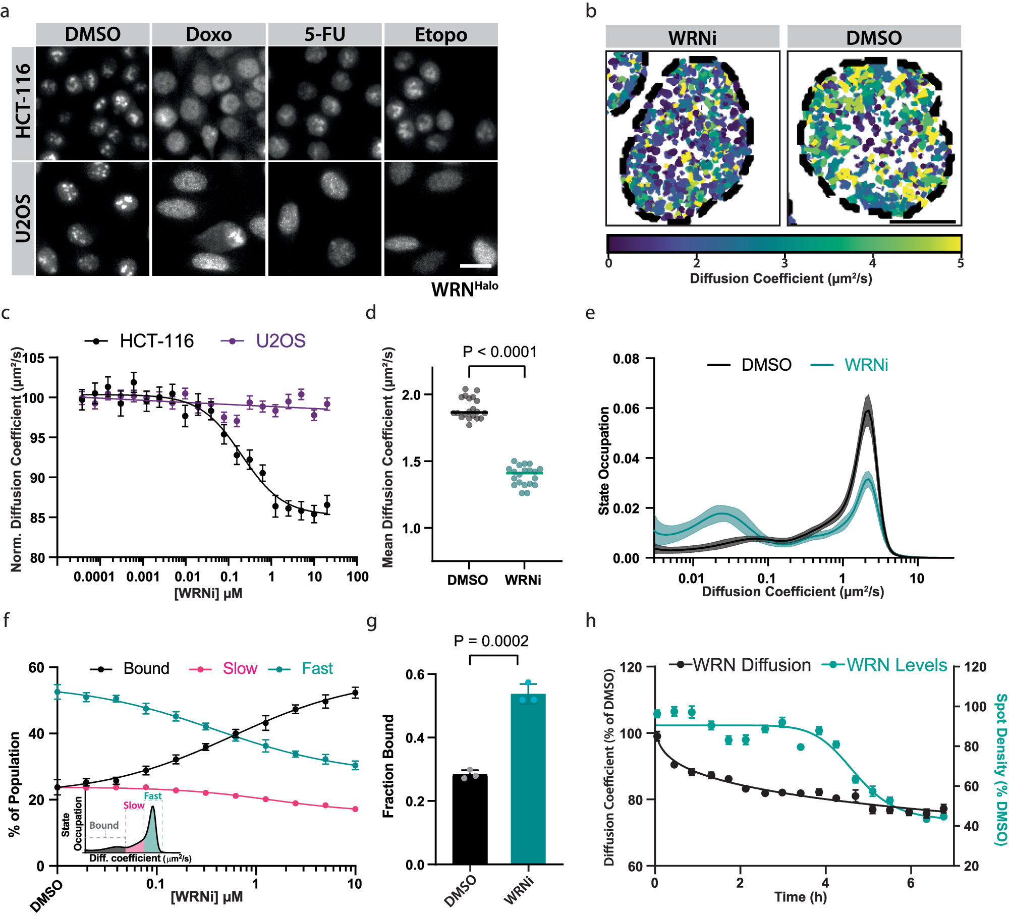
a Validation of WRNHalo cell lines, HCT-116 and U2OS. Subcellular localization of WRN in the presence or absence of DNA-damaging compounds. WRNHalo successfully translocates across compartments, suggesting a functional protein. Scale bar = 20 μm. b Representative SMT tracks overlaid with Hoechst nuclear stain outlines, in the presence or absence of 10 μM WRNi. Each track is colored according to the diffusion coefficient of the molecule it represents. c Inhibition of WRN only affects its mean diffusion coefficient in MSI-H cells. Dose-response curves with WRNi measuring the diffusion coefficient of WRNHalo after 4 h treatments in HCT-116WRN-Halo or U2OSWRN-Halo. The graph represents the average from n = 4 plates per condition. Error bars represent the standard error of the mean (s.e.m.). d Dot plot quantification of WRN diffusion coefficient after treatment with 10 μM WRNi. Each point represents the average WRN diffusion coefficient across all the nuclei in each FOV. n = 20 plates. Lines represent sample medians. P values were calculated using a two-tailed, unpaired t-test e WRNi shifts a large fraction of molecules from the free-diffusing state (“fast”) to the chromatin-bound (“bound”) state. Distribution of diffusive states in HCT-116WRN-Halo cells showing the relative proportion of WRN molecules as a function of diffusion coefficient occupation, in the presence and absence of 10 μM WRNi. Plot line represents sample means, shaded area represents s.d. f Dose-response curves with WRNi measuring the different diffusive states of WRN protein. Inset is a representation of how diffusive states are classified. Error bars represent s.d., n = 8 plates. g Quantification from (f) of the chromatin-bound fraction of WRNHalo protein in the presence or absence of 10 μM WRNi. Error bars represent s.d., n = 3 plates. h Overlay of WRNHalo diffusion coefficient and molecule spot densities after treatment with 10 μM WRNi over the indicated timepoints. Values are normalized to DMSO. n = 2 plates. Error bars represent s.e.m. All P values were calculated using a two-tailed, unpaired Student’s t-test. DMSO is dimethyl sulfoxide; WRNi is HRO761; 5-FU is 5-fluorouracil, Doxo is doxorubicin. Source data are provided as a Source Data file.