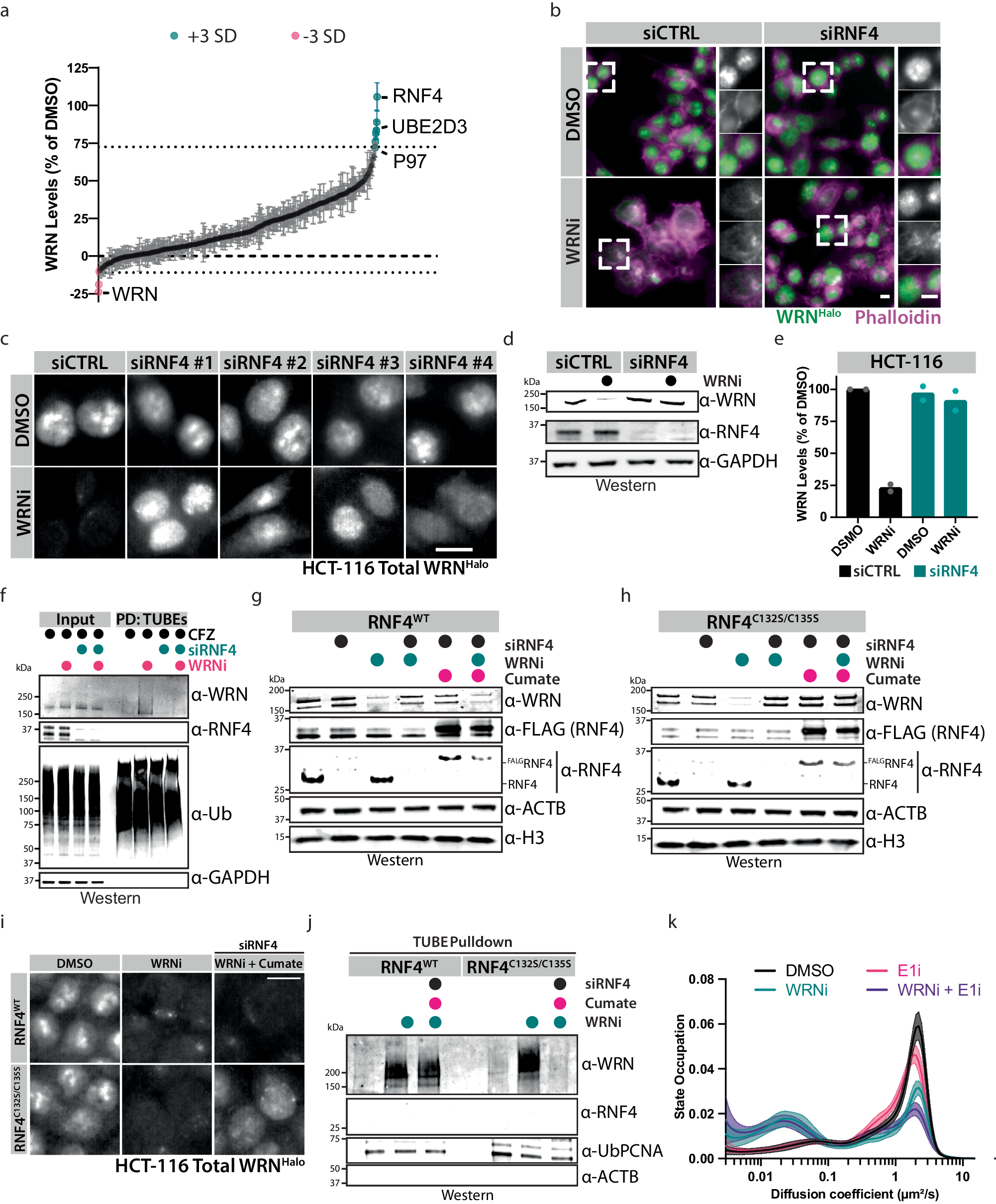
Fig. 4: Phenotypic siRNA screen identified RNF4 as the ubiquitin E3 ligase targeting WRN for degradation.
From: WRN inhibition leads to its chromatin-associated degradation via the PIAS4-RNF4-p97/VCP axis

a A phenotypic screen identified genes involved in WRN degradation. Colored circles indicate hits that are 3 standard deviations (SD) from the mean; error bars represent s.d., n = 2 biological replicates. Quantification of WRN protein levels after treatment with siRNAs in the presence or absence of 10 μM WRNi for 24 h. b Representative images of HCT-116WRN-Halo cells from the siRNA screen performed in (a). c siRNA SMARTpool decomplexification and validation. Representative images of HCT-116WRN-Halo treated with 10 uM WRNi. Quantifications are in Supplementary Fig. 7c. d WB analysis of HCT-116 cells treated with siRNF4 oligos for 24 h, then treated with or without 10 μM WRNi for an additional 24 h. e Quantifications of (d). Graphs represent the mean value of n = 2 biological replicates. f WB analysis of TUBEs pulldowns (PD) after depletion of RNF4. HCT-116 cells were treated with siRNF4 oligos for 24 h, then treated with or without 10 μM WRNi for 6 h. All samples were treated with CFZ. g WB analysis of HCT-116WRN-Halo;FLAG-RNF4 cells treated with 10 μM WRNi after depletion of RNF4, following induction of stably integrated RNF4. h WB analysis as in (g) but using an RNF4C132S/C135S catalytic mutant. i Samples were treated as in (g) with the addition of JF549, and imaged. Images are representative of n = 3 biological replicates j WB analysis of HCT-116WRN-Halo under the indicated drug treatments and induction of indicated RNF4 constructs. All samples are treated with CFZ. Inputs and total ubiquitin loading controls are in Supplementary Fig. 7g. Ub-PCNA was used as a processing control. k Distribution of diffusive states in HCT-116WRN-Halo cells showing the relative proportion of WRN molecules as a function of diffusion coefficient occupation after treatment with 1 μM E1i in the presence or absence of 10 μM WRNi. Plot line represents sample means, shaded area represents s.d. DMSO is dimethyl sulfoxide; WRNi is HRO761; E1i is TAK-243; CFZ is carfilzomib. MW is molecular weight. All scale bars = 10 μm. WB data shown in this figure are representative images of biological duplicates (n = 2). Source data are provided as a Source Data file. For WBs in d, f GAPDH was used as a loading control; for g, h, ACTB and H3 were used as loading controls. In f, UB was used as a processing control.