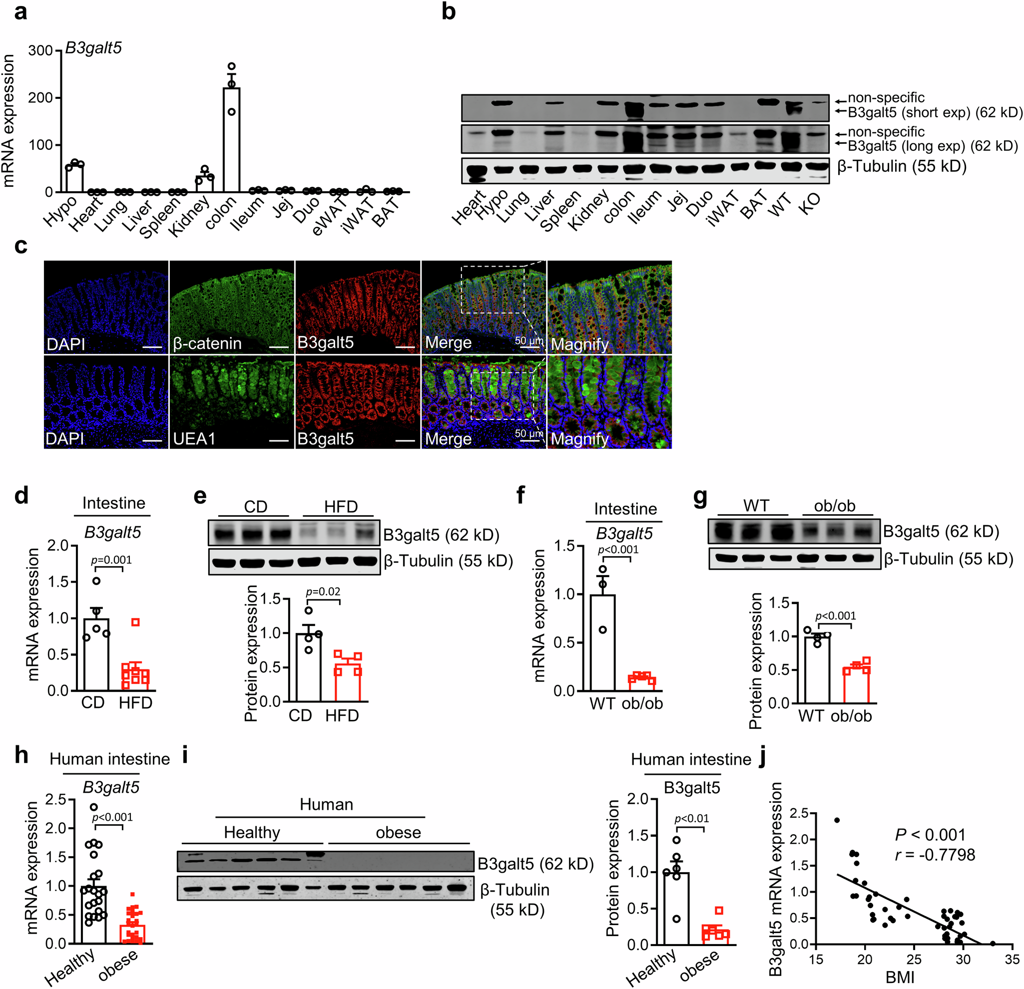
Fig. 3: B3galt5 is specifically expressed in colon and downregulated during obesity.

a The mRNA expression of B3galt5 in different tissues of 8-week-old male mice (n = 3 per group). b The protein levels of B3galt5 in different tissues of 8-week-old male mice. c Co-immunofluorescent staining of B3galt5 with intestinal epithelial cells marker β-catenin (top) or goblet cells marker UEA1 (bottom) in mice colon. Scale bar: 50 μm. d, e The mRNA (d; n = 5 for CD, n = 5 for HFD) and protein (e; n = 4 per group) expression of B3galt5 in colon of mice fed with chow diet and high-fat diet for 12 weeks, β-Tubulin was used as the loading control. f, g The mRNA (f; n = 3 for WT, n = 5 for ob/ob) and protein (g; n = 4 per group) expression levels of B3galt5 in colon of wild-type mice and ob/ob mice, β-Tubulin was used as the loading control. h, i The mRNA (h; n = 21 for Healthy, n = 28 for Obese) and protein (i; n = 6 per group) expression levels of B3galt5 in colon sections collected from healthy individuals and obese patients, β-Tubulin was used as the loading control. j The Spearman’s correlation coefficient by two-sided statistical tests, p value, and linear relationship of BMI and the relative mRNA expression of B3galt5 (n = 48). Hypo hypothalamus, Jej jejunum, Duo duodenum, eWAT epididymal white adipose tissue, iWAT inguinal white adipose tissue, BAT brown adipose tissue, WT wild type, KO B3galt5 whole-body knockout, CD chow diet, HFD high-fat diet, BMI body mass index. Data are mean ± SEM. Significance was determined using unpaired two-tailed Student’s t test (Fig. 3d-i). Source data are provided as a Source Data file.