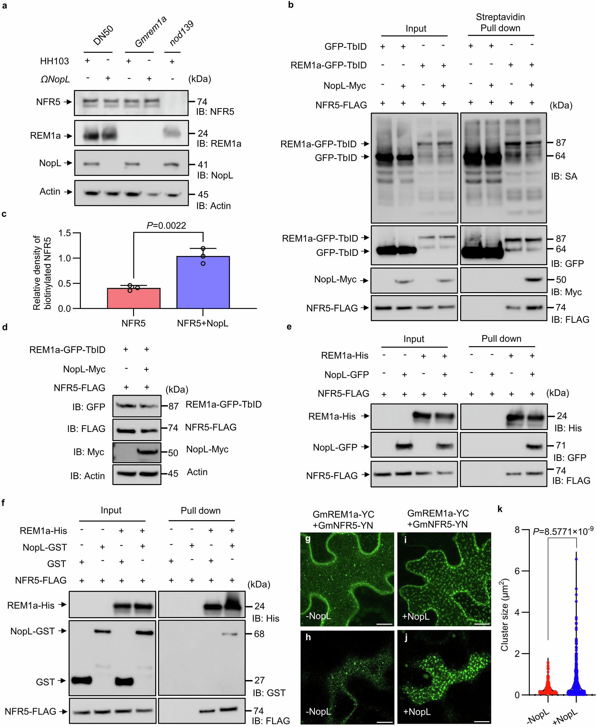
Fig. 6: NopL promotes the interaction of GmREM1a to GmNFR5.
From: The type III effector NopL interacts with GmREM1a and GmNFR5 to promote symbiosis in soybean

a Detection of GmREM1a, NopL and GmNFR5 in soybean hairy roots extracts. Actin was used as the loading control. DN50 inoculated with HH103 was the positive control, while the nopL mutant was the negative control. b Proximity Labeling (PL) assay for biotinylation of NFR5 in soybean hairy roots. GFP-TbID or REM1a-GFP-TbID fusion proteins were co-expressed with GmNFR5-FLAG in the presence or absence of NopL-Myc. Immunoblotting (IB) antibodies are indicated on the left, and detected proteins (kDa) on the right. c Relative amount of biotinylated GmNFR5 detected in (b). Gray analysis of the protein content of biotinylated GmNFR5 after Streptavidin Pull down. The ratio of the gray value of GmNFR5 versus GmREM1a detected in the experiment shown in (b) was used to calculate the relative density of biotinylated GmNFR5. Data are represented as mean ± SD, and statistical analysis used Student’s t-test (two-sided). Three biological replicates were performed. d Detection of REM1a-GFP-TbID, NopL-Myc and NFR5-FLAG in soybean hairy roots from (b). Actin was the loading control. e Semi-pull-down assay showing that the interaction of NopL with GmREM1a in vitro promotes GmREM1a-His to pull down more GmNFR5 from protein extracts of 35S: GmNFR5-FLAG hairy roots. fInteraction of NopL with GmNFR5 in vivo promotes GmREM1-His to pull down more GmNFR5 from protein extracts of 35S: GmNFR5-FLAG and pREM1a: NopL-GFP hairy roots. Confocal microscopy images maximal projection (g) and of surface (h) view of N. benthamiana expressing GmREM1a-YC and GmNFR5-YN (-NopL); Confocal microscopy images maximal projection (i) and of surface (j) view of N. benthamiana expressing GmREM1a-YC and GmNFR5-YN plus NopL (+NopL). Scale bar = 10 μm. k Quantification of the size of the GmREM1a-YC /GmNFR5-YN clusters with and without NopL. Statistical analysis used Student’s t-test (two-sided). IB: FLAG imunoblot using FLAG AB, IB: GFP imunoblot using GFP AB, IB:His imunoblot using His AB, IB:GST imunoblot using GST AB. The experiments were repeated three times with similar results. Source data are provided as a Source Data file.