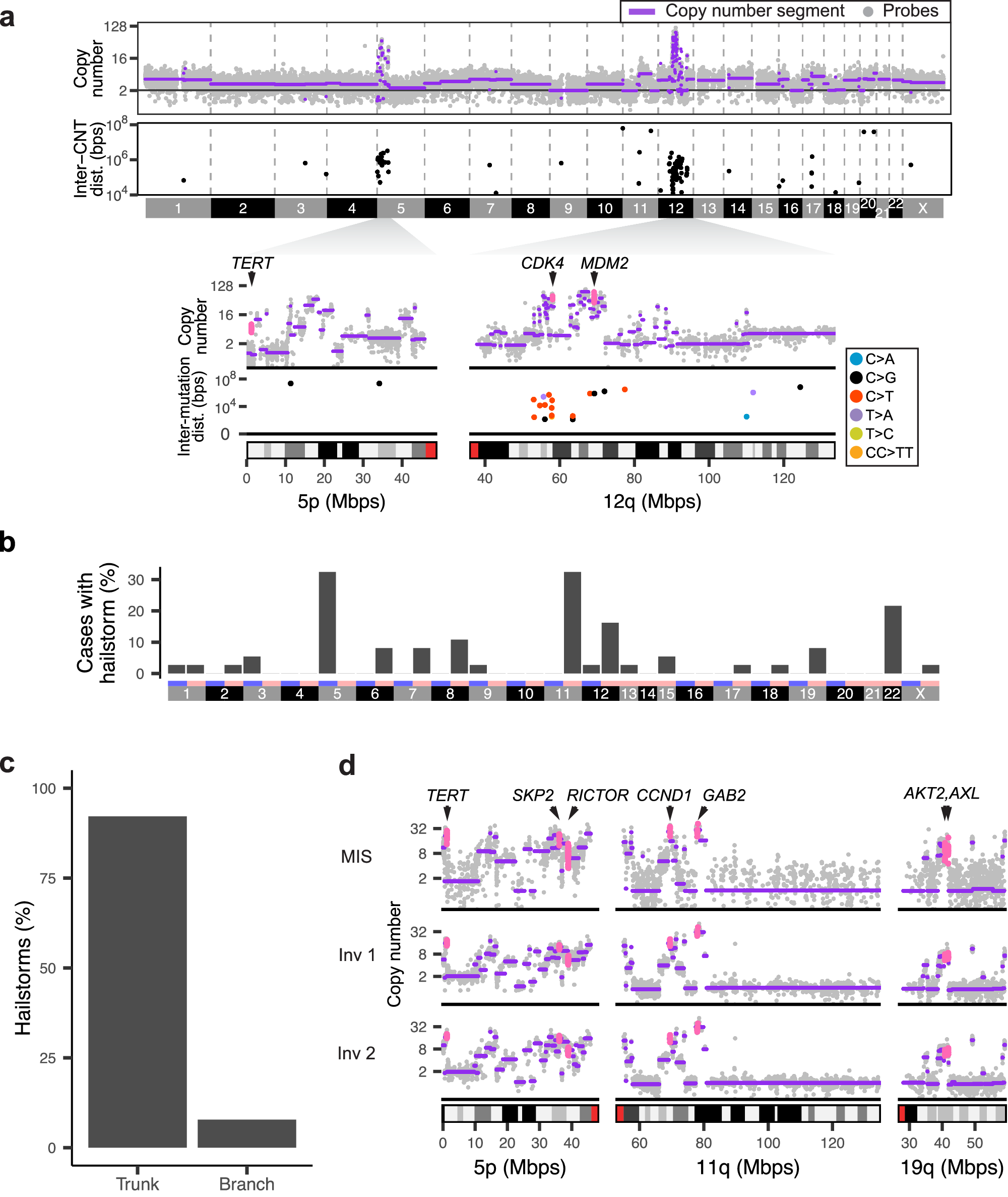
Fig. 1: Clusters of copy number transitions (hailstorms) are common in acral melanomas and arise early in their evolution.

a A melanoma (case 101) with hailstorms on chromosome 5p and 12q (upper panel) defined as genomic regions with high-level amplifications and high density of copy number transitions (CNT) (lower panel). The higher resolution panels underneath show the location of putative driver genes within the amplicons and reveal foci of kataegis on 12q. b Hailstorms in acral melanoma are distributed non-randomly, and preferentially involve chromosomes 5, 11, 12, and 22. c Most hailstorms are shared across all samples of a given patient, placing them on the trunk of the respective phylogenetic tree. d An example case (case 110) with hailstorms on 5p, 11q, and 19q shared across the melanoma in situ (MIS) and two separate invasive areas (Inv 1 and Inv 2) of the primary melanoma. The copy number profiles of all three tumor areas show identical hailstorms on three chromosomal arms with congruent copy number transitions. The coding regions of amplified oncogenes are highlighted in pink. Source data are provided as a Source Data file.