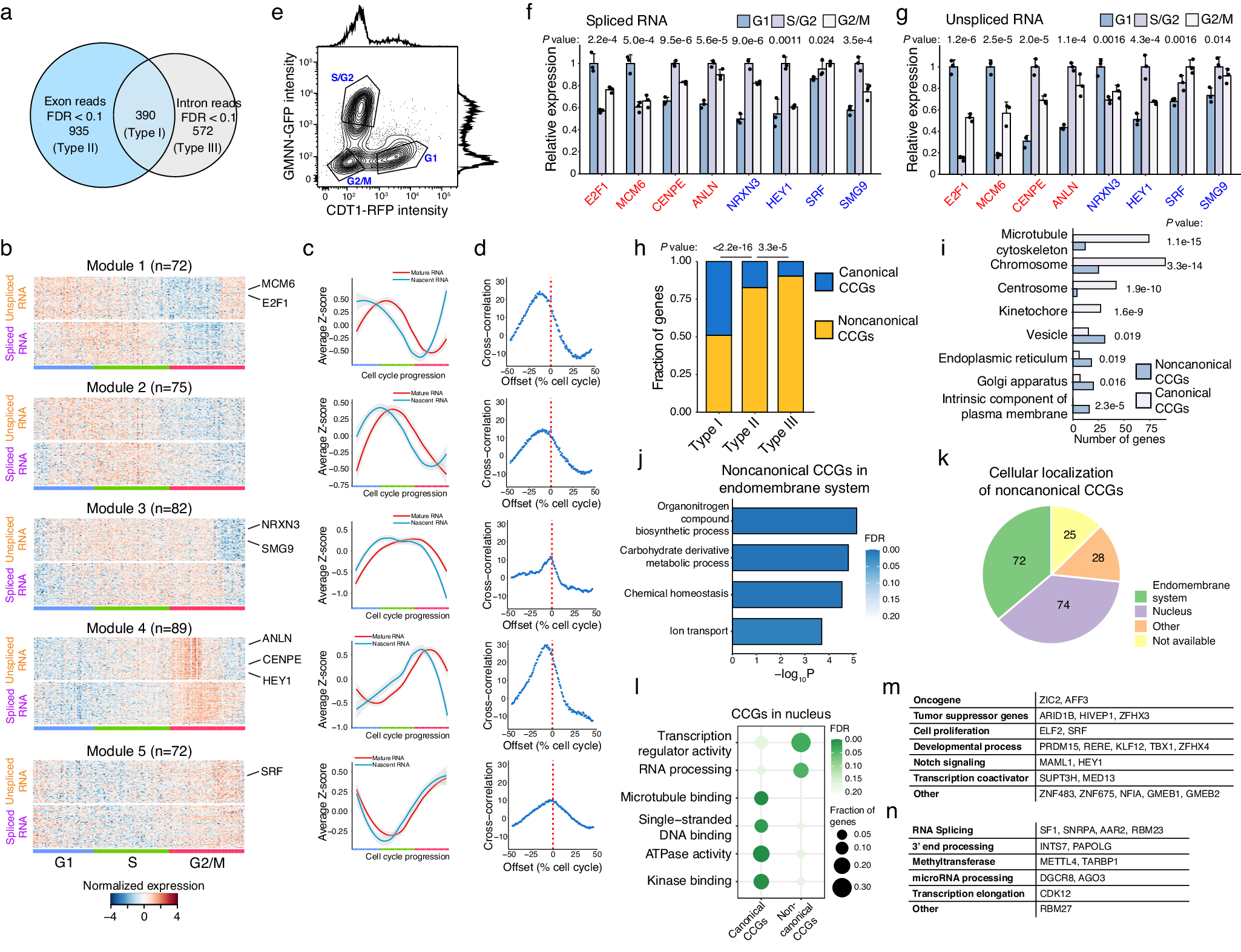
Fig. 2: Functional analysis on Type I cell cycle genes (CCGs).
From: Single-cell total-RNA profiling unveils regulatory hubs of transcription factors

a Differentially expressed genes identified at spliced RNA or unspliced RNA level along the cell cycle in HEK293T cells. b Gene expression heatmap of Type I CCGs along the cell cycle. Genes were clustered into five kinetic modules using k-means clustering algorithm based on their transcriptional dynamics along the cell cycle. c The smoothed gene expression curves along the cell cycle for each kinetic modules. The smoothed curves were derived by using Loess function. Center line represents the average, and shade represents 0.95 confidence interval. d Cross-correlation between the expression of unspliced RNA and spliced RNA. Cross-correlation was calculated using numpy.correlate function in Python. e Flow cytometry analysis on HEK293T-FUCCI cells. Gating strategies are provided in Supplementary Fig. 23. qRT-PCR validation of the differential expression of eight CCGs at spliced RNA level (f) and at unspliced RNA level (g) in different cell cycle phases. Canonical CCGs are labeled in red, and noncanonical CCGs are labeled in blue. Three biological replicates were performed for each measurement. Mean and standard deviation were shown. One-way ANOVA was performed. Source data are provided as a Source Data file. h The proportions of noncanonical CCGs in three types of CCGs. The list of canonical CCGs is compiled by including the cell cycle pathway in Gene Ontology database, the cell cycle pathway in Reactome database, and the gene list from Cyclebase. i Differential enrichment in different cellular compartments between canonical CCGs and noncanonical CCGs. h, i Two-sided Fisher’s exact tests were performed. Source data are provided as a Source Data file. j Gene Ontology (GO) enrichment of noncanonical CCGs localized in endomembrane system. One-sided Fisher’s exact test was performed and FDR was calculated using Benjamini–Hochberg procedure. k Cellular localization of all noncanonical CCGs. l GO enrichment of canonical CCGs and noncanonical CCGs localized in the nucleus. One-sided Fisher’s exact test was performed and FDR was calculated using Benjamini–Hochberg procedure. m Functional classification of the transcription factors belonging to noncanonical CCGs. n Functional classification of the RNA processing factors belonging to noncanonical CCGs.