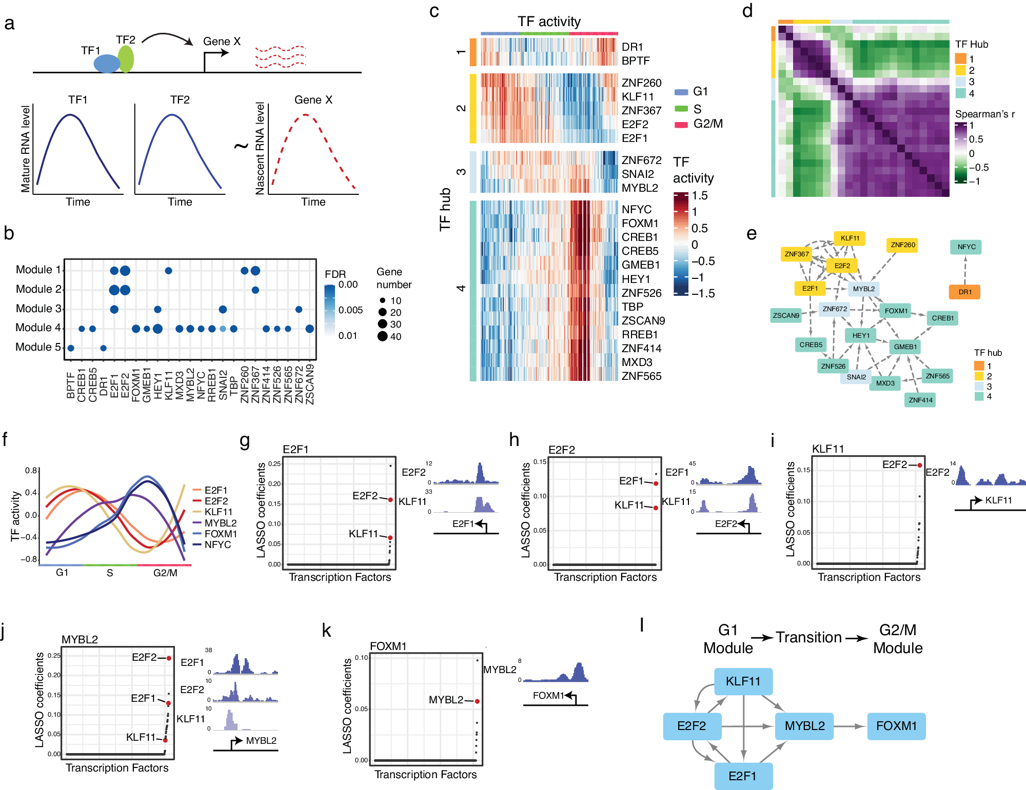
Fig. 3: Reconstructing transcription factor (TF) regulatory network of the cell cycle.
From: Single-cell total-RNA profiling unveils regulatory hubs of transcription factors

a Schematic outlining the approach used to establish the regulatory links between TFs and their target genes. b TFs whose associated genes are significantly enriched in Type I kinetic modules. Statistical significance was calculated using one-sided Fisher’s exact test and FDR was calculated using Benjamini–Hochberg procedure. c Heatmap of the activities of the TFs with significant enrichment with Type I kinetic modules. d Heatmap of the correlation coefficients between the activities of each pair of TFs. e TF association network established based on the TF–TF links identified with LASSO regression. We noticed that three TFs (BPTF, RREB1, TBP1) were missing in this TF network. The potential functions of these three TFs are discussed in Supplementary Note 1. f The activities of the verified TFs along the cell cycle. The smoothed curves were derived by using Loess function. g–k Establish the regulatory links between different TFs by correlating the changes in the unspliced RNA of the TF of interest with the changes in the spliced RNA of the other TFs. The direct regulatory links (colored in red) were identified by ChIP-seq verification. The corresponding ChIP-seq peaks were plotted on the right. The list of all the TFs with LASSO coefficients is provided in Supplementary Data 5. l TF regulatory network established based on the direct regulatory links between different TFs.