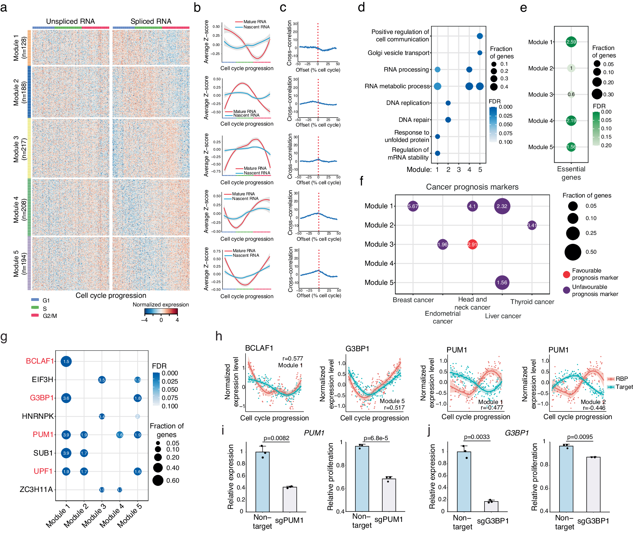
Fig. 4: Post-transcriptional regulation in Type II cell cycle genes (CCGs).
From: Single-cell total-RNA profiling unveils regulatory hubs of transcription factors

a Gene expression heatmap of Type II CCGs at spliced RNA and unspliced RNA levels along the cell cycle. Genes were clustered into five kinetic modules using k-means clustering algorithm based on the expression patterns of their spliced RNA along the cell cycle. b The smoothed gene expression curves along the cell cycle for five kinetic modules. c The cross-correlation between the expression curves of unspliced RNA and spliced RNA. The cross-correlation was calculated by using numpy.correlate function in Python. d GO enrichment in five kinetic modules of Type II CCGs. e Significant enrichment of pan-essential genes in different gene modules. Canonical CCGs are excluded in this analysis. f Significant enrichment (FDR < 0.1) of cancer prognostic markers in different gene modules. Canonical CCGs are excluded in this analysis. g Significant enrichment (FDR < 0.1) of the target genes of the RNA binding proteins in Type II CCGs. h Gene expression dynamics of BCLAF1, G3BP1, PUM1 and their target gene modules along the cell cycle. Only the gene modules whose expression patterns were significantly correlated (r > 0.4 or r < −0.4) with the corresponding RBPs were considered as the target gene modules. i Cell proliferation was significantly decreased in PUM1 knockdown cells compared to the cells with non-target sgRNA. j Cell proliferation was significantly decreased in G3BP1 knockdown cells compared to the cells with non-target sgRNA. For the gene expression curves in (b, h), the center line represents the average and the shade represents 0.95 confidence interval. The smoothed curves were derived by using Loess function. For the enrichment analyses in (e–g), one-sided Fisher’s exact tests were performed and FDR was calculated using Benjamini–Hochberg procedure. The enrichment folds were shown in the figure. For the bar plots in (i, j), three biological replicates were performed for each measurement. Mean and standard deviation were shown. Two-sided student’s t-tests were performed and P values were shown in the figure. Source data are provided as a Source Data file.