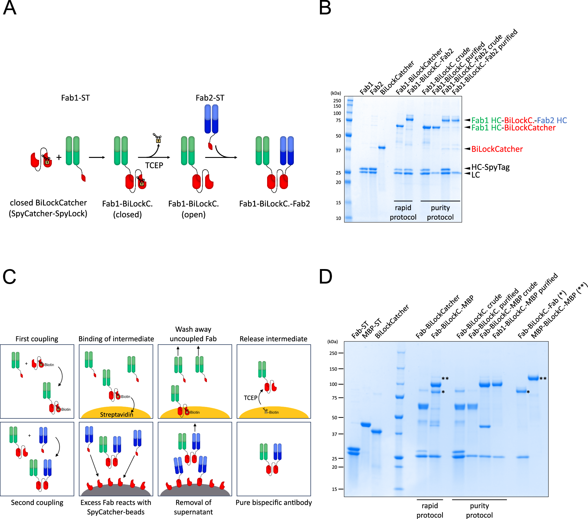
Fig. 5: Bispecific antibody generation with BiLockCatcher.

A Scheme of the reaction of BiLockCatcher (SpyCatcher-SpyLock, red) with two different Fabs (green, blue) to create a bispecific antibody. The disulfide-forming small molecule is signified by a lock. ST: SpyTag. B Reducing SDS-PAGE gel showing sequential generation of bispecific antibodies by either a rapid protocol or a slower protocol involving two purification steps. Rapid protocol: 3 µM BiLockCatcher, 3 µM Fab1, 3 µM Fab2, first coupling 45 min. Purity protocol: 3 µM BiLockCatcher, 4.5 µM Fab1, 4.5 µM Fab2. First coupling 60 min. Second coupling was carried out overnight in both cases. HC heavy chain, LC light chain. This experiment was carried out 3 times, representative gel is shown. C Scheme explaining the purity protocol involving two sequential purification steps. Order left to right, top to bottom. D SDS-PAGE to assess purity of bispecific antibodies generated with the rapid or purity protocol. Gel analogous to B, but instead of two Fabs, one SpyTagged Fab (Fab-ST) and MBP-SpyTag002 (MBP-ST) were used, allowing to visualize bivalent monospecific contaminants at different apparent molecular weight than the bispecific product. BiLockCatcher based on SpyCatcher002 was used to avoid the formation of double bands (Supplementary Fig. 14). Monospecific standards Fab-BiLockCatcher-Fab and MBP-BiLockCatcher-MBP are loaded in the last two lanes. Corresponding contaminations are indicated by asterisks. Rapid protocol: 10 µM BiLockCatcher, 10 µM Fab, 10 µM MBP, first coupling 45 min. Purity protocol: 10 µM BiLockCatcher, 15 µM Fab, 15 µM MBP, first coupling 150 min. Second coupling was carried out overnight in both cases. This experiment was performed 3 times, representative gel is shown.