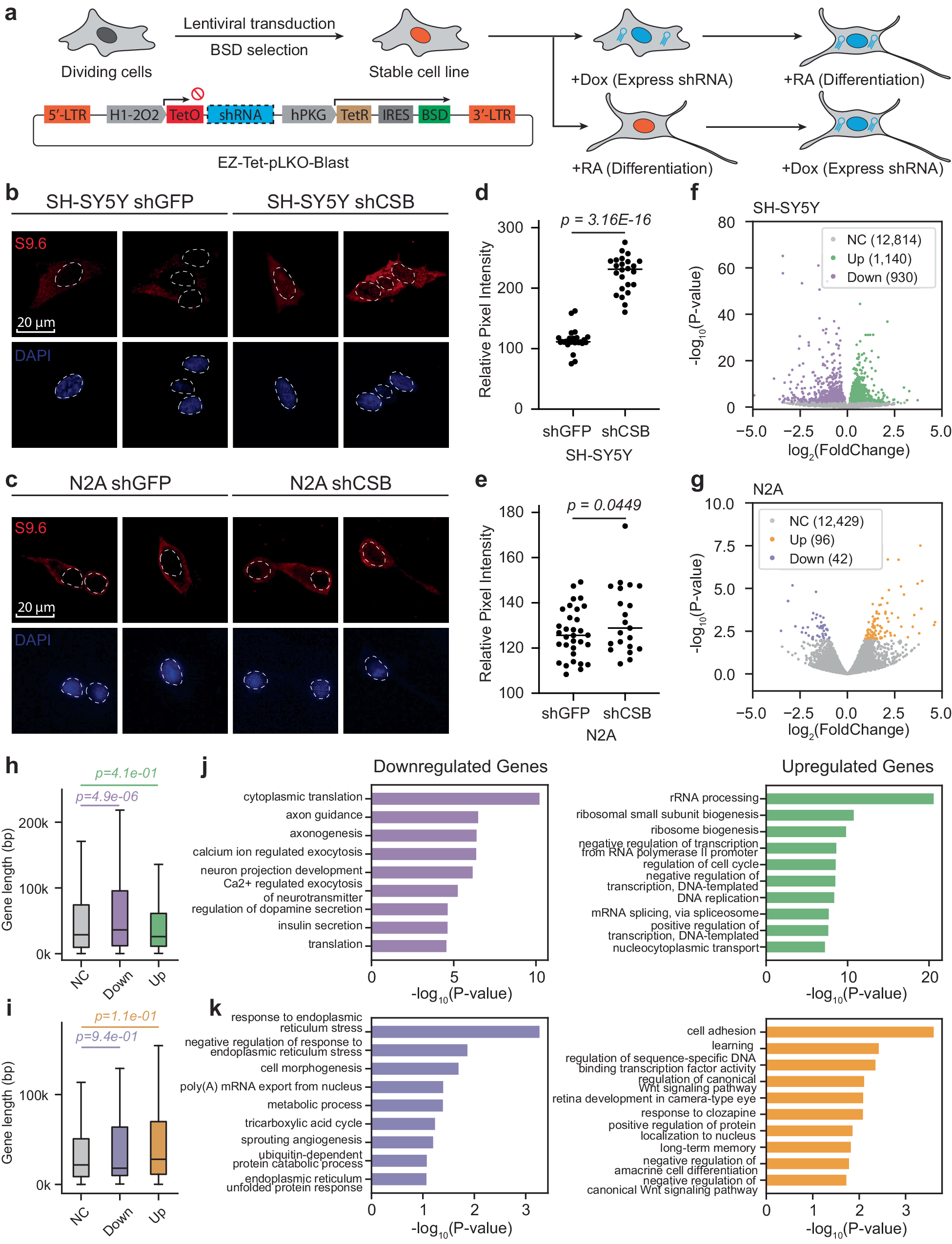
Fig. 6: CSB deficiency selectively impacts on R-loop formation and gene expression on mouse and human neuronal cell lines.

a Overview of the experimental strategy: SH-SY5Y and N2A cells were transduced with lentivirus carrying dox-inducible shGFP and shCSB constructs within the Tet system. Stable cell lines were generated through blasticidin selection. b, c Immunofluorescence images displaying the S9.6 (R-loop marker, stained in red) and nuclei (stained in blue) signals in SH-SY5Y (b) and N2A (c) cells after differentiation by RA for 14 days. Note: Cytosolic S9.6 signals may represent various RNA structures detected by the antibody. d, e Quantitative analysis of S9.6 intensity in differentiated SH-SY5Y (d) and N2A (e) cells. Relative pixel intensity was determined by subtracting the background intensity from the original pixel intensity. Statistical analyses were conducted using a two-tailed unpaired t-test (n = 30 foci for both shGFP and shCSB treated cells). The p values are indicated above the respective graphs. f, g Volcano plots illustrating the differential gene expression analysis comparing CSB KD versus normal conditions in differentiated SH-SY5Y (f) and N2A (g) cells. h, i Distribution of gene lengths within unchanged, downregulated, and upregulated gene sets in differentiated SH-SY5Y (i) and N2A (j) cells. For the box plot, the center line represents the median, while the upper and lower edges indicate the interquartile range. The whiskers extend to 1.5 times the interquartile range. Statistical significance was assessed using a two-tailed Mann–Whitney U-test, with n = 12814, 930, 1140 for unchanged, downregulated, and upregulated genes in plots (h), and n = 12429, 42, 96 for unchanged, downregulated, and upregulated genes in plots (i). j, k Gene Ontology (GO) term analysis of downregulated genes (left) and upregulated genes (right) identified from RNA-seq in normal versus CSB KD conditions in differentiated SH-SY5Y (j) and N2A (k) cells.