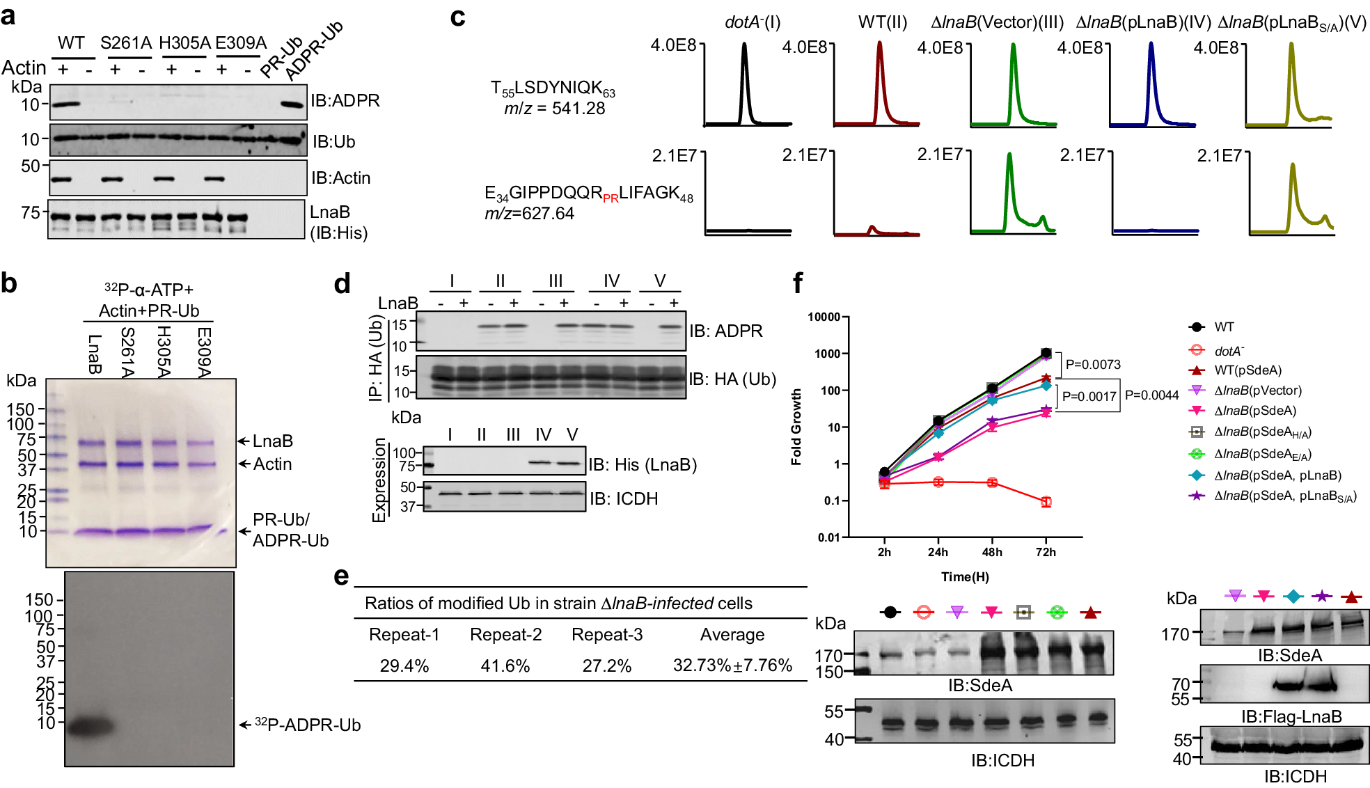
Fig. 4: The reaction catalyzed by LnaB required an S-HxxxE motif.
From: Legionella maintains host cell ubiquitin homeostasis by effectors with unique catalytic mechanisms

a, b Conversion of PR-Ub into ADPR-Ub by LnaB requires an S-HxxxE motif. Samples of reactions containing ATP, PR-Ub, LnaB, Actin, LnaB, or its mutants and resolved by SDS-PAGE were detected for the production of ADPR-Ub (top). Each reactant was detected by immunoblotting with the appropriate antibodies (a). Similar reactions with 32P-α-ATP were established, proteins were detected by CBB staining (upper), and the production of 32P-ADPR-Ub was detected by autoradiograph (lower) (b). c, d LnaB functions to convert PR-Ub into ADPR-Ub in cells infected with L. pneumophila. HEK293 cells transfected to express 3xHA-Ub were infected with the indicated bacterial strains (I to V). Immunoprecipitation products obtained by HA antibody from lysates of infected cells were analyzed by mass spectrometry to detect differently modified ubiquitin (c). Recombinant LnaB was added to a subset of similarly prepared lysates of infected cells, and the accumulation of PR-Ub was assessed by detecting LnaB-mediated ADPR-Ub production (d). e The ratio of modified ubiquitin (PR-Ub) in cells infected with the ∆lnaB mutant. Cells expressing HA-ubiquitin was infected with strain Lp02∆lnaB for 2 h. HA-ubiquitin isolated by immunoprecipitation was analyzed by mass spectrometry to determine the ratio of modified ubiquitin. f Overexpression of SdeA in the ∆lnaB mutant affects intracellular bacterial growth D. discoideum was infected with the indicated L. pneumophila strains, and the growth of the bacteria was evaluated. Note that strain ∆lnaB(pSdeA) displayed significant defects in intracellular growth (upper panel). The expression of SdeA in the testing strains was probed by immunoblotting (lower panel). The Data shown were representative of three independent experiments done in triplicate with similar results. Data are represented as mean ± SEM. P values were calculated using a two-sided Student t test.