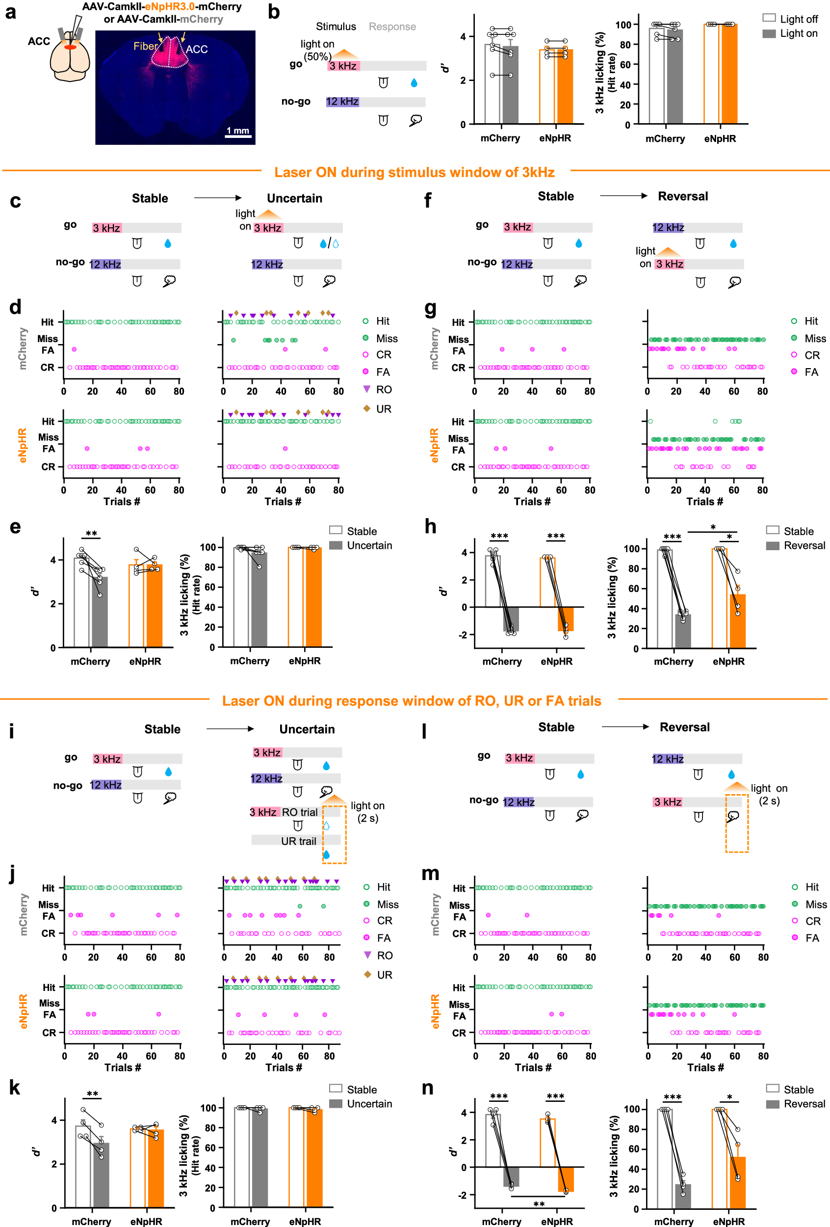
Fig. 6: Optogenetic suppression of ACC impairs decision switching without disrupting the implementation of established decision rules.

a Top left: scheme of optogenetic suppression of the ACC neurons. Right: representative images of eNpHR expression and the position of the implanted fiber above ACC (n = 4 mice). b Suppressing ACC activity in the Stable session does not harm the task performance. 589 nm laser suppression is delivered through bilateral optic fibers during the 3 kHz stimulus window in randomly selected 50% of go trials (left). There was no significant change in behavior performance for d’ (middle) and 3 kHz licking probability (Hit rate, right) during ACC inhibition. c–h Suppressing ACC activity during 3 kHz stimulus window in the Uncertain and Reversal sessions blocked decision switch. c 589 nm laser is delivered during the 3 kHz stimulus window in the Uncertain session but not in the Stable session. d Performance of a representative animal in the mCherry (top) and eNpHR mice (bottom) in Stable (left) and Uncertain (right) sessions. e Behavior performance for d’ (left) and 3 kHz licking probability (Hit rate). f–h Suppressing ACC activity in the Reversal session slowed down the decision switch. Similar to c–e except optogenetic suppression was delivered during the 3 kHz stimulus in the Reversal session. i–n Suppressing ACC activity while experiencing the unexpected outcome impairs decision switching. Similar to c–h, except 589 nm laser with a duration of 2 s is delivered after the reward omission (RO trial) and un-cued reward (UR trial) was triggered in Uncertain session, or after the air-puff was triggered in Reversal session. *P < 0.05, **P < 10−2, ***P < 10−3. Data analyzed by (b, e, h: n = 6/4 mice for mCherry/eNpHR group; l, o: n = 4/4 mice for mCherry/eNpHR group) two-sided two-way repeated measures ANOVA, within-group comparisons: one-sided paired t-test with post hoc Bonferroni multiple comparisons; between-group comparisons: one-sided unpaired t-test with post hoc Bonferroni multiple comparisons. Data are presented as mean ± s.e.m. Statistical details are presented in Supplementary Table 1. Source data are provided as a Source data file.