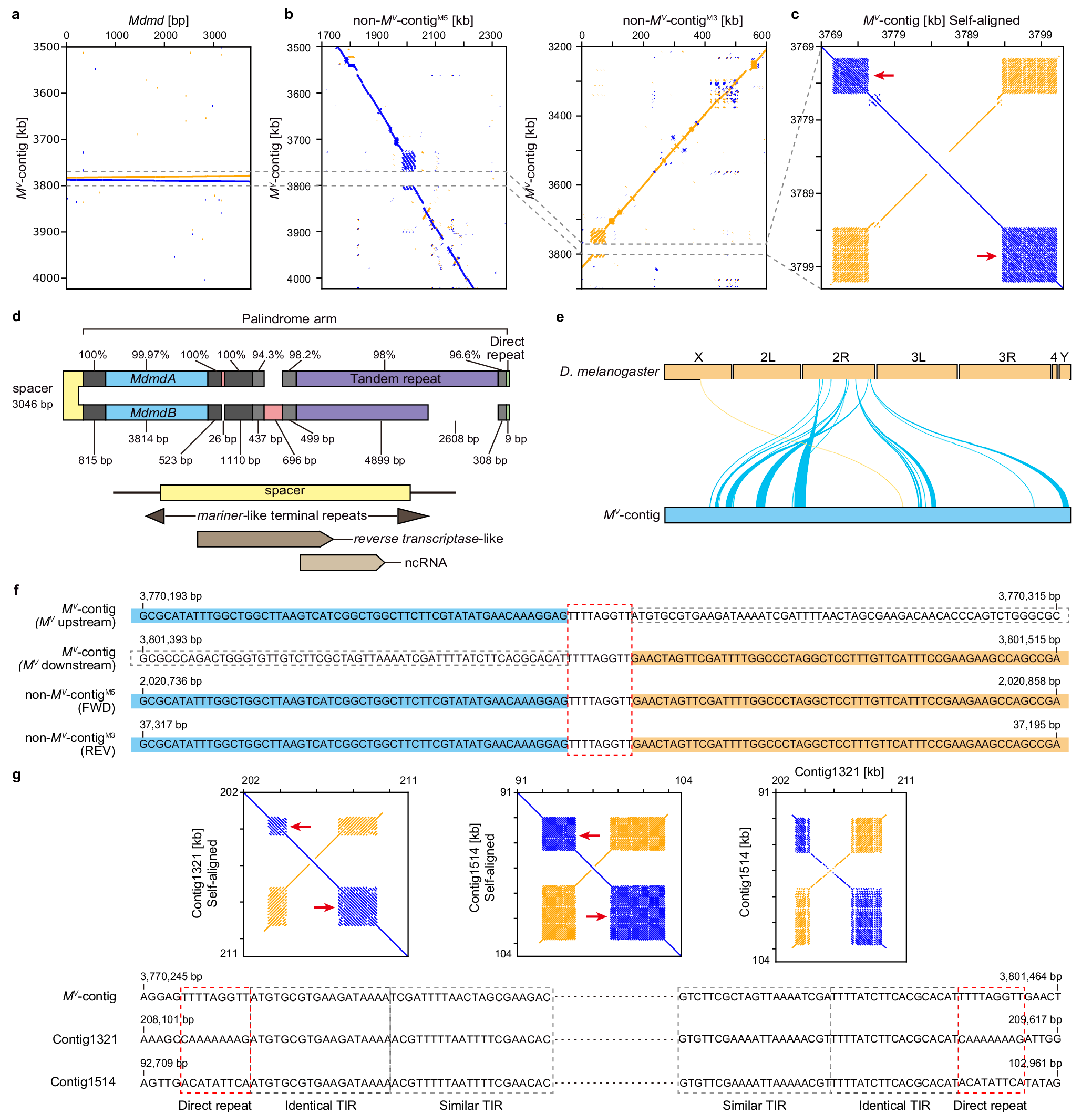
Fig. 3: The genomic structure and transposon-like signatures of MV.
From: Divergent evolution of male-determining loci on proto-Y chromosomes of the housefly

a Dotplot visualizations of Mdmd presence in inverse orientation on MV-contig indicated by blue (forward) and orange (reverse) lines that represent longer stretches of sequence similarity. b Alignments between MV-contig and non-MV-contigs show MV was inserted in a tandem repetitive region, indicated by the gap. c Self-alignment of MV demonstrates that the main part of MV is a palindrome with a non-palindromic spacer sequence of 3046 bp in the middle. Two blocks of tandem repeats exist on each end of MV (indicated by red arrows). d Schematic drawing indicates the sequence contents of MV and percentage identities between palindromic arms. The spacer sequence shows homology to a reverse transcriptase sequence and an ncRNA. The red blocks and the missing parts represent insertions/deletions. The small green blocks indicate the existence of 9 bp direct repeats at the MV borders. e Single-copy BUSCOs in the MV-contig mainly correspond to those on chromosome 2 R (Muller element C, chromosome V in the housefly) in Drosophila melanogaster. f The 9-bp direct repeats (TTTTAGGTT) are found with one copy in non-MV-contigs at insertion sites, indicated by the red dashed-line box. In non-MV-contigs, the upstream and downstream sequences of TTTTAGGTT match with the upstream and downstream sequence of MV (indicated by the blue and orange shading). g Two examples of other genomic regions that contain the same tandem repeat blocks as MV. The self-alignment figures demonstrate MV-like palindromic structures in Contig1514 and Contig1321. Alignment between Contig1514 and Contig1321 shows sequence similarity only for the palindromic region but not for the palindrome flanking sequences. The TIRs in MV are also found in Contig1514 and Contig1321 palindromes, and direct repeats with the same 9-bp length are flanking them.