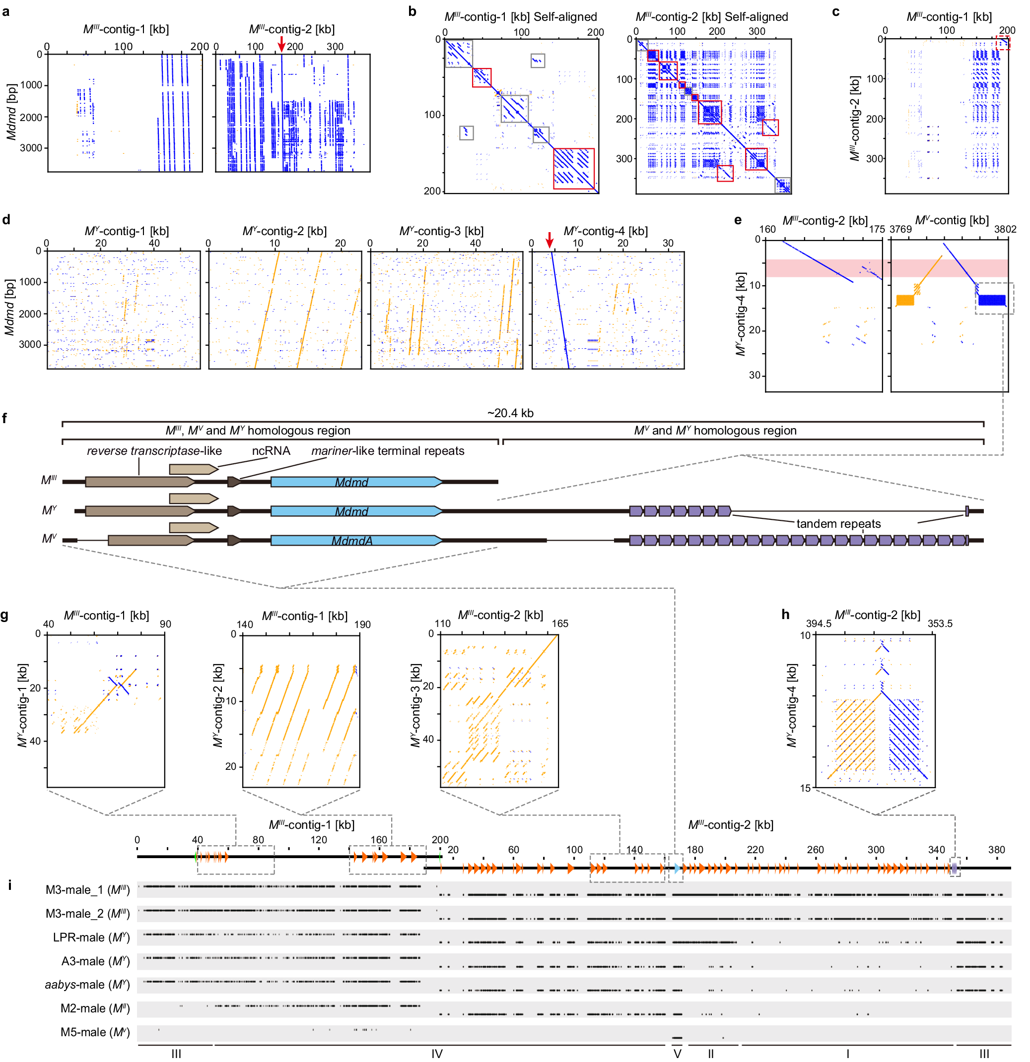
Fig. 4: Genomic structure of MIII, MY and in comparison to MII, MV loci.
From: Divergent evolution of male-determining loci on proto-Y chromosomes of the housefly

a Visualization of Mdmd sequences distribution in MIII-contigs. Only one complete Mdmd copy is found (blue line indicated by the red arrow). b Self-alignments of MIII-contigs show many tandem duplications clustering together (short blue lines, indicated by solid-lined boxes). Most of the duplications are Mdmd copies and their flanking sequences (red solid-lined boxes). Duplications of non-Mdmd sequences also exist (indicated by gray solid-lined boxes). c The end part of MIII-contig-1 shares homology to the beginning part of MIII-contig-2 (indicated by the red dashed-lined box). d Visualization of Mdmd sequences distribution in MY-contigs. Only one complete Mdmd copy is found in MY-contig-4 (blue line indicated by the red arrow). e MY-contig-4 show homology to regions of MIII- and MV-contigs that contain intact Mdmd gene which is indicated by red shading. f Schematic drawing of homologous regions that contain intact Mdmd in MIII, MV and MY. MV and MY both have a block of tandem repeats is located downstream (~4 kb apart) of the intact Mdmd. g MY-contigs show homology to various parts of MIII-contigs. h Tandem repeats that are adjacent to intact Mdmd in MV and MY are also found in MIII, but exist near one end of MIII-contig-2. i The coverage for MIII-specific regions in various male genomic datasets that contain sequences of MII, MIII, MV, and MY loci respectively. Schematic drawing shows Mdmd distribution (complete copy blue, truncated copies orange) in MIII-contigs. Other M-loci show various similarities to the MIII. I: Specific to MIII; II: Shared between MIII and LPR MY; III: Shared among MIII and all three MY; IV: Shared among MII, MIII and all MY; V: Shared among all tested M-loci.