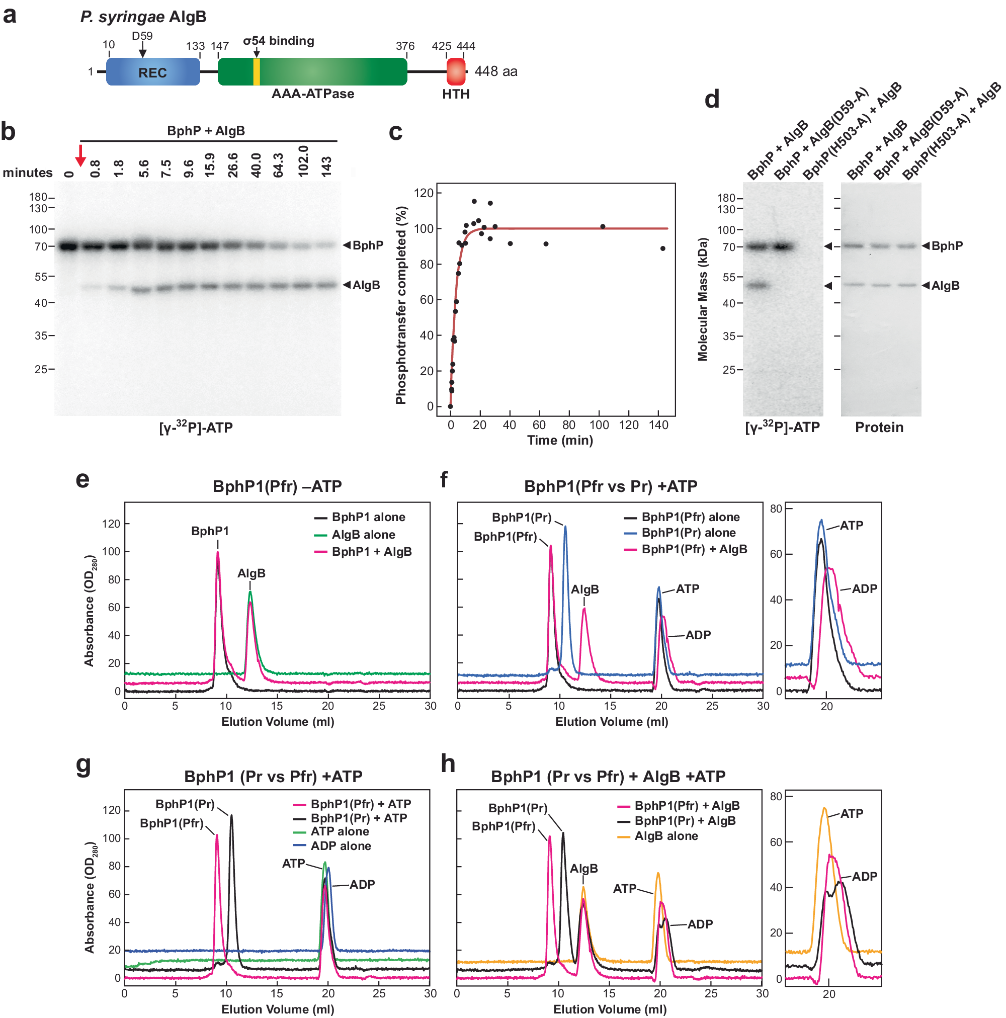
Fig. 6: The P. syringae AlgB works downstream of PsBphP1 in phosphotransfer but without a tight interaction.

a Domain architecture of PsAlgB. Asp59, predicted phosphoacceptor site by PsBphP110. REC, phosphoacceptor receiver domain. AAA, ATPase associated with various activities. HTH, helix-turn-helix DNA-binding motif. b, c Phosphotransfer kinetics from PsBphP1 to PsAlgB. PsBphP1 was prelabelled as Pfr with [γ−32P]-ATP for 2 h and at t = 0 incubated further with PsAlgB. Samples were subjected to SDS-PAGE and autoradiography (b) and quantified for 32P transfer by densitometric scans of the autoradiograms (c). Data in (c) represents three separate reactions. d Phosphotransfer from PsBphP1 to PsAlgB works via a canonical transmitter HK mechanism. Wild-type PsBphP1 or its His530-Ala mutant were incubated for 2 h as Pfr with [γ−32P]-ATP, and then mixed with a twofold molar excess of either wild type PsAlgB or its Asp59-Ala mutant. Reactions were subjected to SDS-PAGE and autoradiography, followed by staining for protein with Coomassie Blue. PsBphP1 and PsAlgB are indicated by the arrowheads. e–h SEC chromatograms of PsBphP1 as Pr or Pfr with or without PsAlgB and/or 1.5 mM ATP. PsBphP1 at the concentration used (3 mg mL−1) assembles as a dimer as Pr but mostly as a DoD as Pfr (see Supplementary Fig. 11). PsAlgB was added at a concentration of 3 mg mL−1. e Profiles for PsBphP1 as Pfr and PsAlgB either alone or mixed without ATP. f Profiles of PsBphP1 as Pr or Pfr either alone or mixed with PsAlgB and ATP. g Profiles of PsBphP1 as Pr or Pfr alone with ATP. The elution profiles of ATP and ADP are included for comparison. h Profiles of PsBphP1 as Pr or Pfr in the presence of both PsAlgB and ATP. Elution profiles of ATP and ADP alone, or ATP mixed with PsAlgB alone are included for comparison. A closeup of the elution region for ATP is included in (f) and (h).