Fig. 3: Loss of PARP10 suppresses PCNA ubiquitination and REV1 recruitment to nascent strand gaps.
From: PARP10 promotes the repair of nascent strand DNA gaps through RAD18 mediated translesion synthesis

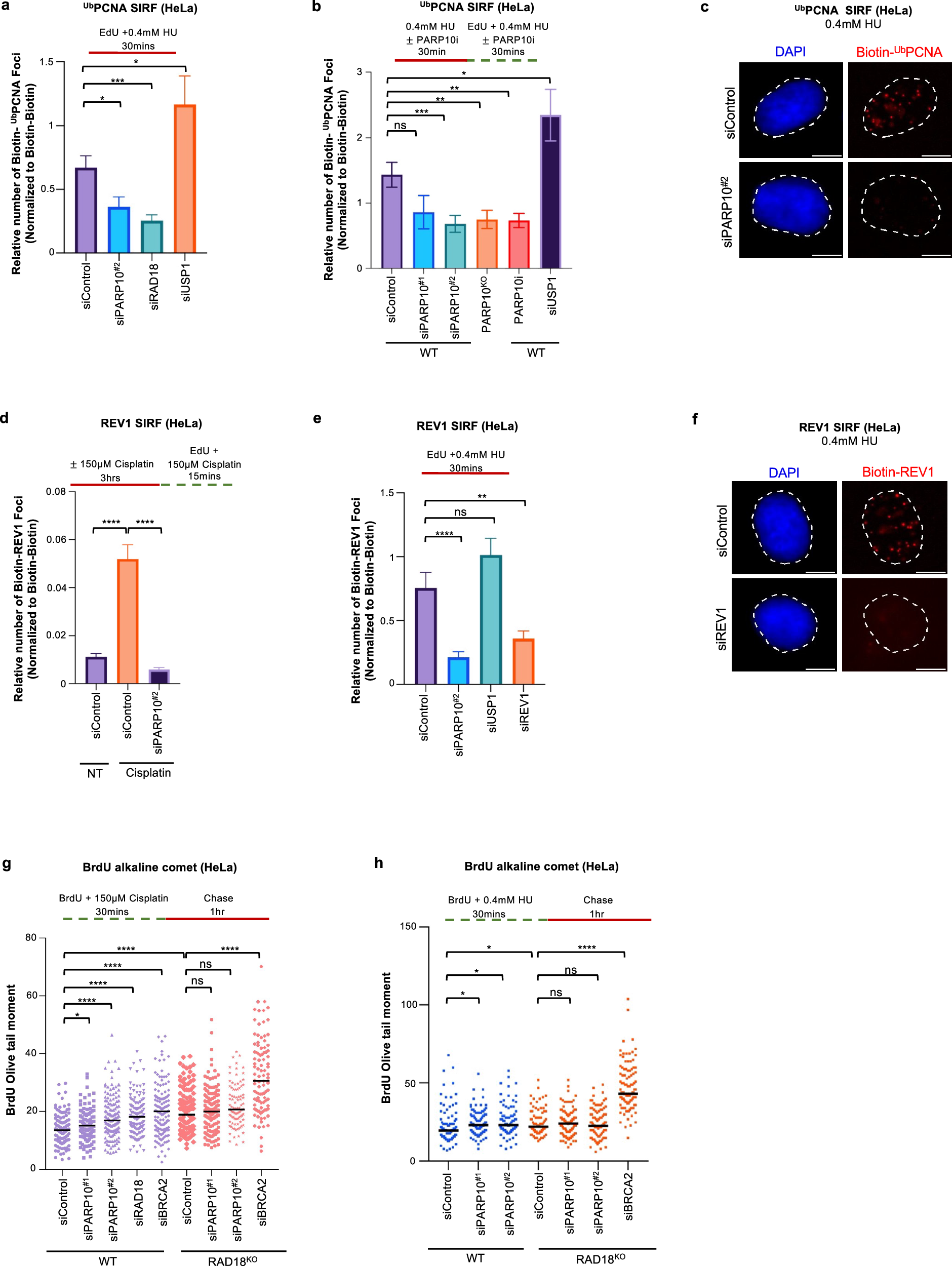
a–c SIRF experiments showing that PARP10 depletion, deletion or inhibition reduces the levels of ubiquitinated PCNA at nascent DNA gaps induced by treatment with 0.4 mM in HeLa cells. Quantifications (a, b) and representative micrographs, with scale bars representing 10 µm (c) are shown. At least 53 cells were quantified for each condition. Bars indicate the mean values, error bars represent standard errors of the mean, and asterisks indicate statistical significance (t-test, two-tailed, unpaired). Schematic representations of the assay conditions are shown at the top. Western blots confirming knockdowns of RAD18 and USP1, which are used as controls, are shown in Supplementary Fig. 1c, d. d–f SIRF experiments showing that PARP10 depletion reduces the binding of REV1 to nascent DNA upon treatment with 150 µM cisplatin (d) or 0.4 mM HU (e, f) in HeLa cells. Quantifications (d, e) and representative micrographs, with scale bars representing 10 µm (f) are shown. At least 63 cells were quantified for each condition. Bars indicate the mean values, error bars represent standard errors of the mean, and asterisks indicate statistical significance (t-test, two-tailed, unpaired). Schematic representations of the assay conditions are shown at the top. g, h. BrdU alkaline comet assays showing that PARP10 depletion causes accumulation of replication-associated ssDNA gaps upon treatment with 150 µM cisplatin (g) or 0.4 mM HU (h) in wildtype, but not in RAD18-knockout HeLa cells. At least 73 nuclei were quantified for each condition. The median values are marked on the graph and listed at the top. Asterisks indicate statistical significance (Mann-Whitney, two-tailed). Schematic representations of the assay conditions are shown at the top. Western blots confirming RAD18 knockout are shown in Supplementary Fig. 1e. Source data are provided as a Source Data file.