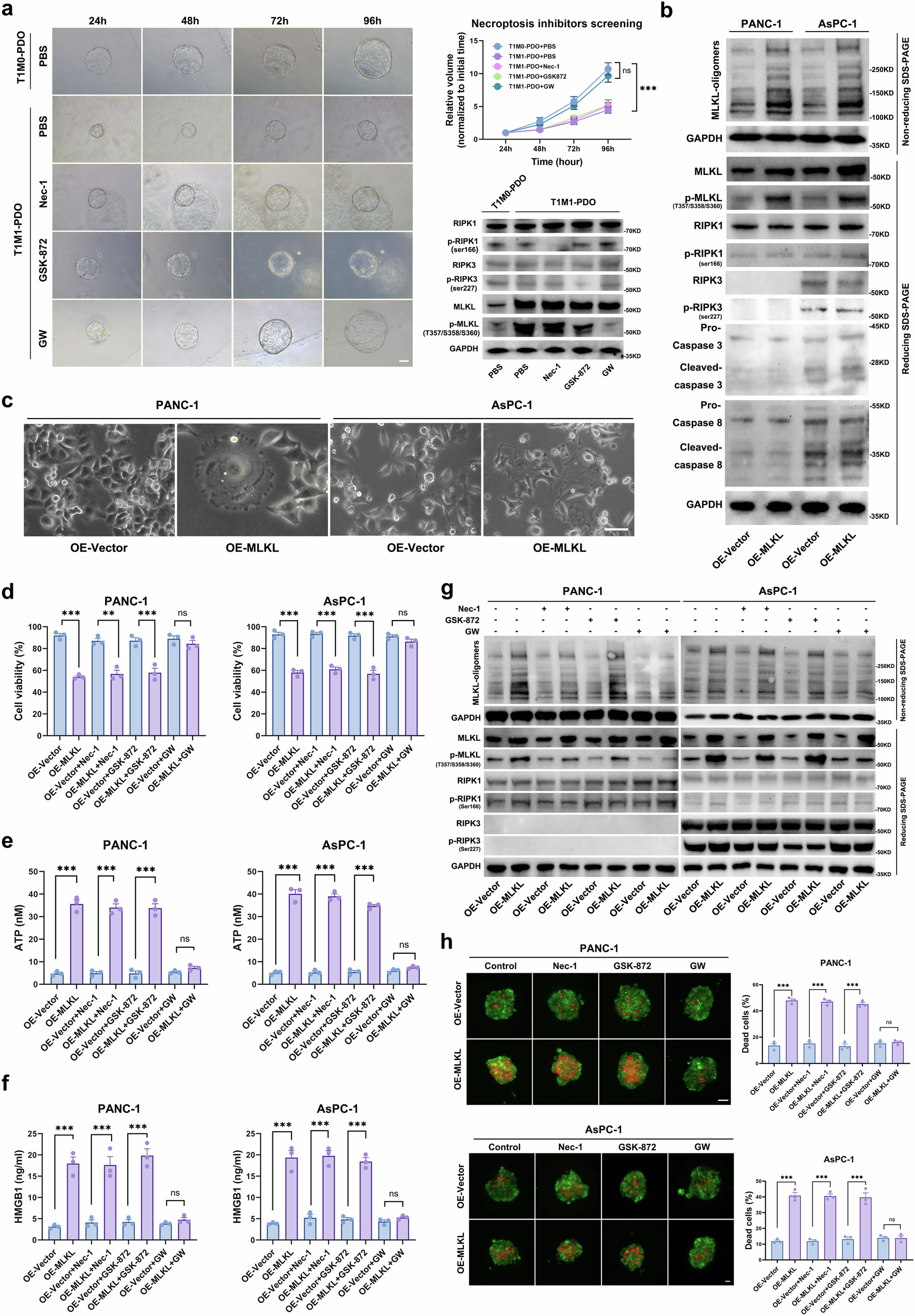
Fig. 2: Necroptosis mediated by an aberrant elevation of MLKL is RIPK3-independent.

a Representative images of T1M1 PDAC PDOs and T1M0 PDAC PDOs at 24 h and 96 h after treatment with PBS (control) or different necroptosis inhibitors. The inhibitors Nec-1 (50 µM, a RIPK1 inhibitor), GSK-872 (3 µM, a RIPK3 inhibitor), and GW (1 µM, an MLKL inhibitor) were applied, and a diagram shows construction of the PDOs used for screening of the necroptosis inhibitors. Changes in the relative volume of T1M1 PDAC PDOs and T1M0 PDAC PDOs that received different treatments and the results of WB analysis of necroptosis markers in PDOs treated with necroptosis inhibitors are shown; n = 6 biologically independent samples for each group, Scale bar: 50 μm. b WB analysis of necroptosis and apoptosis markers; n = 3 biologically independent samples. c Cell morphology. Scale bar: 25 μm. d Cell viability assay at 72 h after MLKL transfection; n = 3 biologically independent samples. e ATP levels in the supernatant 72 h after MLKL transfection; n = 3 biologically independent samples. f HMGB1 levels in the supernatant 72 h after MLKL transfection, n = 3 biologically independent samples. g WB analysis of necroptosis markers after 48 h treatment with different necroptosis inhibitors. The inhibitors used were Nec-1 (50 µM, a RIPK1 inhibitor), GSK-872 (3 µM, a RIPK3 inhibitor), and GW (1 µM, an MLKL inhibitor); n = 3 biologically independent samples. h The necrosis of 3D tumour spheroids based on propidium iodide staining (red) and quantification of the data; n = 3 biologically independent samples; Scale bar: 100 μm. Unless specified otherwise, the data are presented as means ± SEM (error bar) and compared using the two-sided Student’s t test; *P < 0.05; **P < 0.01; and ***P < 0.001; ns, no significance. Source data are provided as a Source Data file.