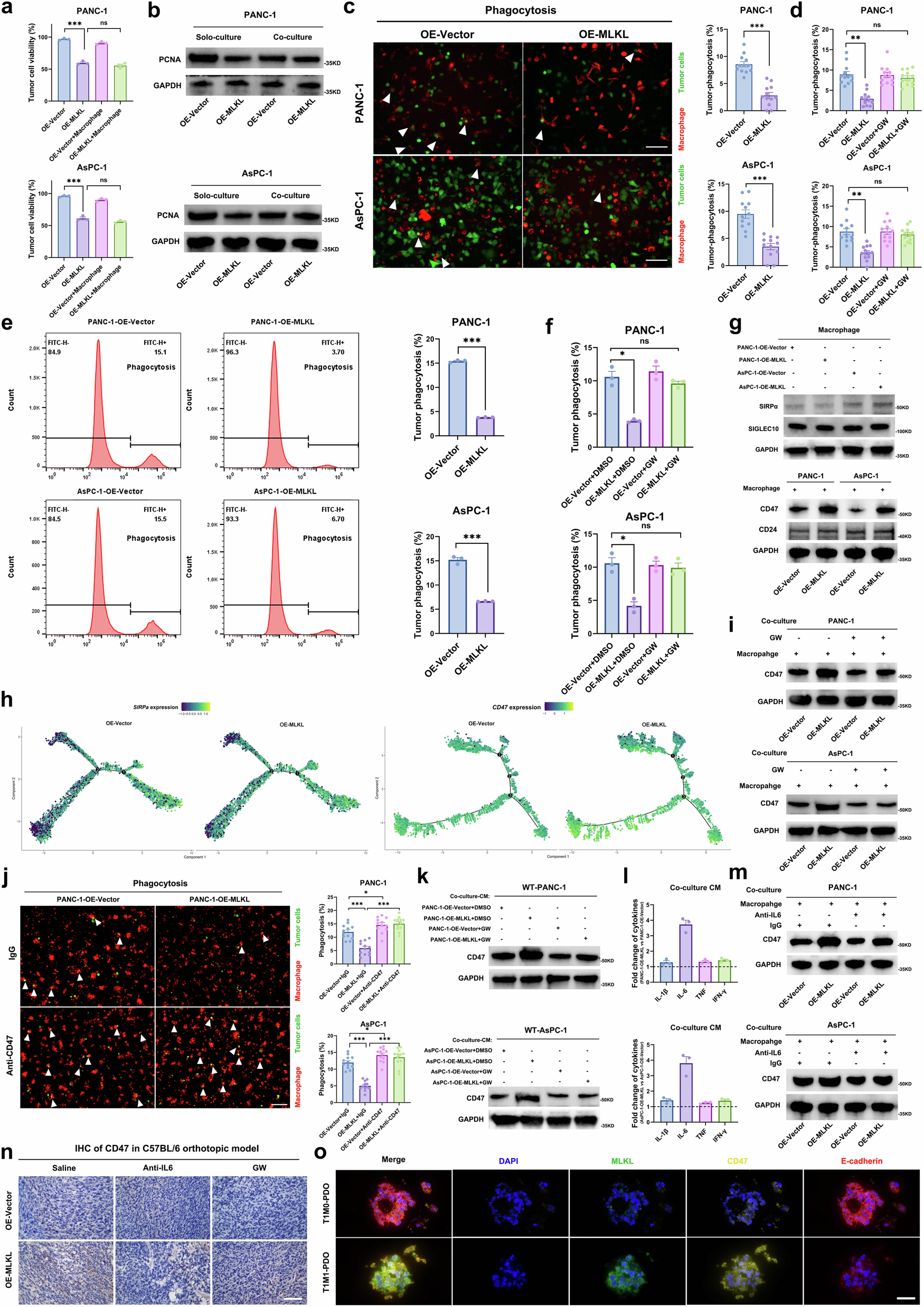
Fig. 5: MLKL-driven necroptosis induces phagocytosis resistance by enhancing tumour CD47 ‘don’t eat me’ signal.

a Cell viability assay of tumour cells cultured alone or co-cultured with macrophages. b WB of PCNA in tumour cells cultured alone or co-cultured with macrophages for 72 h. c Representative immunofluorescence images and quantification of tumour cell (green) phagocytosis by DiI-labelled macrophages (red) under direct co-culture. Arrows indicate phagocytic events; Scale bar: 50 μm. d Phagocytosis events based on immunofluorescence staining of tumour cells treated with DMSO or GW (1 µM). e Phagocytosis events based on flow cytometry. f Phagocytosis events in tumour cells treated with DMSO or GW (1 µM) determined via flow cytometry. g WB of SIRPα and SIGLEC10 on indirectly co-cultured (72 h) macrophages in the upper layer and CD47/CD24 on tumour cells in the lower layer. h Expression of CD47 in cancer cells and SIRPα in macrophages projected onto the single-cell trajectories. i WB of CD47 in tumour cells co-cultured with macrophages and treated/untreated with GW. j Phagocytosis events were detected after treatment with IgG or anti-CD47; Arrows indicate phagocytosis events; Scale bar: 50 μm. k WB of CD47 in wild-type tumour cells treated with different co-culture CMs. l The foldchange of IL-1β, IL-6, TNF and IFN-γ in CMs derived from co-culture of OE-MLKL cells and control cells with macrophages through ELISA analysis. m WB of CD47 in tumour cells neutralised with IgG (200 µg) and anti-IL6 (200 µg) under co-culture. n CD47 IHC staining of primary tumours from C57BL/6 orthotopic model received different treatments: saline, anti-mouse IL6 (200 µg, iv., 3×/week), or GW (100 µM in 50 µl, iv., 3×/week); mice were euthanized 4 weeks after injection; n = 5 mice for each group; Scale bar: 50 μm. o Representative mIFS of T1M1-PDAC PDOs (n = 6) and T1M0-PDAC PDOs (n = 6); Scale bar: 50 μm. n = 3 biologically independent samples in (a–g), (i–m). Unless specified otherwise, the data are presented as means ± SEM (error bar) and compared using the two-sided Student’s t test; *P < 0.05; **P < 0.01; and ***P < 0.001; ns, no significance. Source data are provided as a Source Data file.