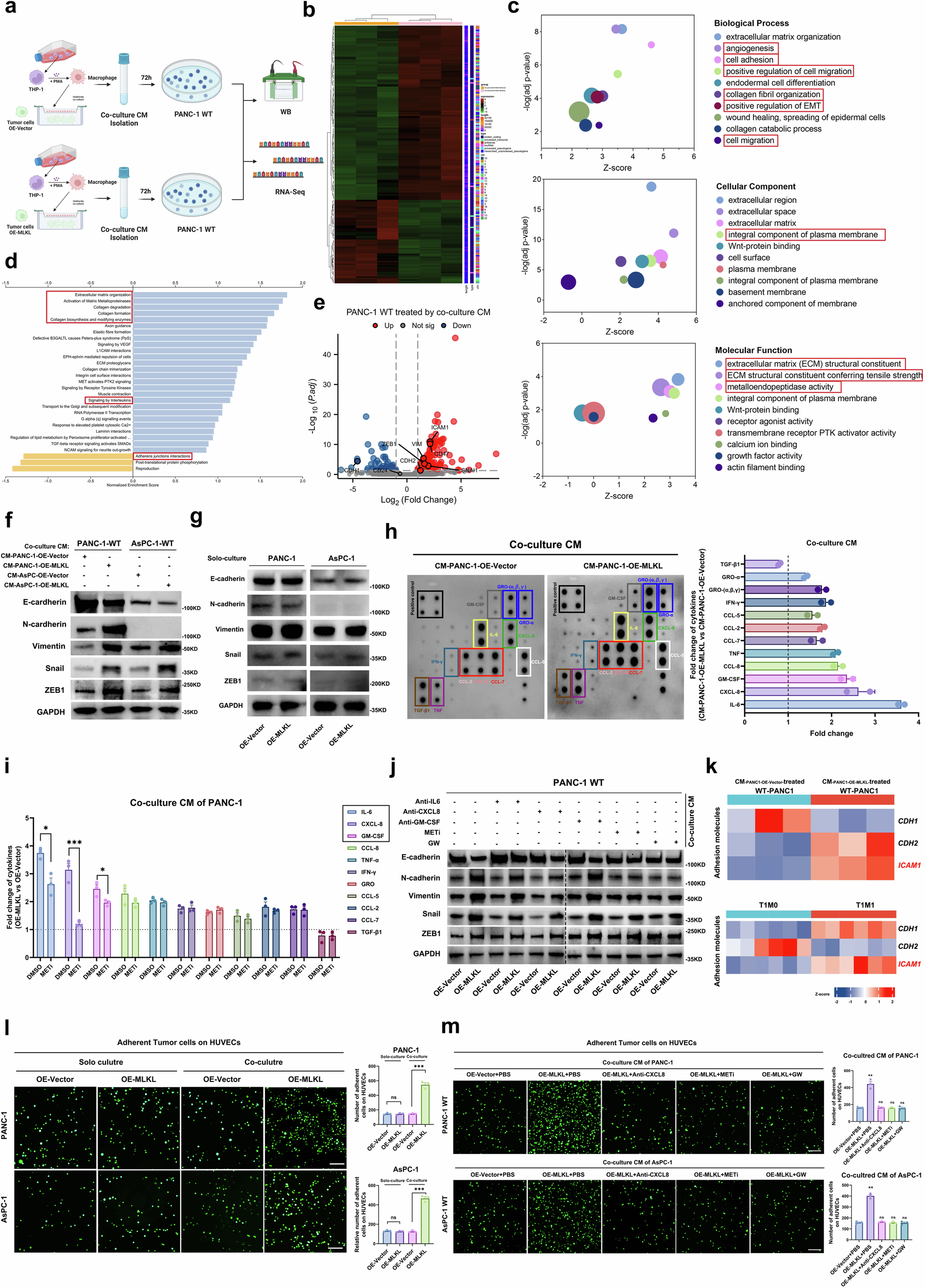
Fig. 7: METs promote metastatic capacity through the CXCL8/CXCR pathway, promoting the EMT and endothelial adhesion capacity of tumour cells.

a Workflow showing the treatment of wild-type PANC-1 cells for subsequent WB analysis and RNA-seq. b Heatmap showing the DEGs in PANC-1 cells treated with different co-culture CMs (n = 3 in each group). c GO analysis of DEGs. d KEGG pathway analysis of DEGs. e Volcano plot of DEGs. f WB of EMT markers in wild-type PANC-1 and AsPC-1 cells treated with different co-culture CMs; n = 3 biologically independent samples. g WB of EMT markers in tumour cells culture alone; n = 3 biologically independent samples. h Representative human cytokine antibody array and the corresponding quantitation of co-culture CM; n = 3 biologically independent samples. i ELISA of cytokines of CM in co-culture system treated with DMSO or MET inhibitor (Cl-amidine 25 µg/ml); n = 3 biologically independent samples. j WB of EMT markers in wild-type tumour cells treated with different CMs collected following co-culture system (anti-IL6, 200 µg; anti-GM-CSF, 200 µg; anti-CXCL8, 200 µg; MET inhibitor, Cl-amidine, 25 µg/ml; GW, 1 µM) for 48 h; n = 3 biologically independent samples. k Expression matrix of adhesion molecules in wild-type tumour cells that received different CMs (n = 3 each group), and in T1M0-PDAC (n = 6) and T1M1-PDAC (n = 6) according to RNA-seq data. l GFP-labelled tumour cells co-cultured with macrophages for 48 h were subjected to a HUVEC adhesion assay. Adherent tumour cells are indicated in green; n = 3 biologically independent samples; Scale bar:100 μm. m GFP-labelled wild-type tumour cells received different CMs collected from co-culture system under different treatments (anti-CXCL8, 200 µg; MET inhibitor, Cl-amidine, 25 µg/ml; GW, 1 µM) for 48 h h and were subjected to a HUVEC adhesion assay. Adherent tumour cells are indicated in green; Adherent tumour cells in each group were compared with those in the OE-Vector+PBS group; n = 3 biologically independent samples; Scale bar:100 μm. Unless specified otherwise, the data are presented as means ± SEM (error bar) and compared using the two-sided Student’s t test; *P < 0.05; **P < 0.01; ***P < 0.001; ns, no significance. a Created with BioRender.com released under a Creative Commons Attribution-NonCommercial-NoDerivs 4.0 International license (https://creativecommons.org/licenses/by-nc-nd/4.0/deed.en). Source data are provided as a Source Data file.