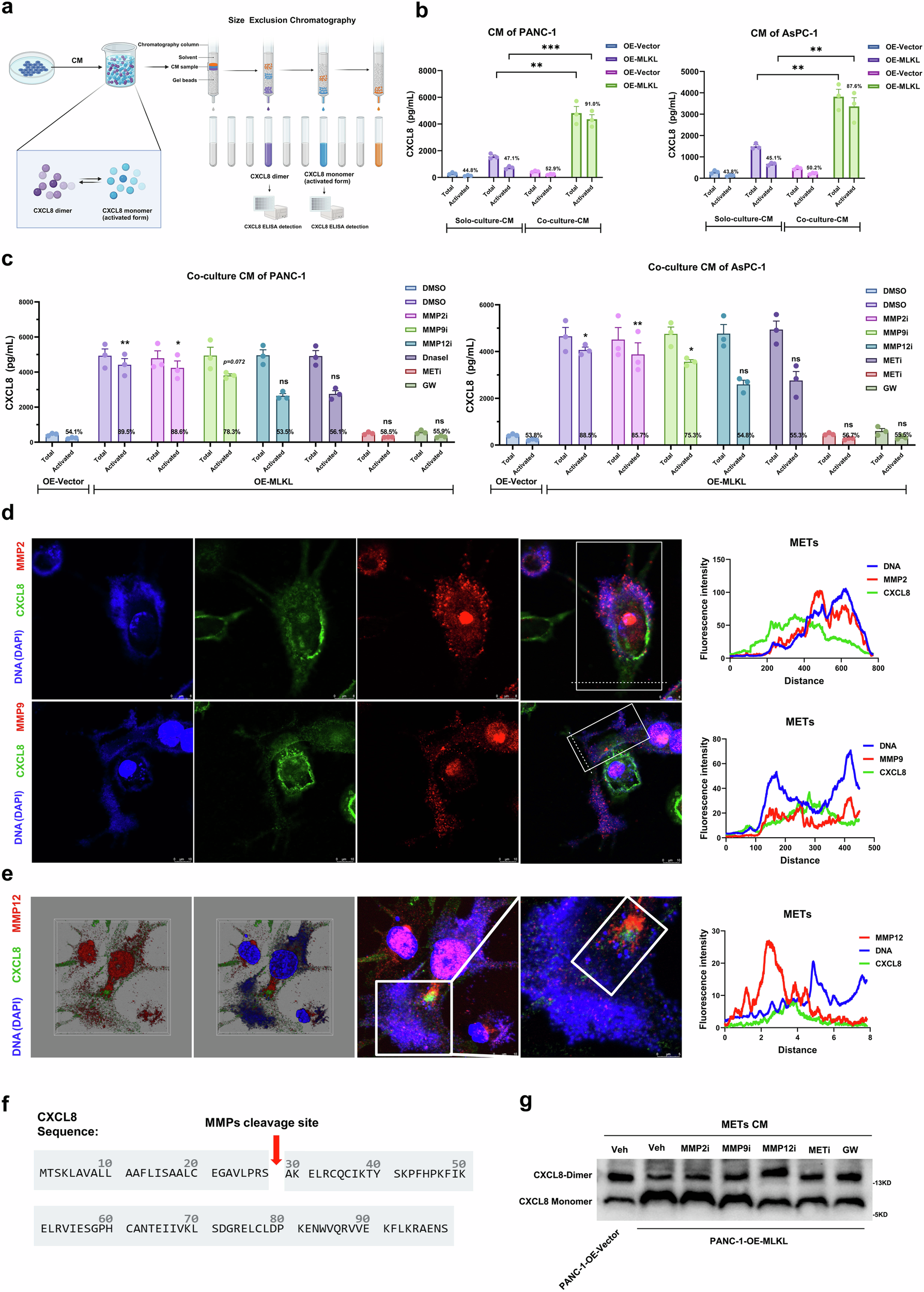
Fig. 8: METs trap CXCL8 and cleave CXCL8 into activated CXCL8-monomer.

a Workflow of size exclusion chromatography tandem ELISA-based detection of the CXCL8 monomer and dimer. b ELISA to quantify total and activated CXCL8 (monomer) secreted in the indicated CM (n = 3 each group); the CXCL8 level was compared by using two-sided Student’s t test; the mean percentage of activated CXCL8 (monomer) in each group was indicated; n = 3 biologically independent samples. c Quantification of total and active CXCL8 (monomer) secreted in the indicated CM after different treatments were applied (n = 3); the mean percentage of activated CXCL8 (monomer) was indicated and compared with the DMSO-treated ones using the two-sided Student’s t test; n = 3 biologically independent samples. d Cellular images and colocalization of CXCL8 (green), MMP2/MMP9 (red) and the DNA scaffold (blue) of METs; n = 3 biologically independent samples. e Cellular images and colocalization of METs with trapped CXCL8 (green) and MMP12 (red) in the DNA scaffold (blue); n = 3 biologically independent samples. f The amino acid sequence of CXCL8 and the cleavage site utilized by MMPs. g WB analysis of the CXCL8 dimer and monomer from the MET-containing CM following different treatments, 20% nonreducing SDS‒PAGE was used to separate the proteins; n = 3 biologically independent samples. Unless specified otherwise, the data are presented as means ± SEM (error bar) and compared using the two-sided Student’s t test; *P < 0.05; **P < 0.01; and ***P < 0.001; ns, no significance. a Created with BioRender.com released under a Creative Commons Attribution-NonCommercial-NoDerivs 4.0 International license (https://creativecommons.org/licenses/by-nc-nd/4.0/deed.en). Source data are provided as a Source Data file.