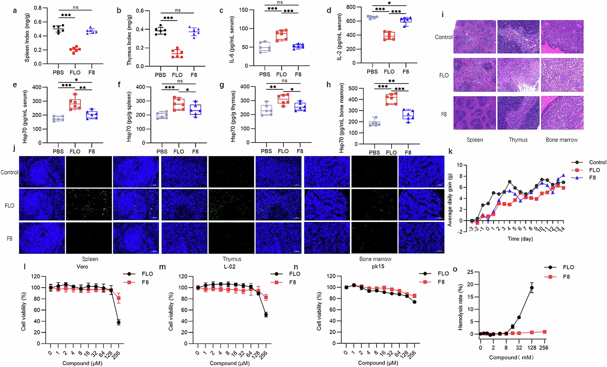
Fig. 3: Safety evaluation of F8.
From: A synthetic antibiotic class with a deeply-optimized design for overcoming bacterial resistance

a Spleen index. Spleen index (mg/g) = spleen weight (mg)/body weight of mice (g). (n = 6). (P < 0.0001 (FLO-PBS), P = 0.2194 (F8-PBS)). b Thymus index. Thymus index (mg/g) = thymus weight (mg)/body weight of mice (g). (n = 6). Statistics: two tailed t test. Mean with SD. (P < 0.0001 (FLO-PBS), P = 0.6396 (F8-PBS)). c Concentration of IL-6 in serum. (n = 6). (P = 0.0007 (FLO-PBS), P = 0.6481 (F8-PBS), P = 0.0002 (F8-FLO)). d Concentration of IL-2 in serum. (n = 6). (P < 0.0001 (FLO-PBS), P = 0.0490 (F8-PBS), P < 0.0001 (F8-FLO)). e Concentration of Hsp70 in serum. (n = 6). (P = 0.0001 (FLO-PBS), P = 0.0360 (F8-PBS), P = 0.0026 (F8-FLO)). f–h Concentration of Hsp70 in the spleen, thymus, and bone marrow. (n = 6). In boxplots the lower hinge represents 25% quantile, upper hinge 75% quantile, and center line the median. Statistics: two tailed t test. f (P = 0.0008 (FLO-PBS), P = 0.0467 (F8-PBS), P = 0.0972 (F8-FLO)). g (P = 0.0053 (FLO-PBS), P = 0.2509 (F8-PBS), P = 0.0188 (F8-FLO)). h (P < 0.0001 (FLO-PBS), P = 0.0085 (F8-PBS), P = 0.0001 (F8-FLO)). ns, not significant, *P < 0.05, **P < 0.01, ***P < 0.001. i Histopathological assessment of the spleen, thymus, and bone marrow. Scale bar, 100 μm. j Apoptotic cells in the spleen, thymus, and bone marrow in different groups (TUNEL staining, under a fluorescence microscope at ×200). k Acute toxicity test, record of mouse body weight after a single dose of F8 or positive control FLO at 5000 mg/kg (n = 6). l–n Toxicity of different concentrations of F8 or positive control FLO (0–256 μM) on the Vero cells, L0-2 cells and pk15 cells (n = 6 biological replicates). Statistics: two tailed t test. Mean with SD. o Hemolysis rate of sheep red blood cells by different concentrations of F8 or positive control FLO (0–256 μM) (n = 6 biological replicates). Statistics: two tailed t test. Mean with SD. Source data are provided as a Source Data file.