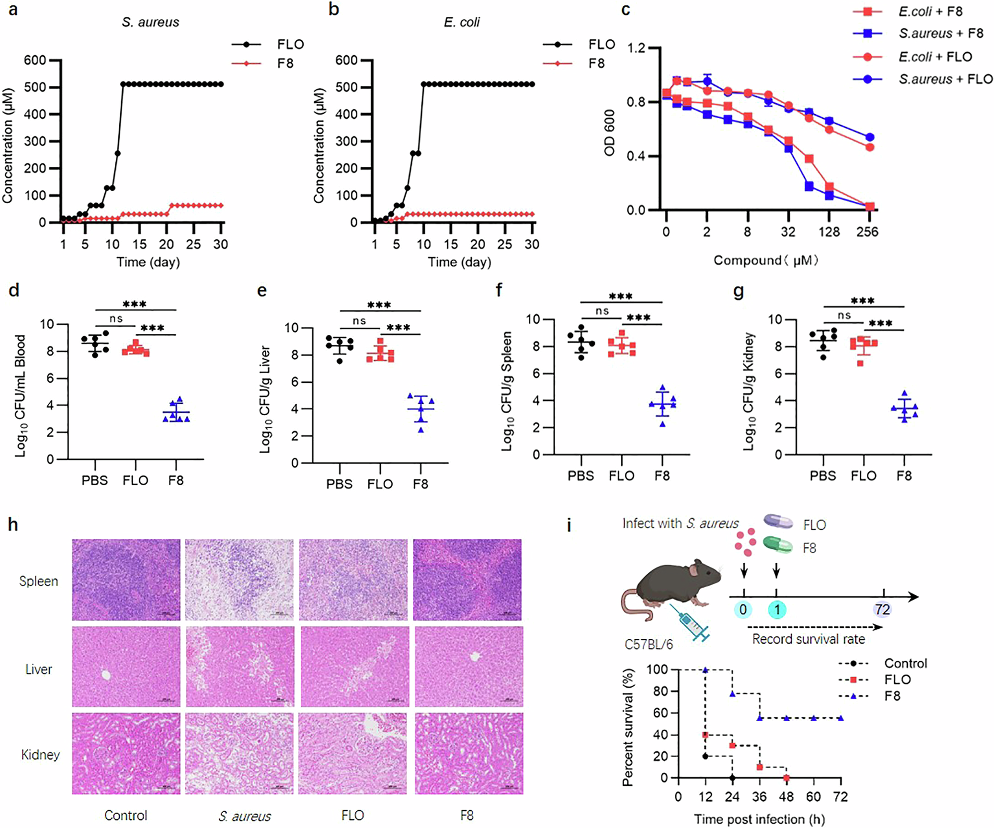
Fig. 4: F8 overcomes resistance and is effective in vivo.
From: A synthetic antibiotic class with a deeply-optimized design for overcoming bacterial resistance

a The development of drug resistance to F8 over 30 days of consecutive subculturing. S. aureus ATCC 29213 is sub-cultured daily under sub-inhibitory concentrations of F8 or positive control FLO. b The development of drug resistance to F8 over 30 days of consecutive subculturing. E. coli ATCC 25922 is sub-cultured daily under sub-inhibitory concentrations of F8 or positive control FLO. c Inhibition of florfenicol-resistant S. aureus and florfenicol-resistant E. coli by different concentrations of F8. (n = 6). Mean with SD. d–g Bacterial load in the blood, liver, spleen, and kidneys of different treatment groups in a mouse model of S. aureus bacteraemia (n = 6). Statistics: two tailed t test. Mean with SD. d (P = 0.1169 (FLO-PBS), P < 0.0001 (F8-PBS), P < 0.0001 (F8-FLO)). e (P = 0.1307 (FLO-PBS), P < 0.0001 (F8-PBS), P < 0.0001 (F8-FLO)). f (P = 0.5324 (FLO-PBS), P < 0.0001 (F8-PBS), P < 0.0001 (F8-FLO)). g (P = 0.3454 (FLO-PBS), P < 0.0001 (F8-PBS), P < 0.0001 (F8-FLO)). ns, not significant, *P < 0.05, **P < 0.01, ***, p < 0.001. h Histopathological assessment of the liver, spleen, and kidneys in different treatment groups in a mouse model of florfenicol-resistant S. aureus bacteraemia. Scale bar, 100 μm. i Survival curves of mice in an anti-S. aureus study (n = 10). F8/FLO were administered via oral gavage as the route of delivery. Created with BioRender.com. Source data are provided as a Source Data file. i Created with BioRender.com released under a Creative Commons Attribution-NonCommercial-NoDerivs 4.0 International license (https://creativecommons.org/licenses/by-nc-nd/4.0/deed.en).