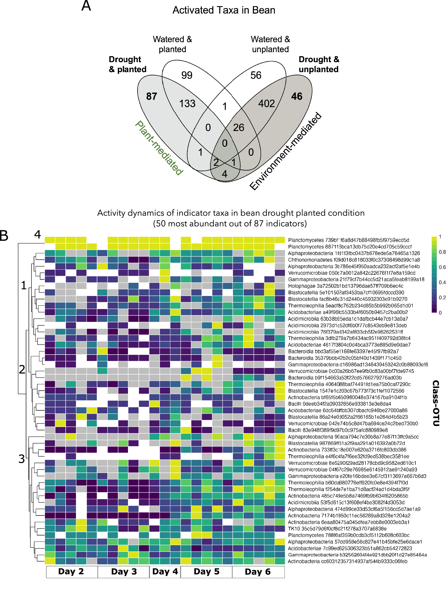
Fig. 5: Active indicator taxa associated with the bean crop for each treatment of the drought experiment along with the activity dynamics of the most abundant indicator taxa observed in bean planted drought treatment.

A Venn diagram showing the indicator species associated with each drought/planted condition in common bean (sample size (n)=96). B Heatmap showing the relative abundance dynamics of the top 50 most abundant and active OTUs from the 87 indicators associated with the bean planted drought condition. Inactive taxa are coded as “0” (zero), corresponding to the light gray cells. More abundant OTUs are more yellow, and less abundant are bluer. Taxa not detected in either DNA or RNA dataset is denoted as NA and colored as white in the heatmap. We standardized counts within an OTU relative to the maximum observed abundance value detected for that OTU across samples. Phantom taxa detected in >5% of samples were included. The legends on the right indicate classification at the Class level and the OTUID (sample size (n)=23). Source data are provided as a Source Data file.