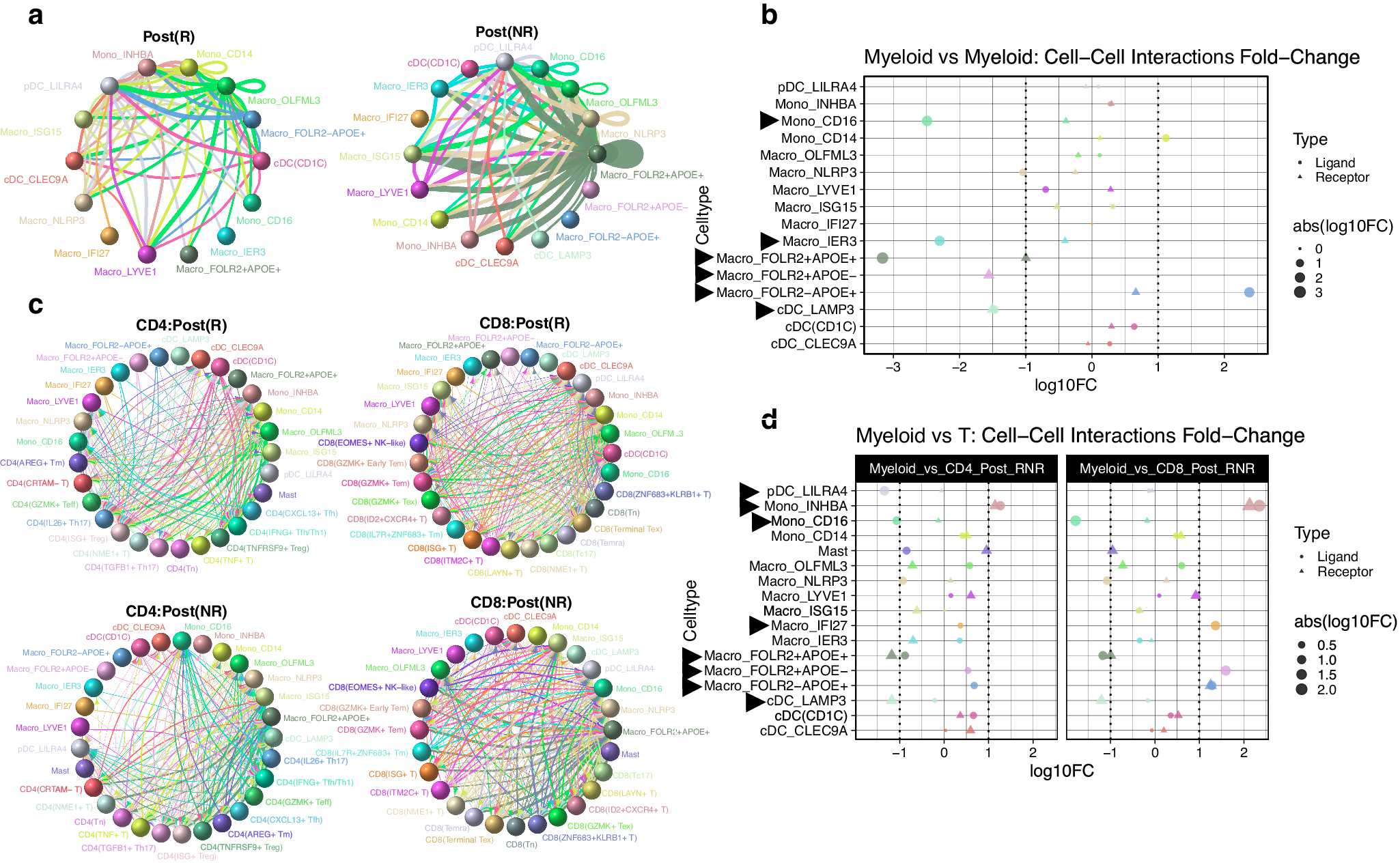
Fig. 4: Cell-cell interaction patterns across cell types in response groups.

a Cell-cell interactions between TIMs. Line thickness represents the degree of interactions. b Fold change of interaction frequencies between the R (numerator) and NR (denominator) groups. c Cell-cell interactions between TIMs and CD4 or CD8 T-cells. Line thickness represents the degree of interactions. d Fold change of TIMs and CD4 or CD8 T cells interaction frequencies, between the R (numerator) and NR (denominator) groups.