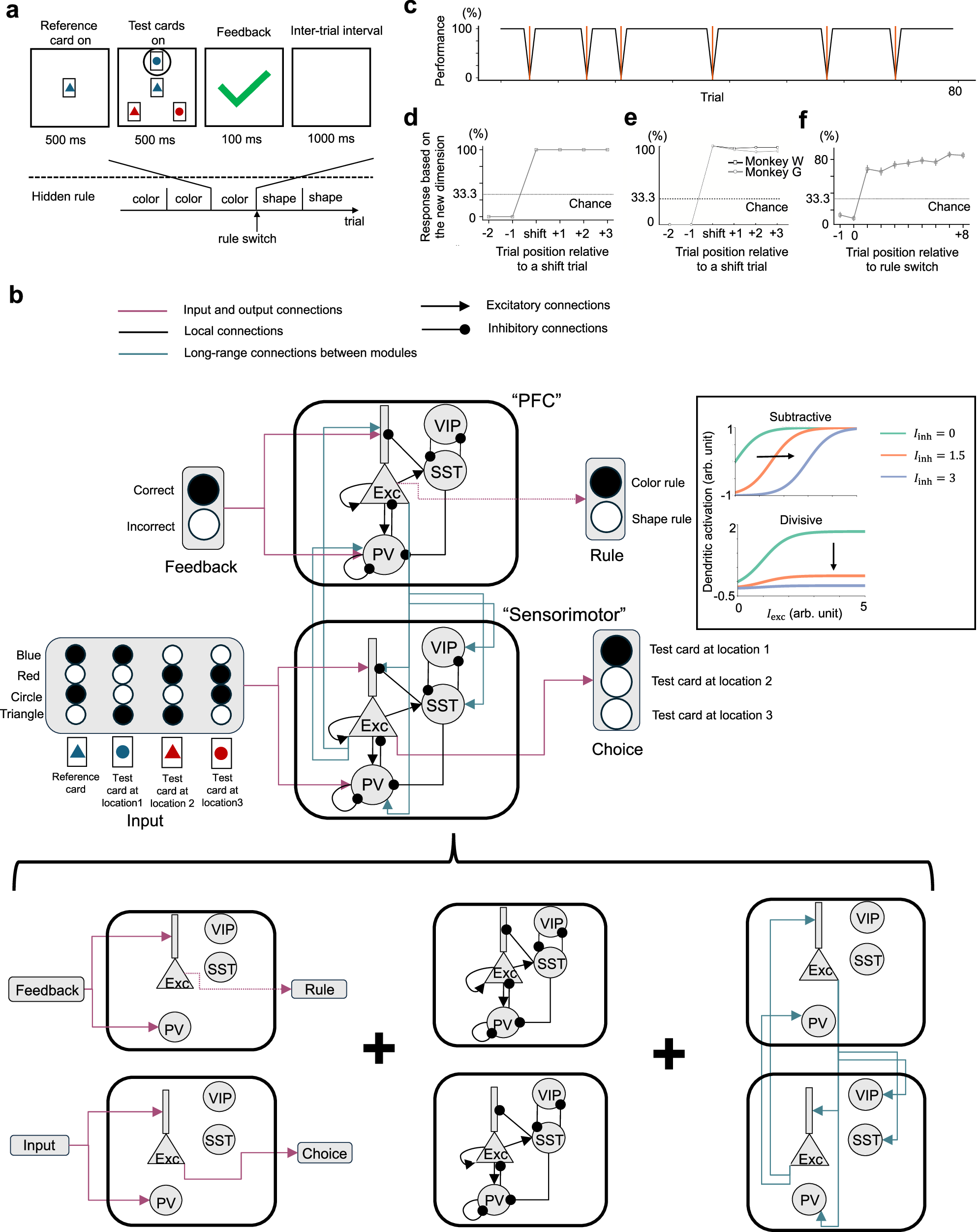
Fig. 1: Model setup and performance.
From: Flexible gating between subspaces in a neural network model of internally guided task switching

a The schematic of the WCST task. Subjects are required to choose the card that matches the reference card at the center in either shape or color, depending on a hidden rule that switches after a number of trials. b The RNN contains a “PFC” module and a “sensorimotor” module. The PFC module receives an input about the feedback of the previous trial, and was trained to produce the current rule. The sensorimotor module receives the sensory input and was trained to produce the correct choice. Each module is endowed with excitatory neurons and three types of inhibitory neurons: PV, SST and VIP. The cell-type-specific connectivity is constrained by experimental data (Methods). Bottom panel shows the decomposition of the model architecture into the input and output connectivity (left, magenta. The dashed line from PFC to rule represents the fact that the PFC module was trained to represent the rule but there are no explicit rule output neurons in the model), the local recurrent connectivity (middle, black) and inter-modular connectivity (right, green). Each excitatory neuron is modeled with a somatic and two dendritic compartments. For visual simplicity only one dendritic compartment was shown. Inset shows the relationship between the excitatory input onto the dendrite and the dendritic activity, for different levels of inhibitory inputs, as well as for the two types of dendritic nonlinearities used. Arb. units: arbitrary units; Exc: excitatory neurons; Iexc: excitatory input; Iinh: inhibitory input. c The performance of the model during testing, for an example network. The network made one error after each rule switch (red vertical lines) and quickly recovered its performance. d Performance as a function of trial position relative to the first correct trial after rule change, or the “shift” trial, for the same example network as in c. e Performance of two monkeys while performing the same WCST analog as a function of trial position relative to the shift trial. Figure adapted from Kamigaki et al. `Neuronal Signal Dynamics during Preparation and Execution for Behavioral Shifting in Macaque Posterior Parietal Cortex', Journal of Cognitive Neuroscience, 23:9 (September 2011), pp. 2503-2520. ⓒ 2011 by the Massachusetts Institute of Technology. All rights reserved. f The performance of an example model where training was stopped before it reached perfect performance. This model exihibits more gradual switching between rules. Error bars represent standard error of the mean across n = 100 switches.