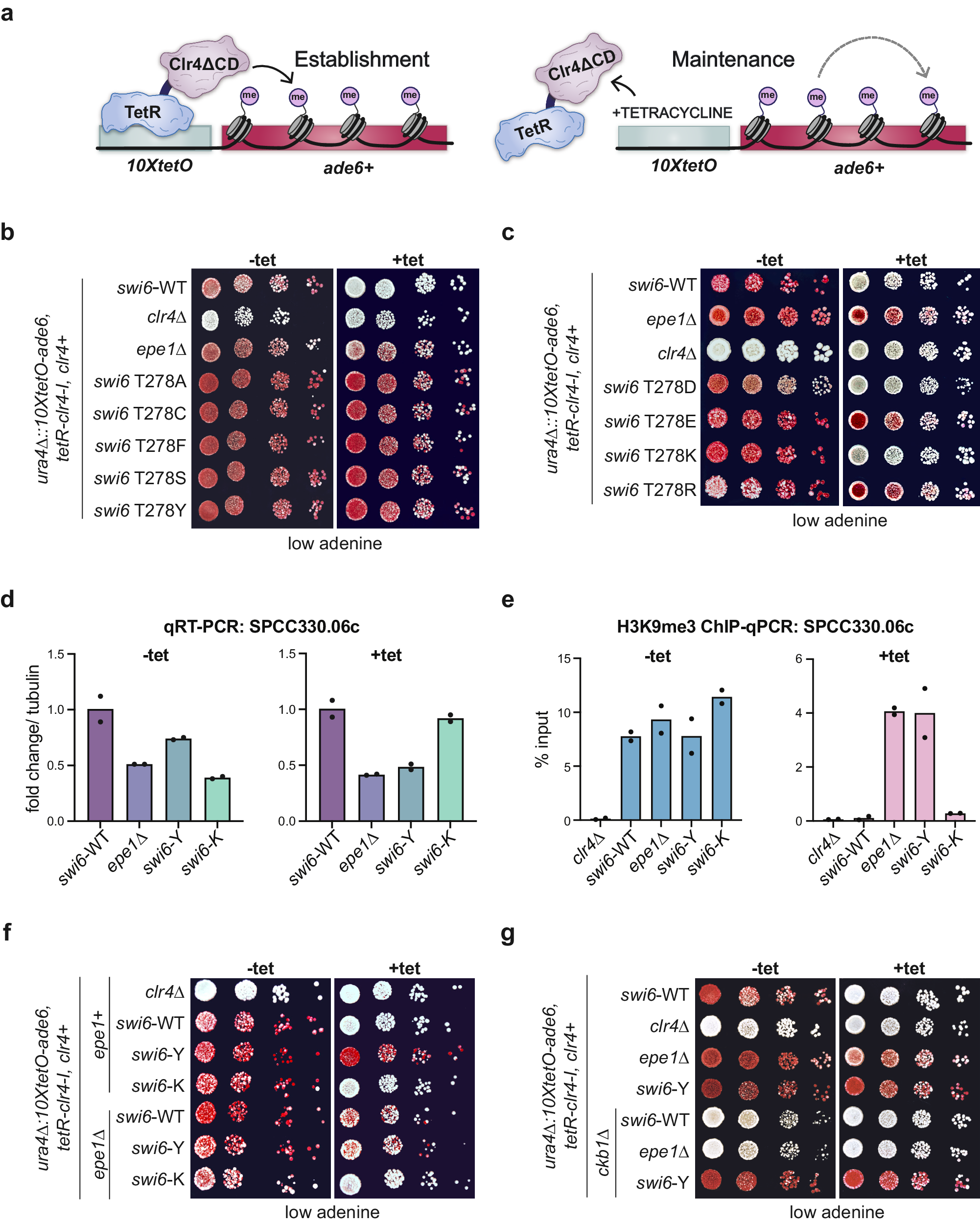
Fig. 1: Novel Swi6 variants affect heterochromatin maintenance.

a Schematic of TetR-Clr4-I recruitment to 10XtetO binding sites upstream of an ade6+ reporter gene, initiating heterochromatin establishment. Addition of tetracycline (+tet) releases TetR-Clr4-I, enabling measurements of heterochromatin maintenance uncoupled from sequence-specific establishment. b, c Silencing assay of ura4Δ::10XtetO-ade6+ reporter in indicated genotypes in the absence (-tet) and presence (+tet) of tetracycline. Red cells indicate ade6+ silencing. Cells are plated as 10-fold serial dilutions. d qRT-PCR measuring RNA levels at SPCC330.06c in indicated genotypes before (-tet) and after (+tet) tetracycline addition (N = 2). e ChIP-qPCR measuring H3K9me3 at SPCC330.06c in indicated genotypes before (-tet) and after (+tet) tetracycline addition (N = 2). f, g Silencing assay of ura4Δ::10XtetO-ade6+ reporter in indicated genotypes in the absence (-tet) and presence (+tet) of tetracycline. Red cells indicate ade6+ silencing. Cells are plated at 10-fold serial dilutions. Source data are provided as Source Data File.