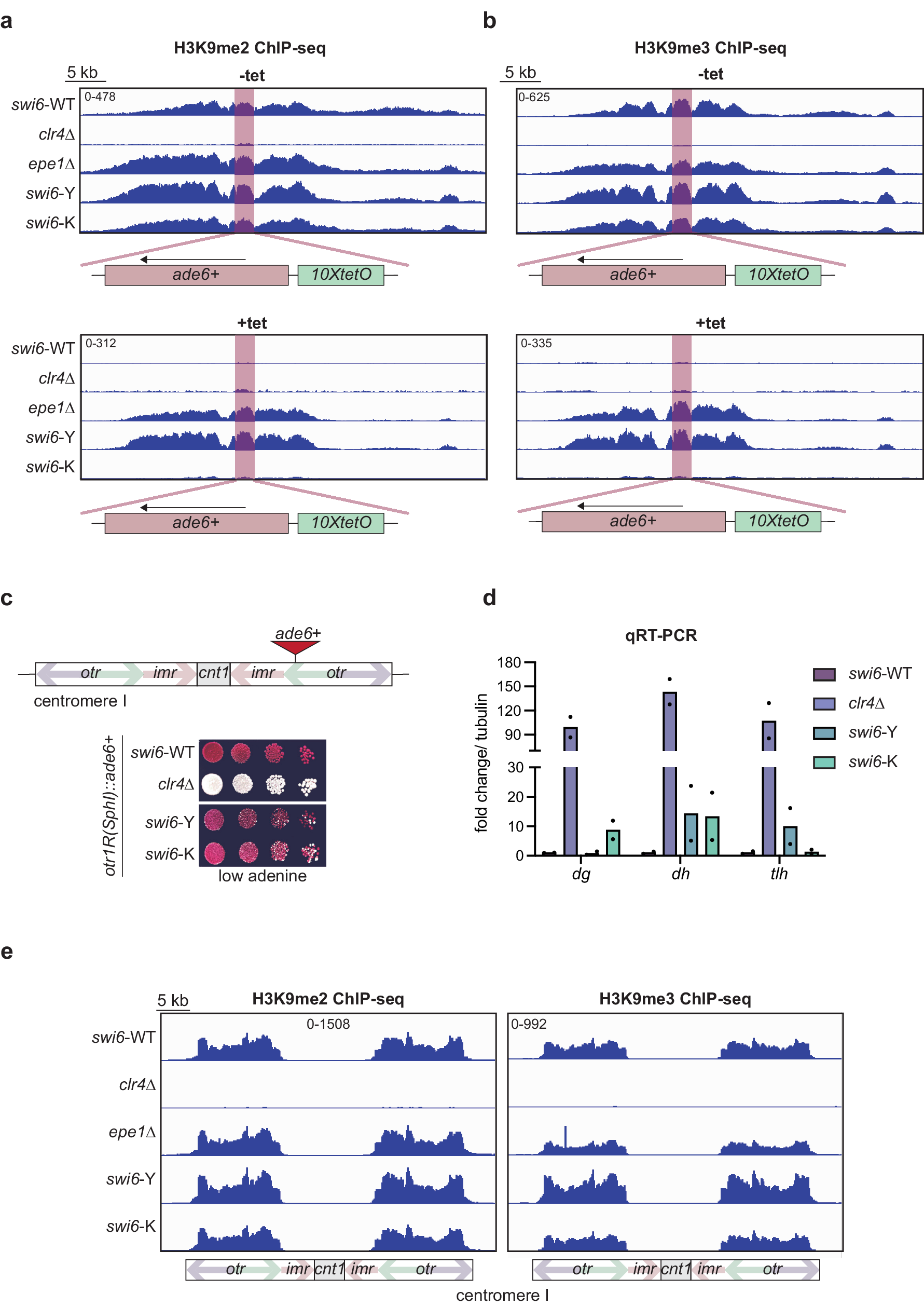
Fig. 2: Maintenance in Swi6-Y depends on H3K9me.

a, b ChIP-seq of H3K9me2 (a) and H3K9me3 (b) surrounding the ura4Δ::10XtetO-ade6+ reporter in indicated genotypes and tetracycline treatment. The ura4Δ::10XtetO-ade6+ reporter is highlighted in red. Each ChIP-seq track corresponds to a 40 kb region. Enrichment in all samples is shown as normalized reads per kilobase million (RPKM). c Top- Schematic detailing the otr1R::ade6+ reporter, where ade6+ is inserted within the outer pericentromeric repeats. Bottom- Silencing assay of otr1R::(SphI)ade6+ reporter in indicated genotypes. d qRT-PCR measuring RNA levels at dg, dh, and tlh in indicated genotypes and tetracycline treatment (N = 2). e ChIP-seq of H3K9me2 and H3K9me3 at the centromere on chromosome 1 in indicated genotypes. Each ChIP-seq track corresponds to a 45 kb region with features within the centromere indicated in the schematic below. Enrichment in all samples is shown as normalized reads per kilobase million (RPKM). Source data are provided as Source Data File.