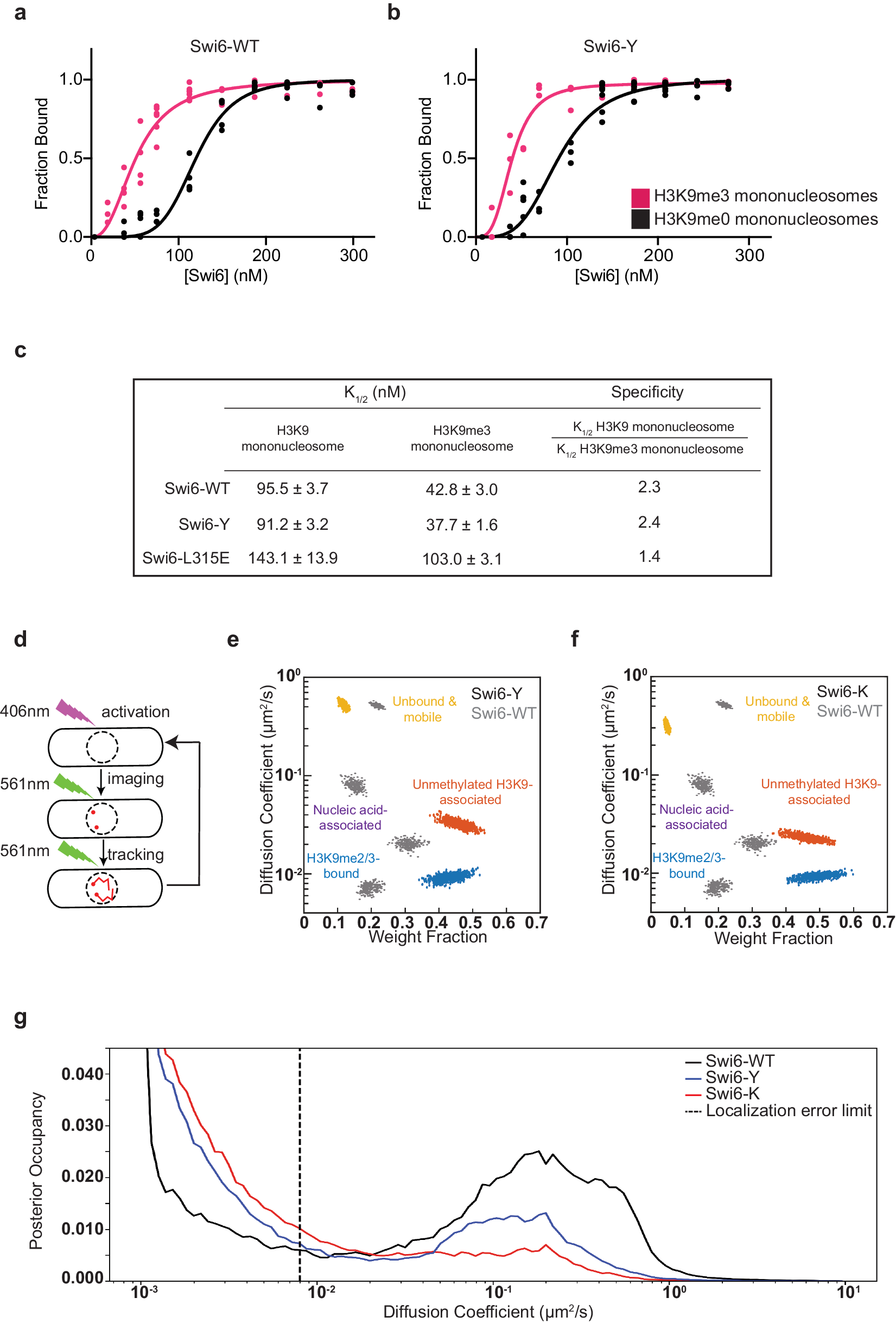
Fig. 4: Swi6-Y and Swi6-K exhibit increased chromatin occupancy in vivo.

a, b Concentration dependence curves of quantified electrophoretic mobility shift assays (EMSA) using H3K9me0 (black) and H3K9me3 (pink) mononucleosomes in (a) Swi6-WT and (b) Swi6-Y. Error bars indicate SD (N = 5). c Table summarizing the apparent binding metric (K1/2) and specificity values observed for Swi6-WT, Swi6-Y and Swi6-L315E. d Schematic depicting single-molecule microscopy live-cell tracking workflow. PAmCherry-Swi6 molecules are photoactivated (406 nm) then imaged and tracked until photobleaching (561 nm, 25 frames/sec). The cycle is repeated 10–20 times/cell. e, f Mobility states detected by SMAUG analysis for (e) PAmCherry-Swi6-Y and (f) PAmCherry-Swi6-K. Each point is the average single-molecule diffusion coefficient of Swi6 following a single iteration of the Bayesian algorithm after convergence. Mobility states are color-coded by fast diffusing unbound state (yellow), moderately diffusing nucleic acid-associated state (purple), slow diffusing unmethylated H3K9 bound state (red), and slow diffusing H3K9me2/3 bound state (blue). Dataset: 17150 single-molecule steps from 2039 PAmCherry-Swi6-Y trajectories and 67 cells. 19718 single-molecule steps from 1225 PAmCherry-Swi6-K trajectories and 68 cells. Mobility states determined in Swi6-WT (gray) are plotted as a reference. g Posterior occupancy across diffusion coefficients for PAmCherry-Swi6-WT (black), Swi6-Y (blue), and Swi6-K (red) with DPSP analysis81. The dashed line represents the localization error limit separating fast-diffusing molecules (right) from slow-diffusing molecules (left). Source data are provided as Source Data File.