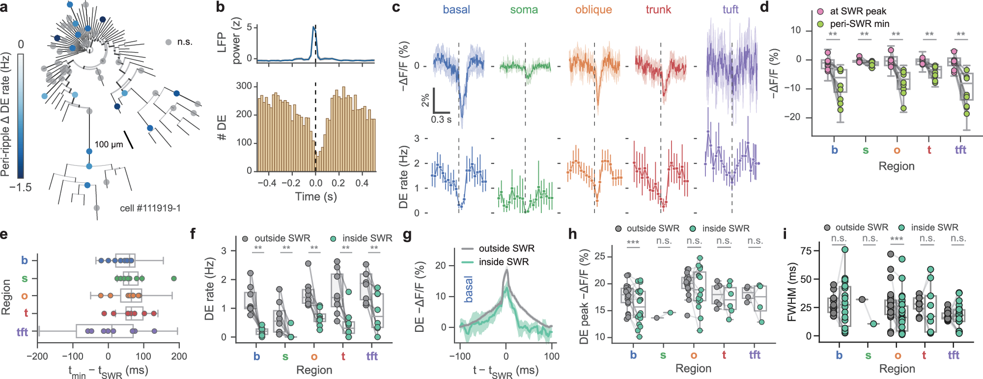
Fig. 4: Sharp-wave ripple-associated modulation of dendritic electrical signaling.
From: Functional architecture of intracellular oscillations in hippocampal dendrites

a Example phylogram of a reconstructed cell (cell #111919-1) with significantly SWR-modulated recording locations colored by DE rate change inside minus outside of ripple epoch (gray: p > 0.05, two-tailed Poisson rate test). Significantly modulated recording locations show a suppression of DE rate during SWRs. b Top: Mean z-scored LFP power in ripple band. Bottom: Peri-SWR spike time histogram (all regions, N = 8 cells). c SWR-associated changes in fluorescence show hyperpolarization of membrane potential (top) and reduction in DE rate across the soma and dendritic arbor (bottom); average of N = 8 cells with 95% CI. Note trough of membrane potential hyperpolarization is visibly delayed with respect to SWR LFP peak power (dashed vertical lines) in most cellular compartments. Due to high background levels of internal membrane-bound ASAP3 in the somatic compartment, absolute fluorescence changes recorded from the soma are smaller compared to dendrites. d SWR-associated hyperpolarization from c (top). Mean amplitudes ( − ΔF/F) at peak of ripple power (pink), vs minimum in expanded SWR window (ripple peak  ± 100 ms; light green). Two-way ANOVA for membrane potential: p = 5 × 10−5, main effect of region; p = 2 × 10−13, main effect of SWR modulation; F(4, 69) = 5.55, p = 6 × 10−4 interaction of SWR × region. Maximal voltage hyperpolarization lags ripple power (p = 0.008 for all regions, Wilcoxon paired test). e Mean time of maximal membrane potential hyperpolarization of d with regard to SWR LFP peak power. f SWR-associated DE rate suppression from c (bottom). (p = 0.008 in all, Wilcoxon paired test). Two-way ANOVA for DE rate: p = 9 × 10−6, main effect of region; p = 7 × 10−12, main effect of SWR modulation; F(4, 69) = 0.72, p = 0.58 interaction of SWR × region. g Average DE waveforms are significantly decreased in the basal domain inside SWRs (green) compared to outside SWRs (gray). Waveforms with 95% CI were filtered with a 5-point moving average. h DE peak amplitudes are slightly decreased in the basal domain inside SWRs (p = 0.006) but not significantly modulated in soma or apical domains (oblique: p = 0.42, soma: p = 1.0, trunk: p = 0.44, tuft: p = 0.63, all Wilcoxon paired test). Two-way ANOVA for DE amplitude: p = 1 × 10−23, main effect of region; p = 0.0007, main effect of SWR modulation; F(4, 69) = 3.34, p = 0.01 interaction of SWR × region. i Full-width at half-max (FWHM) of regional average DE waveforms (as in g) shows significantly narrower peaks in the oblique domain (p = 0.0004, Wilcoxon paired test). Other regions were not significantly modulated (p = 1.0 for basal, soma, tuft, p = 0.57 for trunk). Two-way ANOVA for DE FWHM: p = 0.02, main effect of region; p = 0.058, main effect of SWR modulation; F(4, 158) = 1.25, p = 0.29 interaction of SWR × region. Unless otherwise specified, all box-and-whisker plots show segment-level Q1, Q2, Q3, and range excluding outliers; points represent individual cells (n = 8 cells throughout unless otherwise noted); using Bonferroni correction α = 0.01 for two-sided post hoc tests performed on the per-region level, α = 0.05 for all other tests.