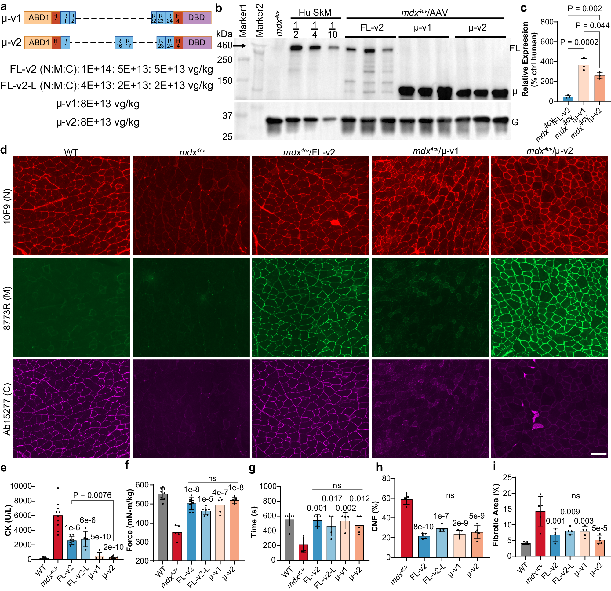
Fig. 6: Comparison of MyoAAV-delivered FL- and micro-dystrophin in mdx4cv mice.
From: Systemic delivery of full-length dystrophin in Duchenne muscular dystrophy mice

All animal experiments were performed in WT and mdx4cv male mice with the C57BL/6J genetic background. a Diagram illustrating the micro-dystrophin constructs and their doses used in this study. b, c Western blotting and quantification of dystrophin expression in GA muscles of mdx4cv mice treated with or without AAV-FL-v2, AAV-µ-v1, or AAV-µ-v2 (n = 3 mice per group). Control human skeletal muscle lysate was loaded at 50% (1/2), 25% (1/4), or 10% (1/10). Only the N-recognizing antibody (5D12) was tested as the micro-dystrophins do not have the immunogen for C or both M and C. d Co-immunofluorescence staining with anti-dystrophin antibodies (N: 5D12 + M: 8773 R; N: 5D12 + C: 15277) in consecutive sections of GA muscles (n = 3 mice per group). Scale bar: 100 µm. Note: the rabbit polyclonal antibody 8773R recognizing SR16/17 works for human, but not mouse, dystrophin. e Measurement of serum CK in 8-week-old mice (n = 7 WT, 10 mdx4cv, 8 AAV-FL-v2, 7 AAV-FL-v2-L, 5 AAV-µ-v1, and 5 AAV-µ-v2 treated mdx4cv). f Tetanic torque measurements of the posterior compartment muscles of the mice (n = 8 WT, 5 mdx4cv, 8 AAV-FL-v2, 6 AAV-FL-v2-L, 5 AAV-µ-v1, and 5 AAV-µ-v2 treated mdx4cv; 9 weeks of age). g Measurement of the hanging time before the mice fell from the wire mesh (n = 8 WT, 4 mdx4cv, 5 AAV-FL-v2, 5 AAV-FL-v2-L, 4 AAV-µ-v1, and 5 AAV-µ-v2 treated mdx4cv; 9−10 weeks of age). h Measurement of CNF in the GA muscles of 10-week-old mdx4cv mice with or without AAV treatment (n = 5 mdx4cv, 5 FL-v2, 4 FL-v2-L, 5 µ-v1, and 5 µ-v2 treated mdx4cv). i Quantitative analysis of fibrotic area in GA muscle sections of the mice at 10 weeks of age (n = 5 WT, 5 mdx4cv, 5 AAV-FL-v2, 4 AAV-FL-v2-L, 5 AAV-µ-v1, and 5 AAV-µ-v2 treated mdx4cv). Data were mean ± SEM. Statistical analyses were performed by one-way ANOVA with Tukey’s multiple comparisons test except otherwise specified. Source data are provided as a Source Data file.